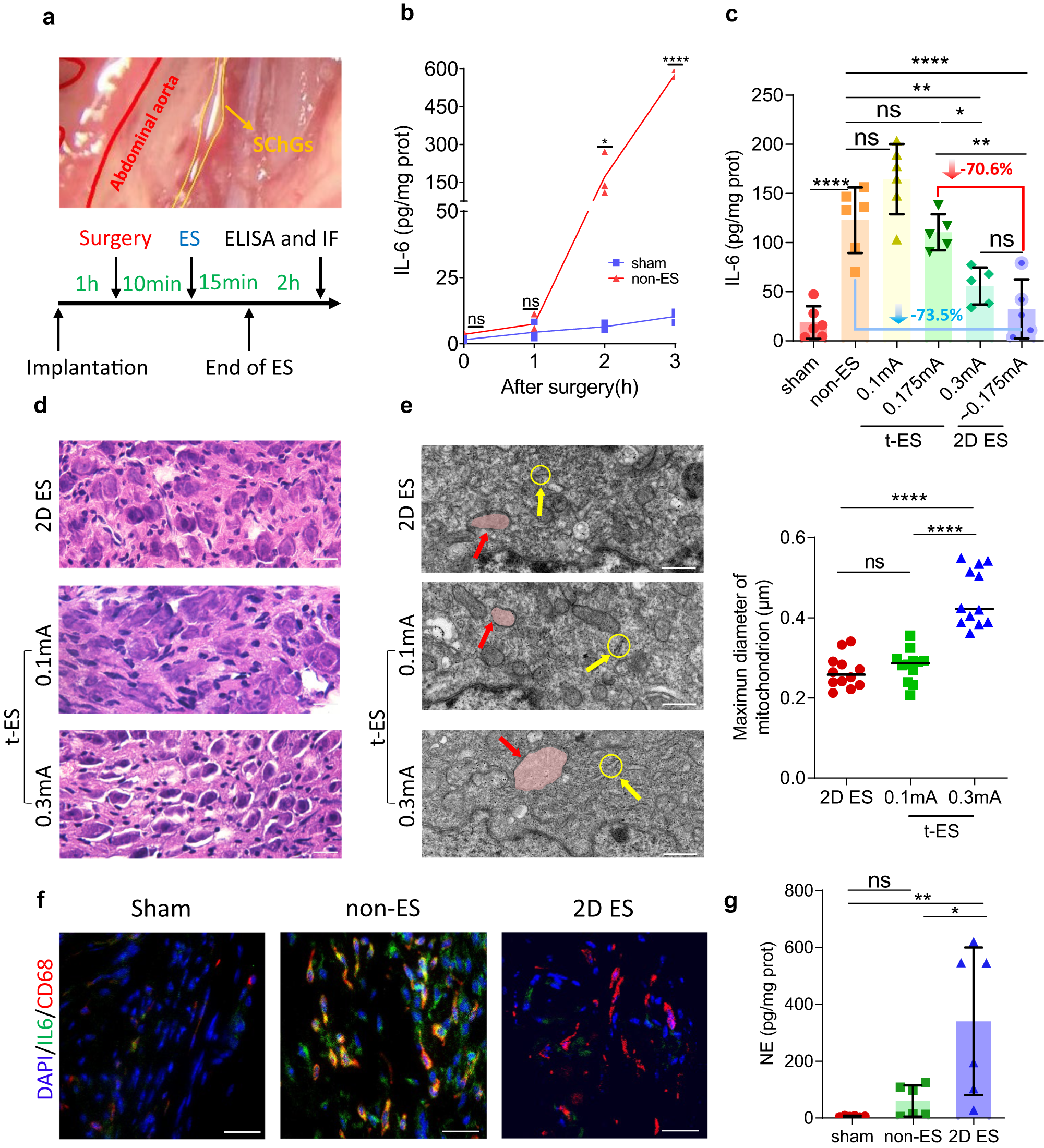
Fig. 4: 2D ES inhibits inflammation in tendon injury while minimal nerve damage.

a The anatomy of sympathetic trunk and ES strategy model. In the top panel, the red line is abdominal aorta and the yellow line is SChG. b The temporal variation of IL-6 in tissue around the injury tendon after surgery. ELISA test for IL-6 between sham and non-ES groups at 0, 1, 2, 3 h after surgery. It shows that IL-6 increased significantly at 2 h after surgery, which provided the timepoint of ES. n = 3 mice; two-sided Student’s unpaired t test; for 0 h, ns, p = 0.0515; for 1 h, ns, p = 0.3224; for 2 h, *p < 0.05; for 3 h, ****p < 0.0001. c ELISA for IL-6 in the non-ES, t-ES and 2D ES groups. The level of IL-6 was decreased by 73.5% in the 2D ES group compared with the non-ES group. The 2D ES group with average currents of ~0.175 mA resulted in a further 70.6% drop in IL-6 level compared to the t-ES group with fixed currents at 0.175 mA, which suggests that the direct neuromorphic bionic spikes lowered the threshold for ES efficacy. And the level of IL-6 had no significant statistical difference between t-ES of 0.3 mA and 2D ES of 0.175 mA, which means that 2D ES achieved the same effect of t-ES but with a 41.7% lower stimulation current. n = 6 mice except for 0.175 mA t-ES and 2D ES groups which of n was 5 mice due to animal death; One-way ANOVA; F5,27 = 25.89, p < 0.0001; post hoc Tukey test: *p < 0.05; **p < 0.01; ****p < 0.0001; ns, p = 0.1125 (non-ES vs. 0.1 mA t-ES), p = 0.973 (non-ES vs. 0.175 mA t-ES), p = 0.7459 (2D ES). d The HE staining of lumbar SChG in the t-ES and 2D ES groups. 2D ES and 0.1 mA of t-ES causes little damage to sympathetic neurons, while 0.3 mA of t-ES shows crevices between neurons and connective tissues. Scale bar: 25 μm. n = 3 mice. e The TEM of sympathetic chain. The swelling rough endoplasmic reticulum (yellow arrow) and low electron density of mitochondrion (red arrow and colored shading) indicated that the 2D ES and 0.1 mA current has minimal damage to neurons compared to the 0.3 mA current. Maximum diameter of mitochondria after 0.3 mA stimulation was clearly larger than 2D ES and 0.1 mA, and the expansion of the mitochondria confirmed that a higher current caused damage to sympathetic neurons. n = 12; one-way ANOVA; F2,33 = 45.99, p < 0.0001; post hoc Tukey test: ****p < 0.0001; ns, p = 0.7548. Scale bar: 0.5 μm. f Immunostaining of DAPI, IL-6 and CD68. IL-6 and CD68 were co-expressed and the level of IL-6 declined after 2D ES. Scale bar: 100 μm. g ELISA for NE. NE was significantly increased after 2D ES. n = 6 mice; one-way ANOVA; F2,15 = 8.189, p = 0.0039; post hoc Tukey test: *p < 0.05, **p < 0.01, ns, p = 0.8159. NE: noradrenaline, ES: electro-stimulation, sham: sham surgery and flexible electrode implantation without ES group, t-ES: tendon surgery, flexible electrode implantation and traditional commercial ES based on the Intan RHS2000 commercial stimulator group, 2D ES: tendon surgery, flexible electrode implantation and neuromorphic ES based on 2D FGM IDC group, TEM: transmission electron microscope, HE: hematoxylin-eosin staining, ns: no significance. Source data are provided as a Source Data file.