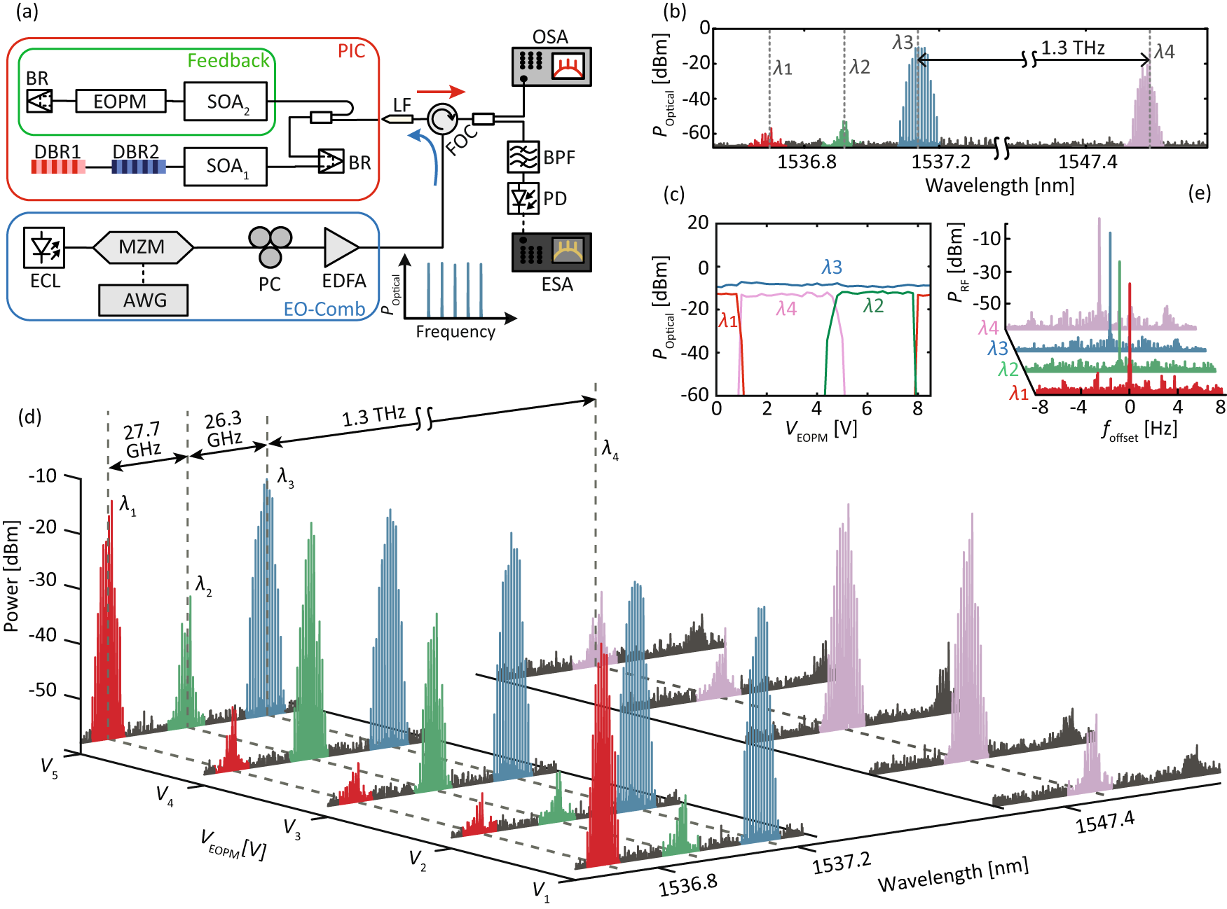
Fig. 2: THz-range agile frequency comb spectral multiplication using a feedback-controlled semiconductor MWL.
From: Agile THz-range spectral multiplication of frequency combs using a multi-wavelength laser

a Experimental setup. To generate the EO-comb, the light from an external cavity laser (ECL) is sent through a Mach-Zehnder modulator (MZM, Vπ ≈ 6 V) driven by an arbitrary waveform generator (AWG). The polarization and strength of this injected signal is adjusted with a polarization controller (PC) and an EDFA, respectively. The light is coupled in and out of the photonic integrated circuit (PIC) containing the MWL with feedback cavity via a lensed fiber (LF). A high-resolution (5 MHz RBW) optical spectrum analyzer (OSA) records the output spectrum. An optical bandpass filter (BPF) followed by a high-speed photodiode (40 GHz BW) is used to select a sub-comb which is then analyzed by an electrical spectrum analyzer (ESA). b Optical spectrum of the re-generated and multiplied combs when the feedback is off (ISOA2 = 0 mA) and the narrowband comb is injected around λ3. The dashed lines indicate the wavelengths λ1 to λ4 of the residual longitudinal modes of the MWL. Without feedback, the frequency comb is multiplied at around λ4. c Optical power of the various sub-combs as a function of the voltage, VEOPM, applied to the EOPM for ISOA2 = 21 mA and comb injection around λ3. Comb switching occurs between the multiplied combs at around λ1, λ2, and λ4. d Optical spectral for various VEOPM values: V1 = 0 V, V2 = 3 V, V3 = 4.6 V, V4 = 7 V, and V5 = 8 V. e RF spectrum of the resulting beating between the tones of each comb (multiplied and re-generated). The low ( < 1 Hz) linewidth, limited by the RBW of the ESA (1 Hz), shows that the coherence of the injected comb is preserved after the injection.