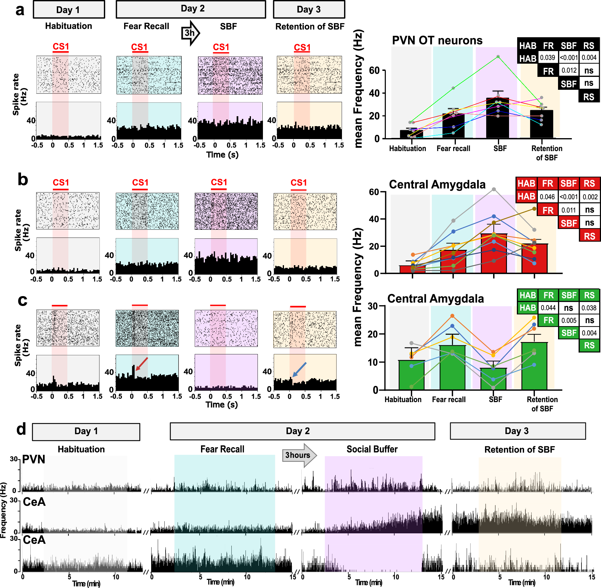
Fig. 5: Different development of neuronal spiking patterns in PVN and CeA across subsequent sessions of the SBF paradigm.

a Left: Raster (top) and frequency (bottom) plots of firing patterns of a representative PVN cell during different sessions of the behavioral protocol (indicated above the panels). One CS presentation of 30 s was discontinuous, consisting of 16 series of 500 ms blips presented at randomized intervals (1–1.9 s). The raster plot represents spiking from 0.5 s before until 1.5 s after each blip (aligning 64 blips from 4 CS × 16 blips/CS). Right: Averaged spike rates of 7 PVN cells across sessions (from 2 rats, each cell indicated by one dot and connected by colored lines), low rates during “Habituation” increased during “Fear recall”, peaked during “SBF”, and dropped during “Retention of SBF”. b Left: As (a), but in CeA displayed similar spiking patterns as PVN cells. c Left: As (a), cells that were potentiated by the CS during fear recall (red arrow), had highest baseline activity during fear recall and SBF retention, and no response to CS1 (blue arrow), with low baseline activity during SBF. Right: Averaged spike rates of CeA cells across sessions. b n = 8, c n = 6 cells/3 rats respectively). Individual cells are shown by dots and connected by colored lines. Tables indicate significance between sessions, ANOVA followed by Bonferroni correction, p-values as indicated in the insets, ns, not significant. HAB = Habituation; FR = Fear Recall; SBF = Social buffering of fear; RS = SBF Retention. Individual and mean values ± SEM are shown. See also supplementary Fig. 7. d Development of baseline changes of a PVN neuron, a CeA SBF neuron and a CeA fear neuron during the different sessions in the SBF protocol. Images represent one cell for each group, as depicted in a-c.