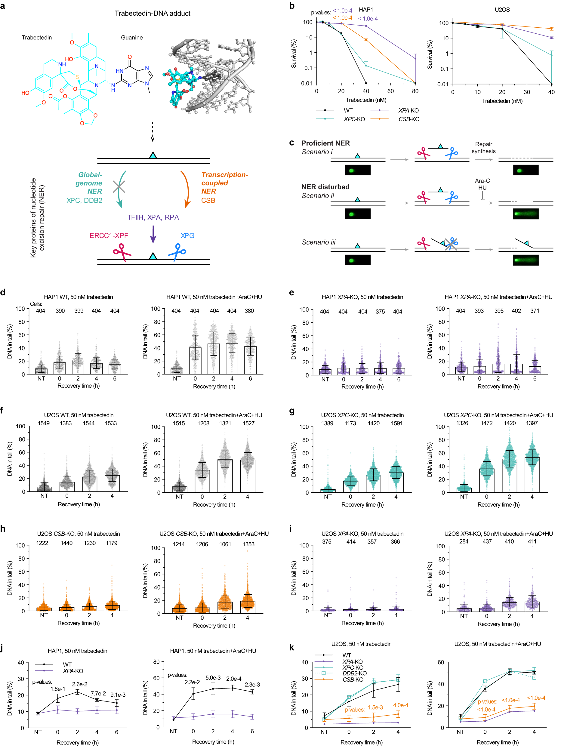
Fig. 1: Trabectedin induces TC-NER-dependent DNA strand breaks in G1 cells.

a Trabectedin and its DNA adduct structure (10.5452/ma-c4e6e) rendered using PyMol. b HAP1 or U2OS WT, XPC-, XPA-, and CSB-KO cells were treated with trabectedin or DMSO for 2 h, and colony counted after 8 days. Mean ± SEM of 3 and 2 biological replicates for HAP1 and U2OS, respecively (3 technical replicates per experiment). P-values of ordinary two-way ANOVA with Dunnett’s multiple comparisons test (between WT and mutants at each concentration) are provided. c Scheme for assessing NER incision activity following DNA damage by alkaline COMET chip assays. d HAP1 WT and e XPA-KO cells were arrested in G1 with palbociclib and treated with trabectedin (50 nM, 2 h) and allowed to recover for up to 6 h with or without repair synthesis inhibitors (0.5 mM HU, 5 μM AraC). ssDNA breaks were analyzed by alkaline COMET chip assays. f U2OS WT, g XPC-, h CSB- and i XPA-KO cells were arrested in G1 with palbociclib (1 µM, 24 h) and treated with trabectedin (50 nM, 2 h), and allowed to recover for up to 4 h with or without repair synthesis inhibitors (1 mM HU, 10 μM AraC). ssDNA breaks were analyzed by alkaline COMET chip assays. d–i Each dot represents DNA in tail (%) of a comet analyzed. Each box represents the mean value of DNA in tail (%) from all comets used in all experiments. The number of comets used is provided above each box. An error bar represents SD. j Summary and statistical analysis of COMET chip experiments in HAP1 WT and XPA-KO cells. Mean ± SEM of 4 biological replicates. P-values of two-tailed paired t-tests (between WT and XPA-KO at each recovery time) are provided. Mean values of individual experiments (shown as boxes in panels d, e) served as the input data. k Summary and statistical analysis of COMET chip experiments in U2OS cells. Mean ± SEM of 4 (WT, XPC-KO), 3 (CSB-KO) biological replicates. No error bars for DDB2-KO and XPA-KO (n = 1). P-values of ordinary two-way ANOVA with Dunnett’s multiple comparisons test (between WT and XPC- or CSB-KO at each recovery time) are provided. Mean values of individual experiments (shown as boxes in panels f–i) served as the input data. Source data are provided as a Source Data file.