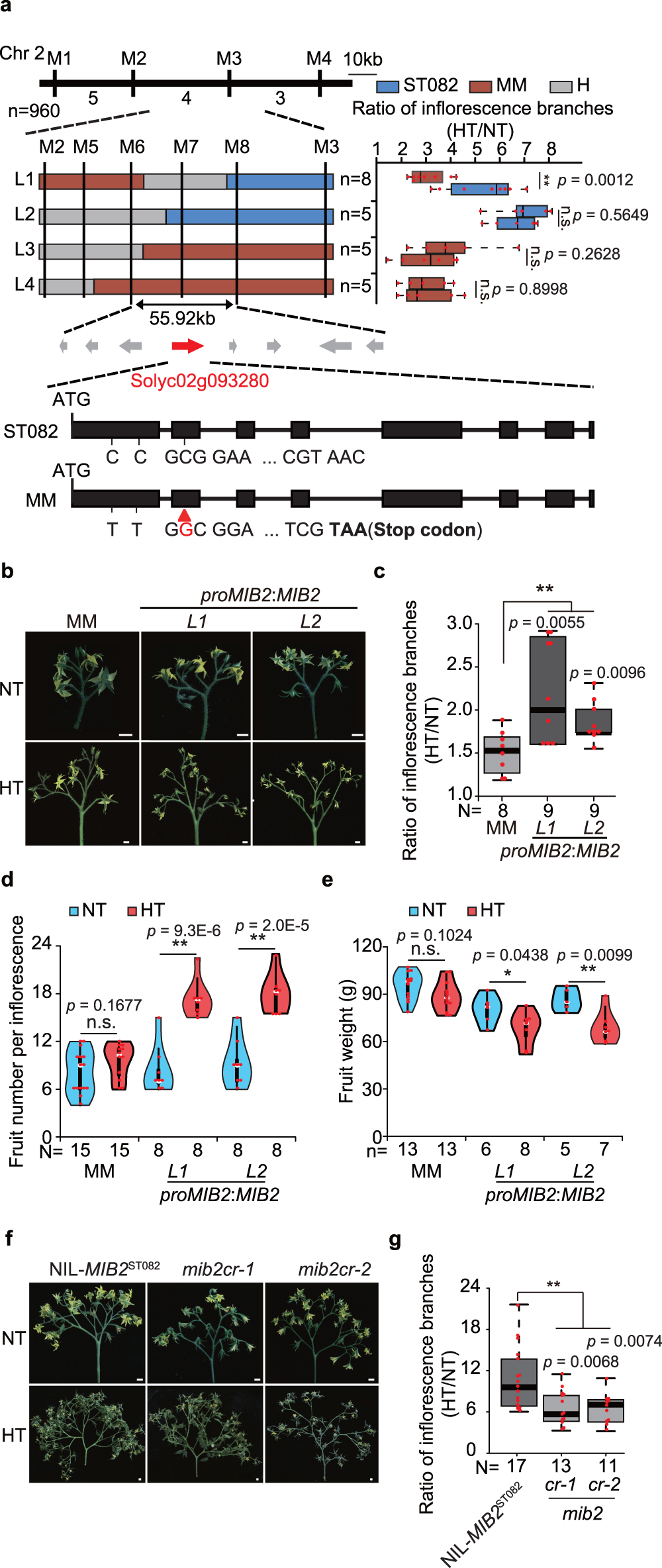
Fig. 2: Map-based cloning of qMIB2.
From: Genetic control of thermomorphogenesis in tomato inflorescences

a Fine mapping of qMIB2. Top panel, positional cloning narrowing qMIB2 to a DNA segment between markers M5 and M7. The numbers below the bars indicate the number of recombinants. Middle panel, high-resolution mapping of qMIB2 (left), and progeny test of four recombinants (right). The blue, red, and gray boxes indicate chromosome regions with the homozygous ST082, homozygous MM, and heterozygous genotypes, respectively. Bottom panel, diagram showing the candidate open reading frames. Two single nucleotide polymorphisms (SNPs) in the first exon cause two amino acid substitution, and a single nucleotide insertion in the second exon of Solyc02g093280 in MM causes early translation termination. b Inflorescence phenotypes of MM and proMIB2:MIB2-YFP-HA complementation lines. Scale bars, 1 cm. c Ratio of inflorescence branch number of MM and proMIB2:MIB2-YFP-HA plants between HT and NT conditions. d Fruit number per inflorescence of MM and proMIB2:MIB2-YFP-HA plants under NT and HT conditions. e Fruit weight of MM and proMIB2:MIB2-YFP-HA plants under HT and NT conditions. f Inflorescence phenotypes of NIL-MIB2ST082 and mib2cr plants. Scale bars, 1 cm. g Ratio of inflorescence branch numbers for NIL-MIB2ST082 and mib2cr plants between HT and NT conditions. Data in (a, c, d, e, g) were compared by two-tailed Student’s t-test, **, p < 0.01; *, p < 0.05; n.s. no significant difference (p > 0.05). Box edges in (a, c–e, g) represent the 0.25 and 0.75 quantiles, and the bold lines indicate median values. Whiskers indicate 1.5 times the interquartile range, the bar ranges the minimum to maximum observations. n in (a, e) = number of plants. N in (c, d, g) = number of inflorescences. Source data are provided as a Source Data file.