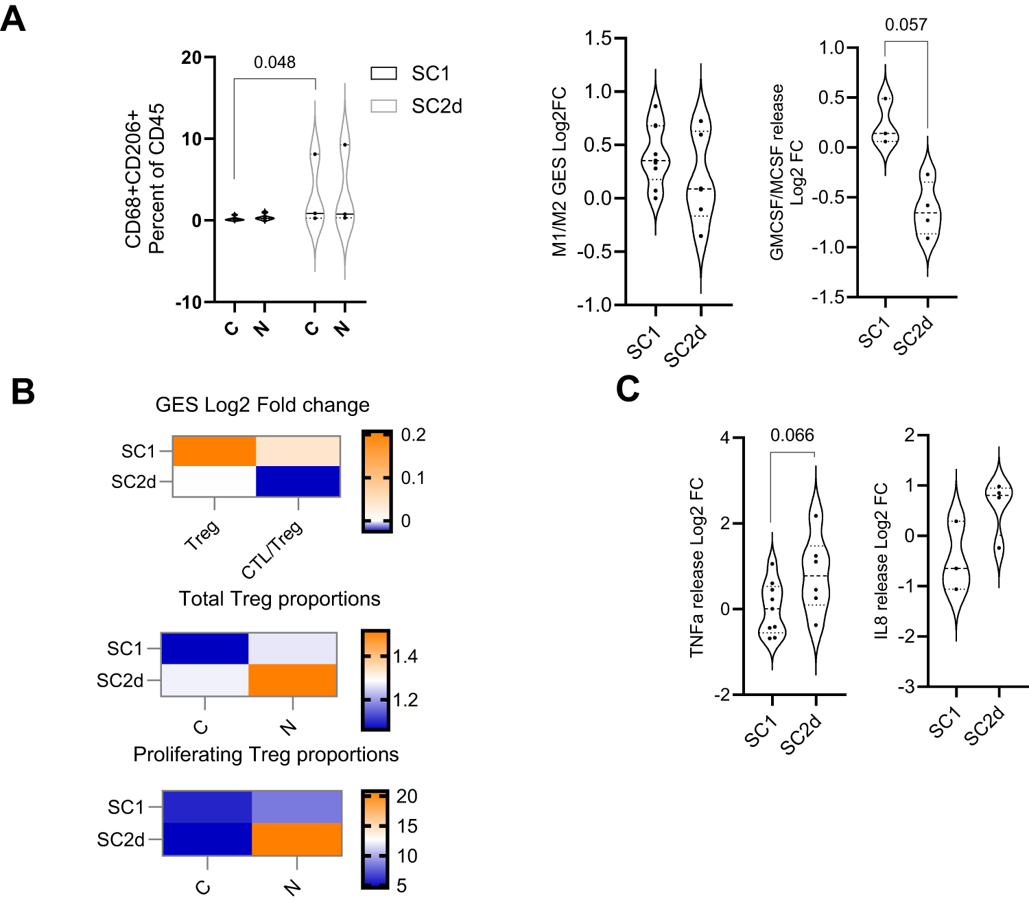
Fig. 5: Characteristics of non-responders or treatment resistant sub-cohort.

A Multiple assay readouts indicative of an M2 macrophage polarization are represented. Left panel depicts Flow cytometry-based evaluation of CD68 + CD206 + M2 like macrophages in SC1 (n = 6 Patient samples) and SC2d (n = 3 Patient samples). Middle panel depicts ratio of M1/M2 using NanoString derived GES (SC1, n = 9 Patient samples and SC2d, n = 6 Patient samples) expressed as Log2 fold change compared to control. Right panel depicts GMCSF/MCF release expressed as Log2 fold change compared to control for each sample of SC1 (n = 3 Patient samples) and SC2d (n = 4 Patient samples). Data is represented as violin plots and p-values calculated using un-paired t-test. B Topmost panel is the heatmap representation of effect of Nivolumab treatment on Treg and CTL/Treg GES represented as Log2 fold change with respect to control (SC1, n = 9 Patient samples and SC2d, n = 6 Patient samples). The middle and bottom panels depict proportion of total Treg (CD4+FoxP3+ as % of CD45) and proliferating Tregs (CD4+FoxP3+ Ki67+ as % of CD4+FoxP3+ ) determined by flow cytometry in control and Nivolumab treated arms in SC1 (n = 6 Patient samples) and SC2d (n = 3 Patient samples). Data represents mean value of the sub-cohorts. C Release of TNF-a (SC1, n = 9 Patient samples and SC2d, n = 6 Patient samples) and IL8 (SC1, n = 3 Patient samples) and SC2d (n = 4 Patient samples) expressed as Log2 fold change compared to control, are represented graphically. Data is represented as violin plots and p-values calculated using un-paired t-test. (All un-paired t-test are performed using non-parametric Mann Whitney two tailed test). Source data are provided as a Source Data file.