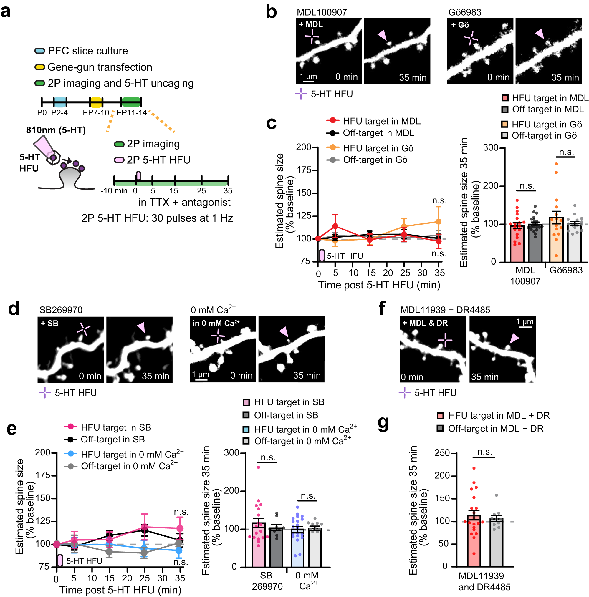
Fig. 3: Postsynaptic 5-HT2A and 5-HT7 receptor signals are required for structural long-term potentiation of individual dendritic spines on layer 2/3 pyramidal neurons in the PFC.
From: Serotonin modulates excitatory synapse maturation in the developing prefrontal cortex

a Schematic of experimental timeline. b 2 P images of dendrites after 5-HT HFU in MDL100907 (1 µM) or Gö6983 (1 µM). c A time course plot of spine size changes following 5-HT HFU and quantitative analysis at 35 min post 5-HT HFU [HFU in MDL: n = 18 spines, 10 cells; Off-target in MDL: 18 ROIs, 10 cells; HFU in Gö: 15 spines, 15 cells; Off-target in Gö: 15 ROIs, 15 cells; two-tailed Student’s t-test (MDL, 35 min: p = 0.9578; Gö, 35 min: p = 0.387)]. d 2 P images of dendrites after 5-HT HFU in SB269970 (5 µM) or 0 mM Ca2+ ACSF. e A time course plot of spine size changes and quantification of spine size changes at 35 min post 5-HT HFU [HFU in SB: n = 18 spines, 9 cells; Off-target in SB: 9 ROIs, 9 cells; HFU in 0 mM Ca2+: 20 spines, 10 cells; Off-target in 0 mM Ca2+: 10 ROIs, 10 cells; two-tailed Student’s t-test (SB, 35 min: p = 0.4717; 0 mM Ca2+, 35 min: p = 0.8624)]. f 2 P images of dendrites after 5-HT HFU in MDL11939 (1 µM) and DR4485 hydrochloride (5 µM). g Spine size changes at 35 min post 5-HT HFU (HFU in MDL + DR: n = 20 spines, 10 cells; Off-target in MDL + DR: 10 ROIs, 10 cells; two-tailed Student’s t-test MDL + DR, 35 min: p = 0.5686). Purple indicators in (c, e) show 5-HT HFU time point. Error bars represent SEM. n.s., not significant. Source data are provided as a Source Data file.