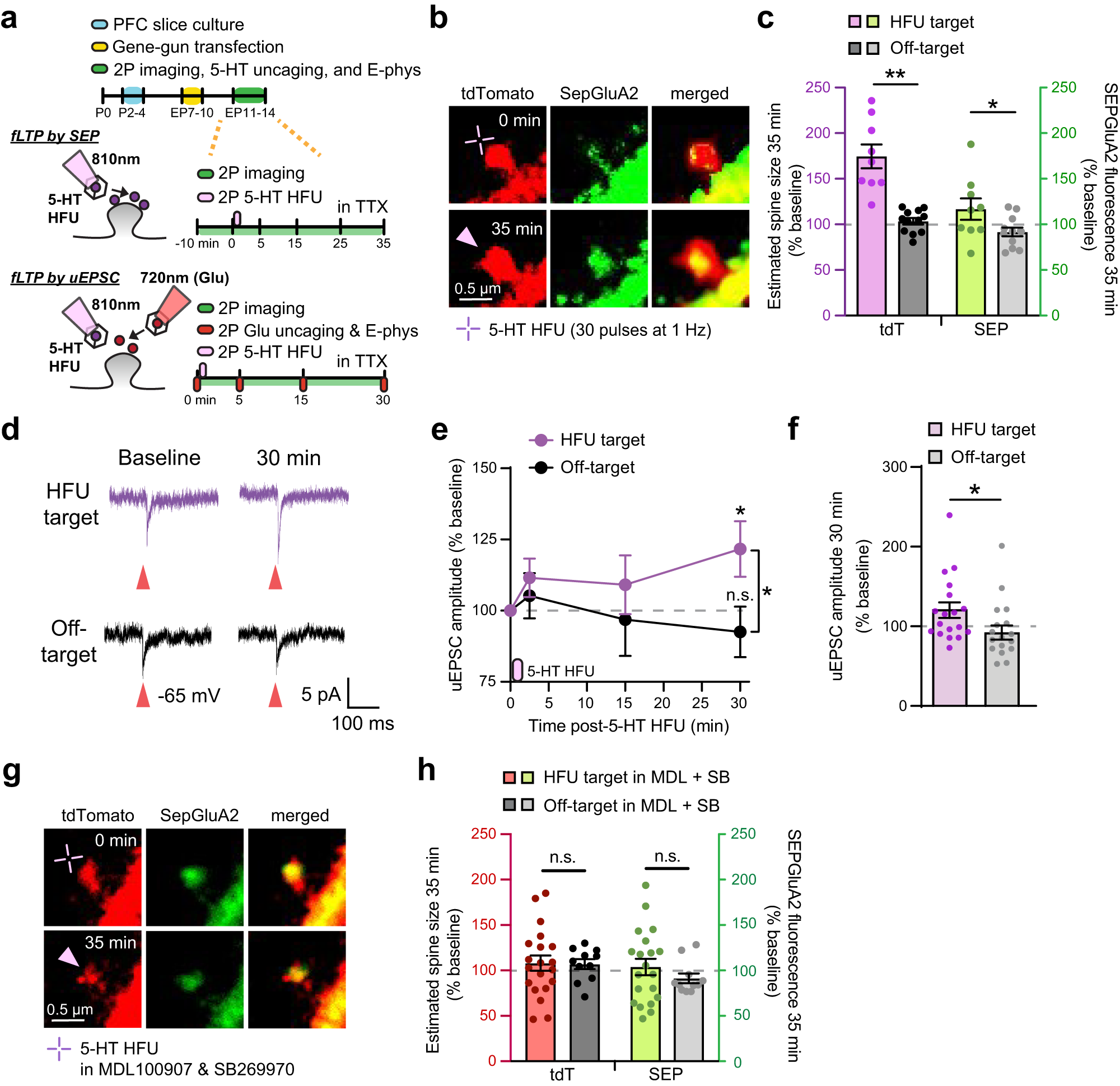
Fig. 4: 5-HTergic stimulation induces functional long-term potentiation of individual excitatory synapses via 5-HT2A and 5-HT7 receptors.
From: Serotonin modulates excitatory synapse maturation in the developing prefrontal cortex

a Schematic of experimental design and timeline. b 2 P images of a dendrite from a layer 2/3 pyramidal neuron co-expressing tdTomato and SEP-GluA2 before and after 5-HT HFU. c Quantitative analysis of spine size and SEP-GluA2 fluorescence changes following 5-HT HFU [HFU: n = 16 spines, 16 cells; Off-target: 14 ROIs, 14 cells; two-tailed Student’s t-test (spine size: p < 0.0001; SEP-GluA2: p = 0.0414)]. d uEPSC traces before and 30 min after 5-HT HFU. Red arrows indicate glutamate uncaging time point. e Time courses for uEPSC changes (HFU time point shown by purple indicator) and (f) quantification of uEPSCs at 30 min post 5-HT HFU [HFU: n = 18 spines, 18 cells; Off-target: 18 spines, 18 cells; two-tailed paired t-test (5-HT HFU, 30 min: p = 0.04; Off-target 30 min: p = 0.4124); two-tailed Mann-Whitney, Off-target: p = 0.0105]. g 2 P images of a dendrite from a layer 2/3 pyramidal neuron co-expressing tdTomato and SEP-GluA2 before and after 5-HT HFU in MDL100907 (1 µM) and SB269970 (5 µM). h Quantitative analysis of spine size and SEP-GluA2 fluorescence changes following 5-HT HFU in MDL and SB (HFU in MDL + SB: n = 20 spines, 11 cells; Off-target in MDL + SB: 11 ROIs, 11 cells; two tailed Student’s t-test, spine size: p = 0.8167; two-tailed Mann-Whitney, SEP-GluA2: p = 0.1031). *p < 0.05, **p < 0.01; error bars represent SEM. n.s., not significant. Source data are provided as a Source Data file.