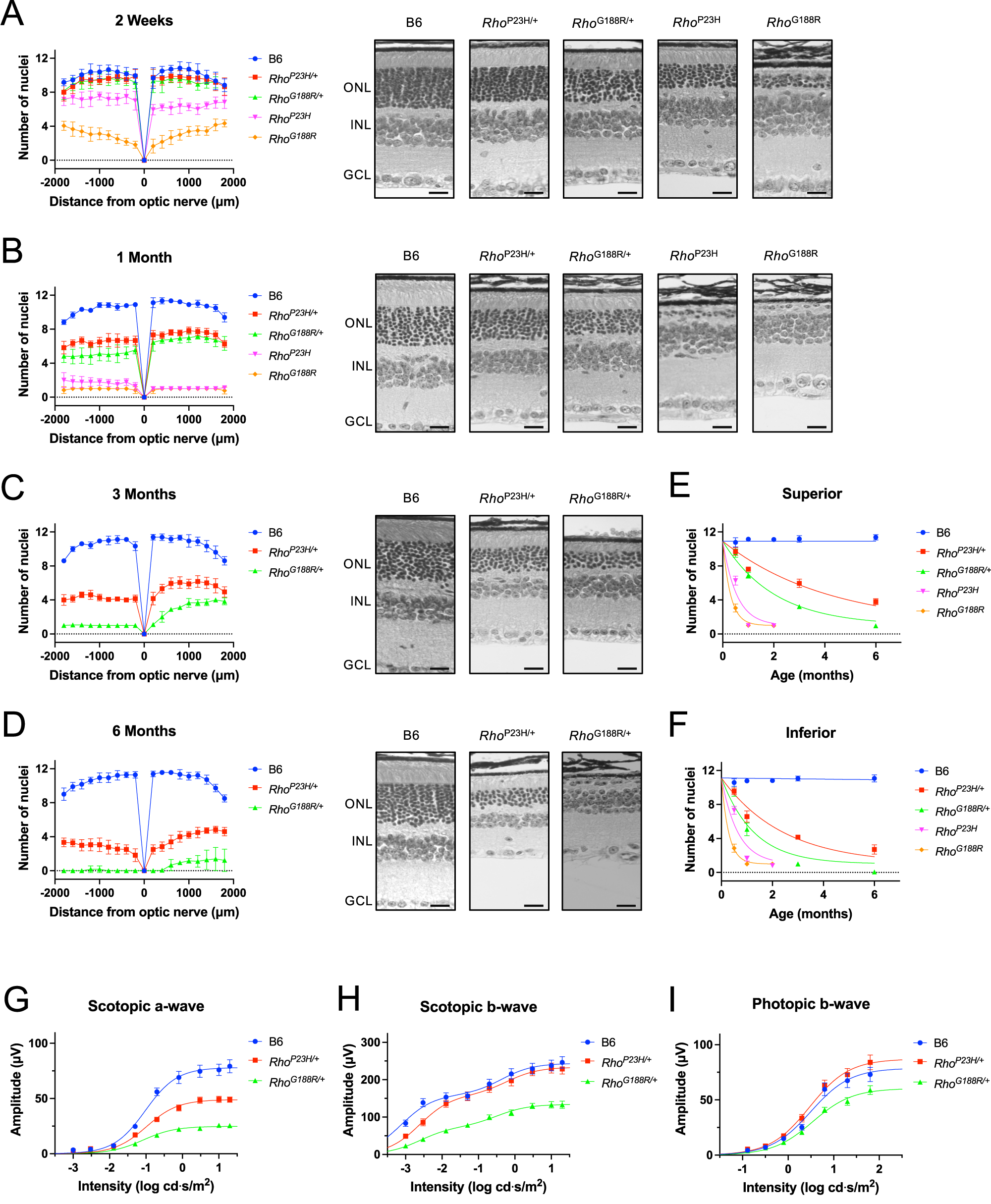
Fig. 4: Progression of retinal degeneration promoted by P23H and G188R rhodopsin.
From: Aggregation of rhodopsin mutants in mouse models of autosomal dominant retinitis pigmentosa

A–D Retinal sections were prepared from mice that were 2 weeks (A), 1 month (B), 3 months (C), or 6 months (D) of age. Spider plots (left side) showing the number of nuclei spanning the outer nuclear layer at different distances from the optic nerve in the superior (positive) or inferior (negative) retina are shown. Mean values along with the standard deviation are reported (number of mice, n = 6). The right-side shows images of the retina from the inferior region with the outer nuclear layer (ONL), inner nuclear layer (INL), and ganglion cell layer (GCL) indicated. Scale bar, 25 μm. E, F The number of nuclei spanning the outer nuclear layer at 600–1000 μm from the optic nerve in the superior (E) or inferior (F) region of the retina in mice of different ages was plotted to determine the kinetics of retinal degeneration. The data were fit with an exponential equation for one-phase decay by non-linear regression to determine the rate constant (k), which is reported in Table 1. Mean values along with the standard deviation were plotted (number of mice, n = 6). G–I The amplitude of the a-wave (G) and b-wave (H) in scotopic ERG responses and the amplitude of the b-wave in photopic ERG responses (I) were recorded at increasing intensities of light. Mean values are plotted with the standard error (number of mice, B6, n = 15; RhoP23H/+, n = 13; RhoG188R/+, n = 14). Data were fit to dose-response models as described in the Methods. Fitted values and statistical analyses are reported in Supplementary Tables 4 and 5. Source data are provided as a Source Data file.