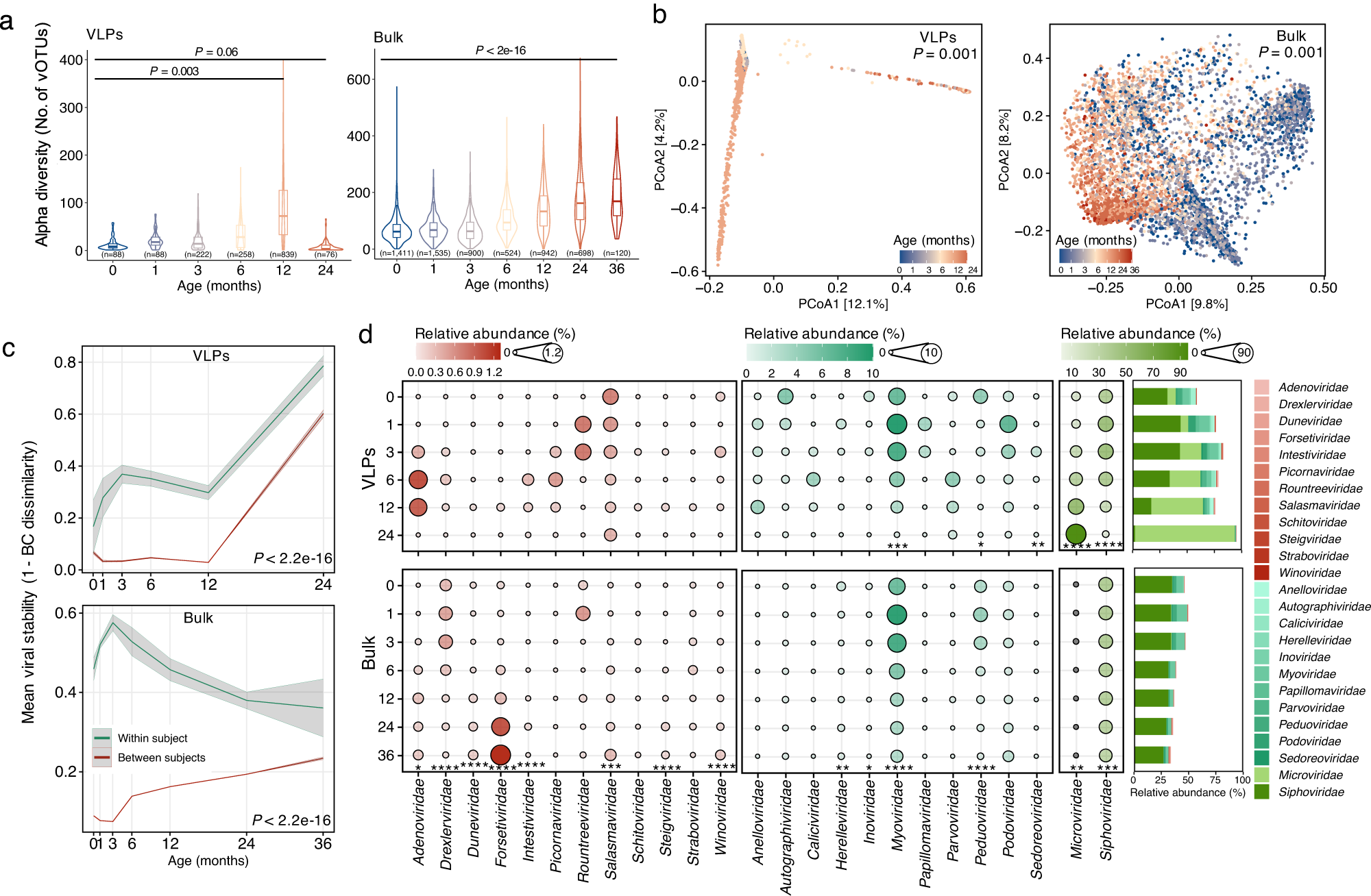
Fig. 2: Dynamic development of the early-life human gut virome.
From: A metagenomic catalog of the early-life human gut virome

a Longitudinal changes of richness (number of observed vOTUs, left for VLPs and right for bulk) with the age of infants for viral species. The boxes indicate the interquartile range (IQR), with the horizontal line as the median, the whiskers for the range of the data (up to 1.5 × IQR), and points beyond the whiskers as outliers. The P values were obtained with linear mixed modeling with “study” as random factor. b Principal coordinate analysis (PCoA) ordination of the early-life human gut virome beta diversity (n = 1478 for VLPs, left; n = 6085 for bulk, right) measured by Bray–Curtis distance with vOTU representatives ≥1% prevalence for VLPs and ≥5% prevalence for bulk. The points are colored according to the age of infants. The P values were obtained from PERMANOVA analysis with “study” as a block factor. c Viral stability within and between individuals measured by Bray–Curtis (BC) distances over the first two (VLPs, top) or three (bulk, bottom) years of life. Lines show mean BC distance at each time point. The P values were obtained from two-sided Wilcoxon test blocked by “infant age”, and shaded area indicates the estimated 95% confidence interval. d Dynamics of the relative abundance of viral families in the first two (VLPs, top) or three (bulk, bottom) years of life. Only the viral families with a prevalence >1% in VLPs-enriched metagenomes are plotted. For better visualization of the changes of each viral family, viral families are stratified into three groups based on the mean relative abundance of VLPs-enriched metagenomes at each time point (i.e., maximal mean relative abundance ≤1% (left, n = 12, red), maximal mean relative abundance >1% and <40% (middle, n = 11, light green), maximal mean relative abundance ≥40% (right, n = 2, dark green)). The bar plot shows the proportion of relative abundance of all 25 viral families, which are indicated in the legend on the right side. The P values were obtained with linear mixed modeling with “study” as random factor. ****P < 0.0001, ***P < 0.001, **P < 0.01, *P < 0.05.