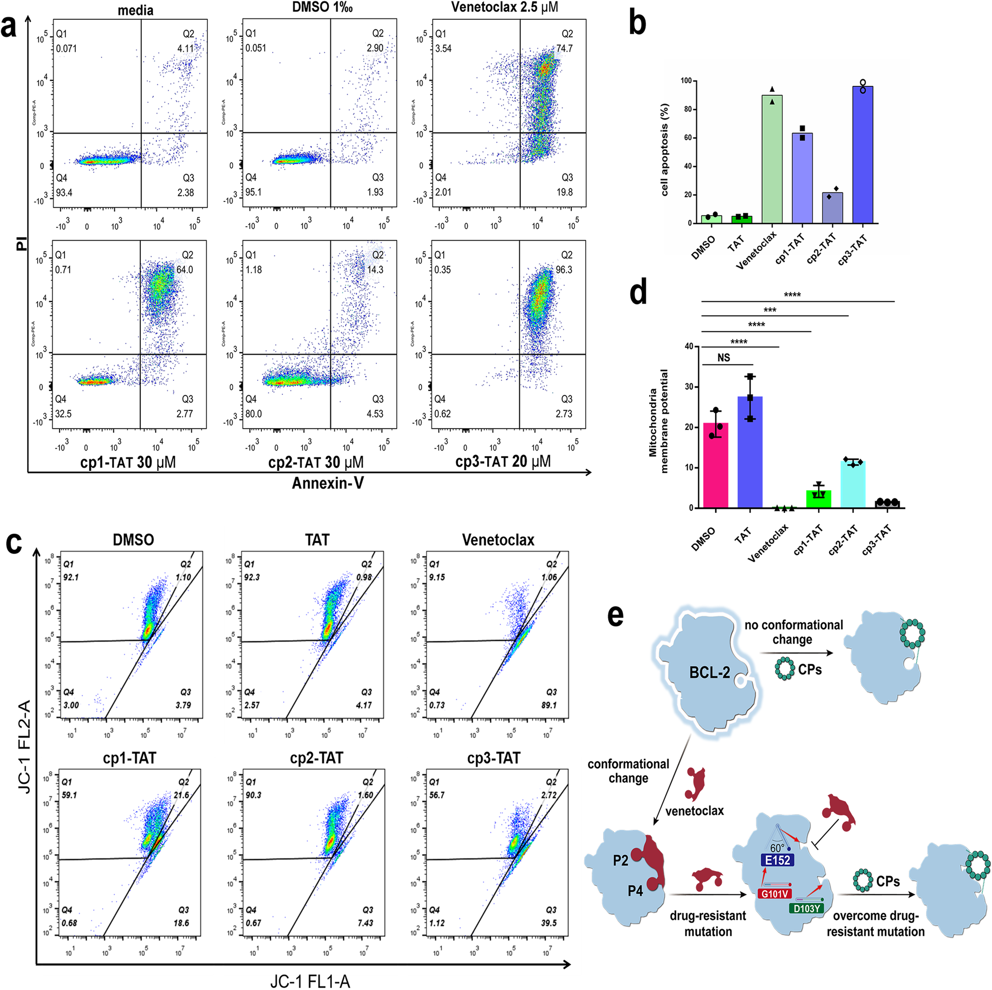
Fig. 6: The pro-apoptotic mechanism of CPs in killing tumor cells.

a Representative results from the apoptosis assay of Jurkat cells using Annexin V-FITC/PI staining. Q4 region contains Annexin V−/PI− cells (live cells); Q3 shows Annexin V+/PI− cells (early apoptotic or apoptotic cells); Q2 represents Annexin V+/PI+ cells (late apoptotic cells); Q1 contains Annexin V−/PI+ cells (mechanical damaged cells). b Quantitative analysis of Jurkat cell apoptosis after 24 h treatment with different inhibitors. c The mitochondrial membrane potential (mtΔΨ) analysis of Jurkat cells after 4 h treatment with different inhibitors. d Statistical analysis of mtΔΨ (Q1/Q3). Data are presented as mean ± s.d.; n = 3 biological replicates; one-way ANOVA with Dunnett’s multiple comparisons test. The calculated P values were P = 0.053, P < 0.0001, P < 0.0001, P < 0.001 and P < 0.0001 for TAT, venetoclax, cp1-TAT, cp2-TAT and cp3-TAT, respectively. NS no significant difference. e A diagram showing the special binding mode of CPs and how CPs might overcome drug-resistant mutations.