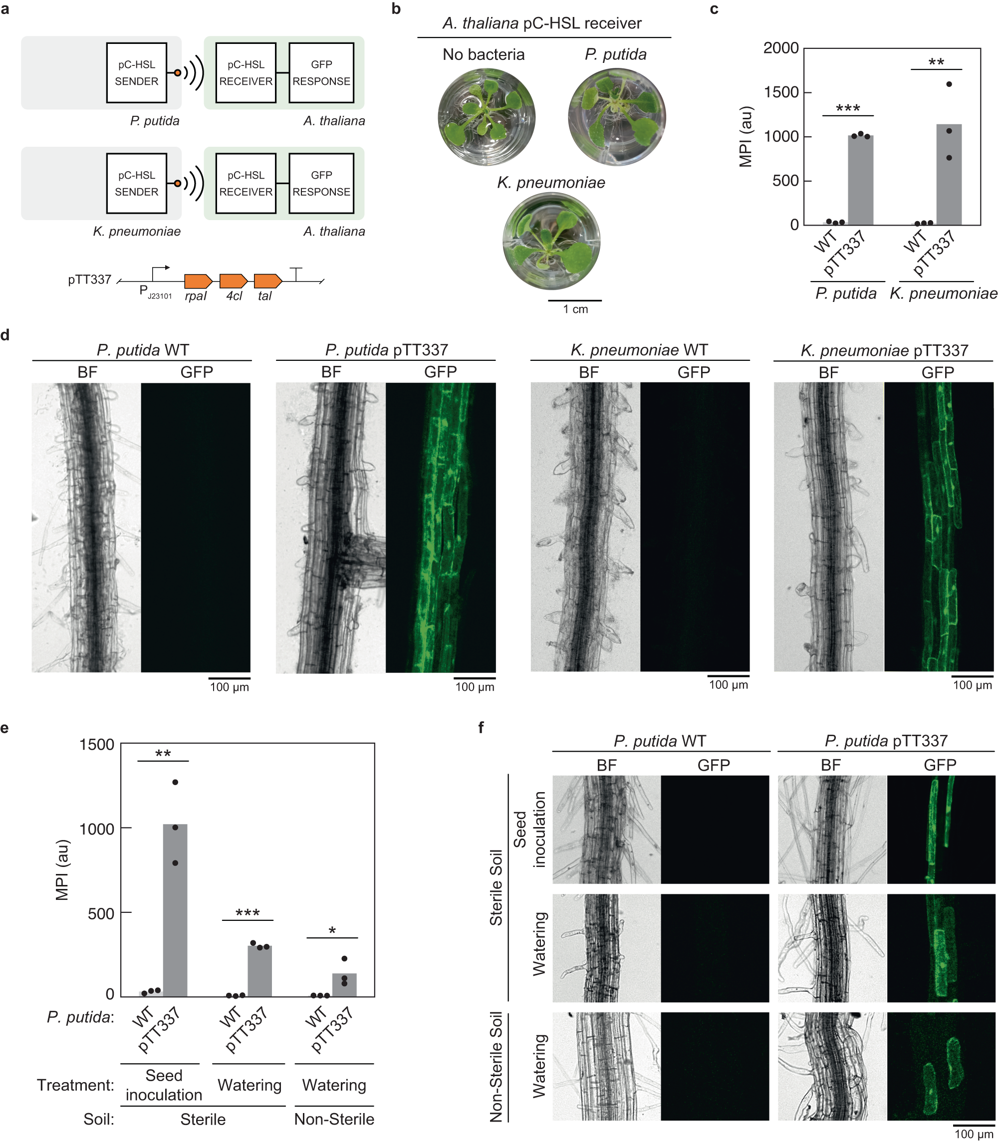
Fig. 3: Bacteria-to-plant communication to A. thaliana in hydroponics and in soil.

a The constitutive production of pC-HSL by P. putida and K. pneumoniae was first used to induce the receiver in plants. b Phenotypic comparison of A. thaliana 315_14_5_1 (Supplementary Table 3) grown in hydroponics with and without wild-type P. putida or wild-type K. pneumoniae (Methods). c The induction of the pC-HSL receiver in A. thaliana (A. thaliana 315_14_5_1) by P. putida or by K. pneumoniae constitutively producing pC-HSL (pTT337, Supplementary Fig. 35) in hydroponics (Methods) is shown. The data were extracted from the images in Supplementary Fig. 18. The points were obtained for n = 3 plants on different days and the bars represent the means of these points. d Induction of the A. thaliana pC-HSL receiver in plant roots in hydroponics (Methods). The induction by wild-type P. putida (left) and K. pneumoniae (right) was compared to when P. putida and K. pneumoniae constitutively produce pC-HSL (pTT337). Images are representative of experiments performed on three different days with different plants (A. thaliana 315_14_5_1). e Induction of the A. thaliana pC-HSL receiver by P. putida constitutively producing pC-HSL (pTT337) in sterile and non-sterile soil (Methods). P. putida was introduced either by seed inoculation or through watering (Methods). The data were extracted from the images in Supplementary Fig. 23. The points were obtained for n = 3 plants (A. thaliana 315_14_5_1) on different days and the bars represent the means of these points. f Microscopy images of the induction of the A. thaliana pC-HSL receiver by P. putida from panel e. Statistical significance was determined using two-tailed Student’s t test (***P < 0.001; **P < 0.01; *P < 0.05; ns, not significant P > 0.05). Source data are provided as a Source Data file.