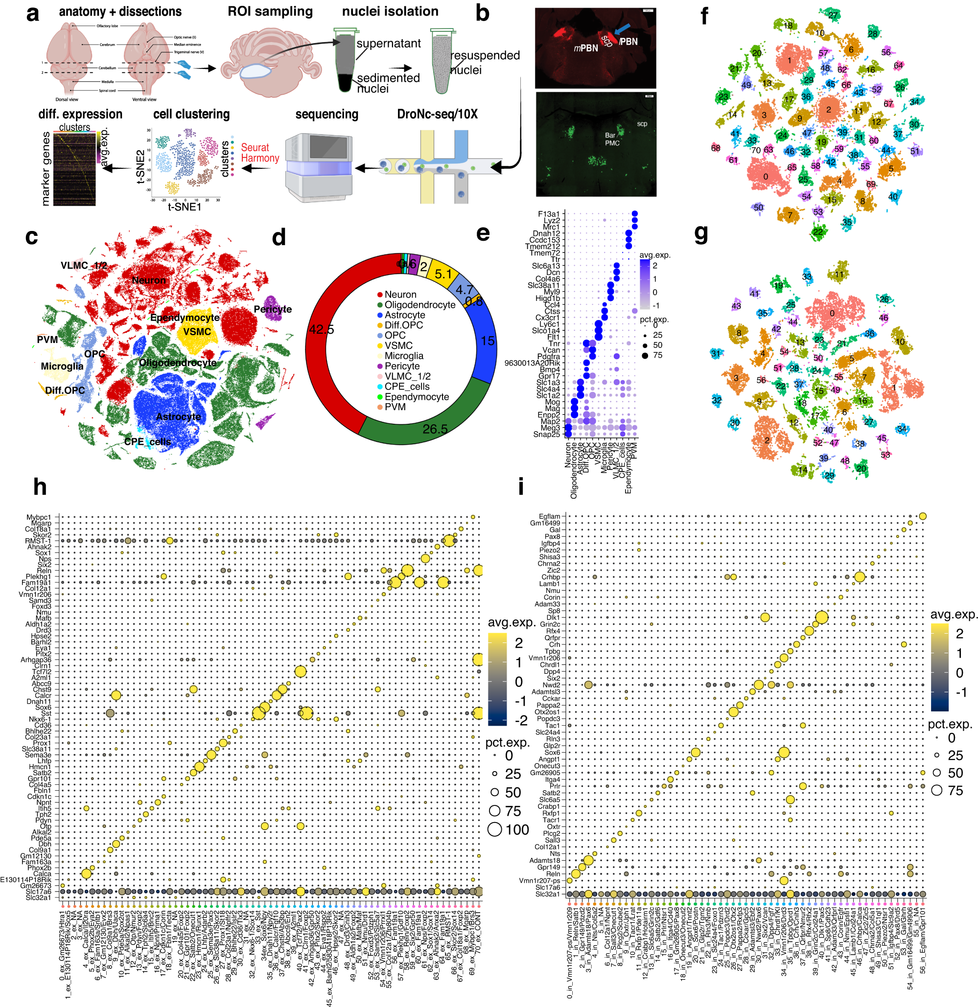
Fig. 1: snRNA-seq transcriptional profile of the dPnTg.
From: A spatially-resolved transcriptional atlas of the murine dorsal pons at single-cell resolution

a Experimental workflow summarized in five main steps: brain dissections, nuclei isolation, snRNA-seq, sequencing, and bioinformatic analyses. b Image illustrating the two dissection strategies relying on the visualization of PB (top) and Bar (bottom). (scale bar: 500 μm). c t-SNE plot of 222,592 nuclei color-coded according to the legend in (d). d Donut plot representing the fraction (%) of each cell type identified. e Dot plot of 35 cell marker genes that univocally identify each cell type. 3 marker genes were plotted for all cell types except for CPE cells, where only the top 2 were used. f, g t-SNE plots showing 47,756 nuclei from the “excitatory” group (f) and 30,771 nuclei from the “inhibitory” group (g) color-coded by cell cluster. The top marker genes that specify the identity of each “excitatory” or “inhibitory” cluster are in (h) and (i), respectively. h, i Dot plots illustrating the expression level of the top marker gene for the “excitatory” (h) and “inhibitory” (i) neuronal groups. All differentially expressed genes in the dot plot have an average log fold-change >0.25 and an adjusted p-value <0.01. Test used: Wilcoxon Rank Sum two-sided Bonferroni-corrected Test. lPBN/mPBN parabrachial nucleus lateral/medial divisions; Bar, Barrington’s nucleus; scp, superior cerebellar peduncle; t-SNE, t-distributed Stochastic Neighbor Embedding; OPC, oligodendrocyte progenitor cell; PVM, perivascular macrophages; VSMC, vascular smooth muscle cells; CPE cells, choroid plexus epithelial cells; VLMC1/2, vascular and leptomeningeal cell type 1/2; Diff.OPC, immature oligodendrocytes; NA, no marker detected; CONT, glia contamination. Figure 1a was generated using BioRender.