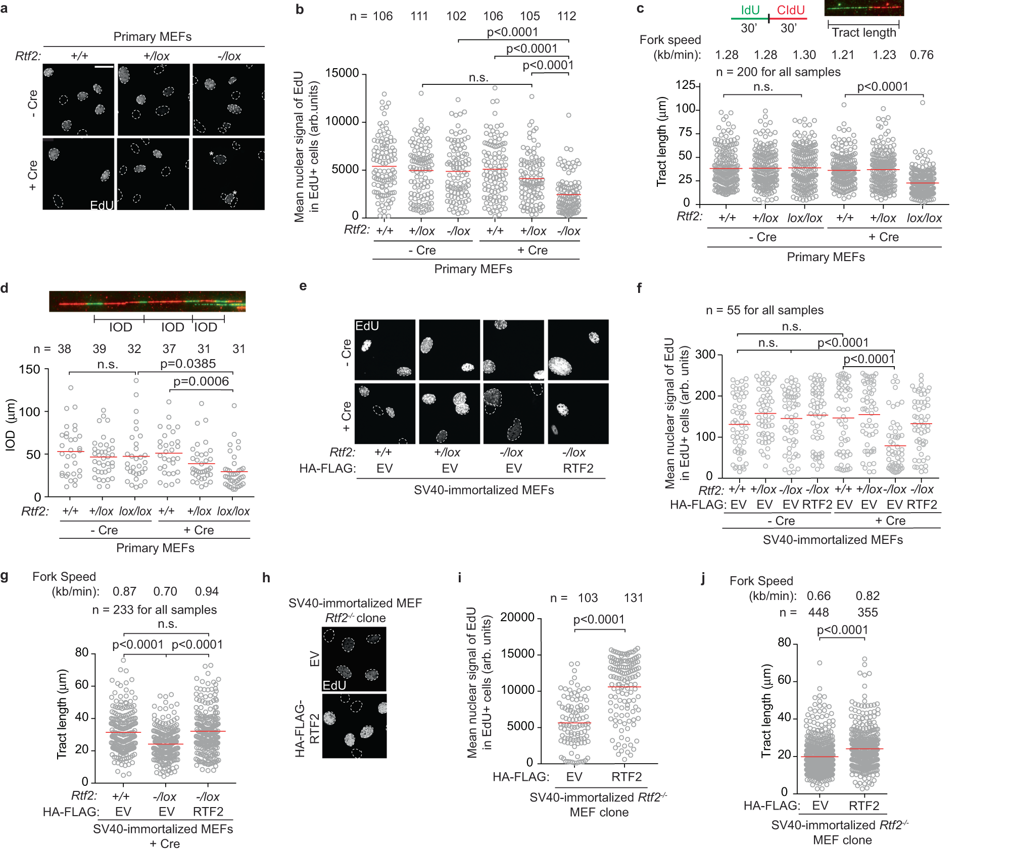
Fig. 2: RTF2 is necessary for DNA replication in primary and immortalized MEF cell lines.
From: RTF2 controls replication repriming and ribonucleotide excision at the replisome

a Representative immunofluorescence of primary MEFs after infection with Hit & Run Cre 72 hrs before fixation65. Nuclei are outlined in dashed lines based on DAPI staining. Asterisks indicate EdU-positive cells in the Rtf2-/lox + Cre sample. b Quantification of representative experiment of mean nuclear signal of EdU from EdU-positive cells at 72 hrs after Cre. c Top: Schematic and representative image of DNA combing. PBS washes are indicated by a black vertical line. Below: Quantification of representative experiment of replication tract lengths from primary MEFs at 72 hrs after Cre. d Top: Representative image of inter-origin distances measured within replication clusters. Bottom: Quantification of representative experiment of inter-origin distances (IOD) from primary MEFs at 72 hrs after Cre. e Representative immunofluorescence of SV40-immortalized MEFs expressing empty vector (EV) or HA-FLAG-mRTF2 (RTF2) cDNA constructs at 120 hrs after Cre. Nuclei are outlined in dashed lines based on DAPI staining. f Quantification of mean nuclear signal of EdU from EdU-positive cells from (e). g Quantification of representative experiment of replication tract lengths from SV40-immortalized MEFs stably expressing HA-FLAG empty vector (EV) or Rtf2 at 120 hr after Cre. h Representative immunofluorescence images of MEFs. Nuclei are outlined in dashed lines based on DAPI staining. i Quantification of representative experiment of mean nuclear signal of EdU from EdU-positive SV40-immortalized Rtf2-/- sub-cloned MEFs expressing empty vector (EV) or HA-FLAG-mRTF2 (RTF2) cDNA constructs. j Quantification of representative experiment of replication tract lengths of progressing fork species in SV40-immortalized Rtf2-/- sub-cloned MEFs expressing empty vector (EV) or HA-FLAG-mRTF2 (RTF2) cDNA constructs. Experiments were conducted at least three times in biological replicates with consistent results for (a)–(j). Cells were pulsed with EdU for 1 hr prior to fixation for (a), (b), (e), (f), (h), (i). Each dot represents one EdU-positive cell in (b), (f), (i). Mean is indicated with a red line for (b)-(d), (f), (g), (i), (j). Experiments were blinded prior to analysis for (b)–(d), (f), (g), (i), (j). Average fork speed listed above each sample for (c), (g), (j). Outliers removed with ROUT (1%) for (c), (g), (j). Significance evaluated by Kruskal-Wallis ANOVA with a Dunn’s post-test. Source data are provided as a Source Data file.