Fig. 4: RTF2 directly interacts with RNase H2 for localization at the replisome, independent of RNaseH2B’s PIP-box.
From: RTF2 controls replication repriming and ribonucleotide excision at the replisome

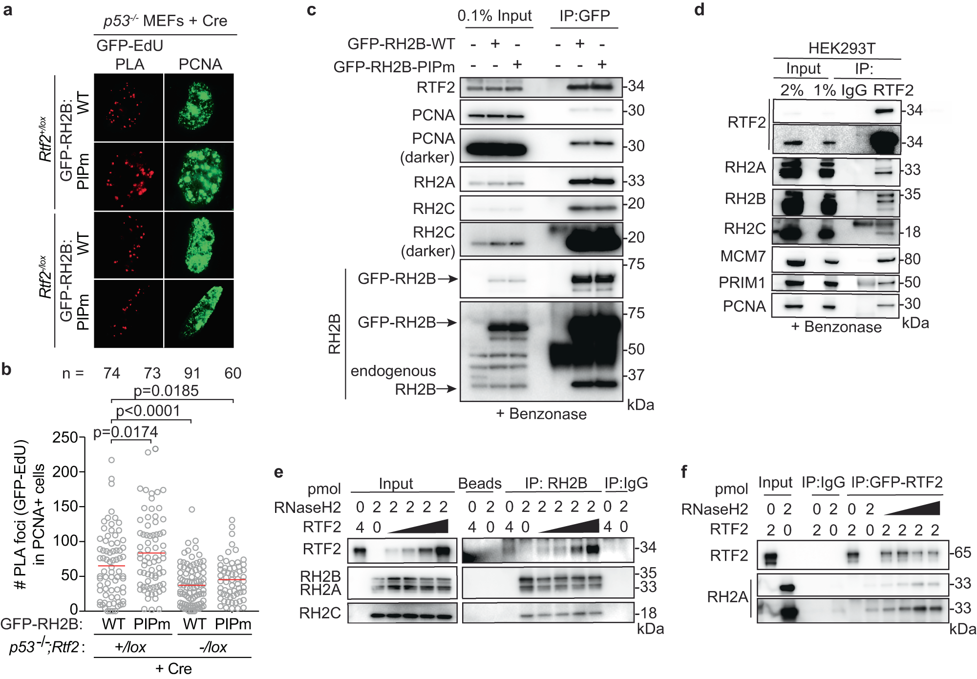
a Representative images from GFP-EdU nPLA co-stained with PCNA in p53-/- MEFs expressing GFP-tagged wildtype (WT) or PIP box mutant (PIPm, RNASEH2BF300A;F301A) RNASEH2B at 72 hr after Cre. b Quantification of GFP (RNASEH2B)-EdU foci in PCNA-positive cells. Note that endogenous RNase H2 is present in these cells. c Representative immunoblots following GFP immunoprecipitation of exogenously-expressed GFP-RNASEH2B-WT or GFP-RNASEH2B-PIP mutant from HEK293T cells. d Representative immunoblots following immunoprecipitation of RTF2 from HEK293T cells. e Representative immunoblot from immunoprecipitation of recombinant RNase H2 complex and RTF2 expressed in E. coli. Protein amount (pmol) indicated above each lane; range of RTF2 is 0.5, 1, 2, 4 pmol. Images for input and pulldown of RTF2 are separate exposures of the same blot. f Representative immunoblot from immunoprecipitation of recombinant GFP-tagged RTF2 and RNase H2 complex expressed in E. coli. Protein amount (pmol) indicated above each lane; range of RTF2 is 0.5, 1, 2, 4 pmol. Experiments were conducted at least three times in biological replicates with consistent results for (a)–(f). Mean is shown with red line for (b). Significance was evaluated by Kruskal-Wallis ANOVA with a Dunn’s post-test. WT = wildtype, PIPm = PIP box mutant, RH2A = RNASEH2A, RH2B = RNASEH2B, RH2C = RNASEH2C. Source data are provided as a Source Data file.