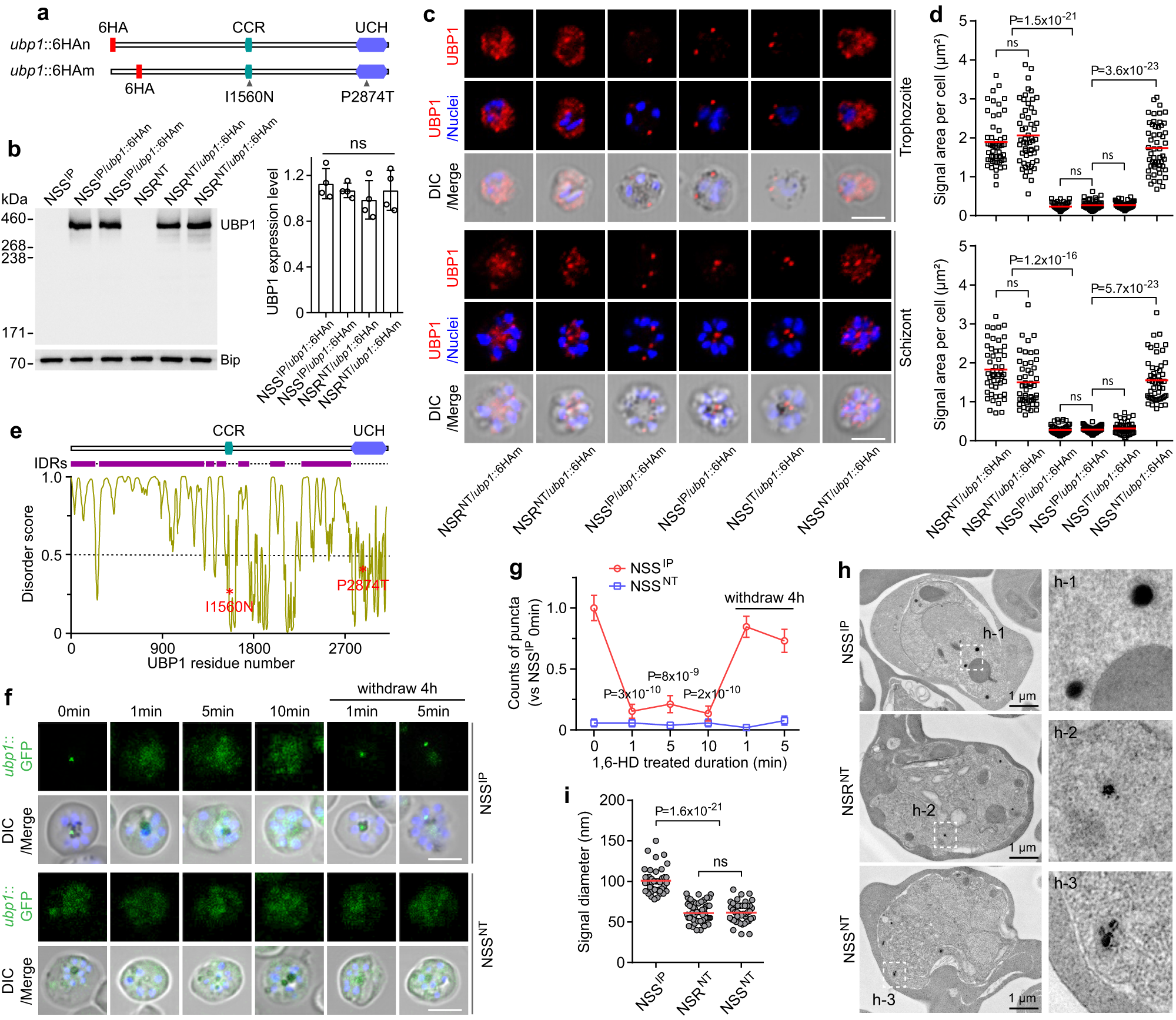
Fig. 4: UBP1 IP → NT substitutions change its cytosolic aggregation and distribution.

a Diagrams showing positions of amino acid substitutions and 6HA tagging in P. yoelii UBP1. CCR, conserved central region domain; UCH, ubiquitin carboxyl-terminal hydrolase domain. b Western blotting of UBP1 proteins in asexual blood stages of the modified parasites at using anti-HA antibodies. The bar graph shows the densitometric quantification of UBP1 expression; band densities were normalized to Bip. Means ± SD of four independent experiments; two-tailed t test. c IFA images of tagged UBP1 proteins in trophozoite, and schizont of modified parasites. Red, anti-HA; Blue, Hoechst 33342 stain; Scale bars, 5 μm. d Quantification of labeled UBP1 signals for trophozoite and schizont of the modified parasites in (c). n = 52, 55, 60, 55, 51, and 53 trophozoites were measured in NSRNT/ubp1::HAm, NSRNT/ubp1::HAn, NSSIP/ubp1::HAm, NSSIP/ubp1::HAn, NSSIT/ubp1::HAn, and NSSNT/ubp1::HAn, respectively; n = 50, 50, 51, 50, 50, and 54 schizonts were measured in NSRNT/ubp1::HAm, NSRNT/ubp1::HAn, NSSIP/ubp1::HAm, NSSIP/ubp1::HAn, NSSIT/ubp1::HAn, and NSSNT/ubp1::HAn, respectively. The horizontal lines show the mean values, two-tailed t test. e A plot of intrinsically disordered regions (IDRs) in the UBP1 using PONDR (http://www.pondr.com/). A disorder score greater than 0.5 indicates IDRs. The red asterisks indicate the positions of the I1560N and P2874T mutations. f Live-cell images of the schizont stage of GFP-tagged UBP1 in NSSIP and NSSNT parasites that were treated with 10% 1,6-HD for different durations and after withdrawal of the compound. Scale bars, 5 μm. g Counts of fluorescent puncta within cytoplasm at each time point versus NSSIP at 0 min in (f). Error bars represent standard errors from 60 cells for each time point per group; two-tailed t test. Representative for two independent experiments. h Representative images by transmission electron microscopy (TEM) of the ubp1::Apex2 trophozoites. The right panels indicate three representative Apex2 stained signals. i Diameter measurements of UBP1-Apex2 puncta from TEM images such as those in (h). n = 42, 59, 43 representative puncta images were analyzed in NSSIP, NSRNT, and NSSNT, respectively. The horizontal lines show the mean values; two-tailed t test.