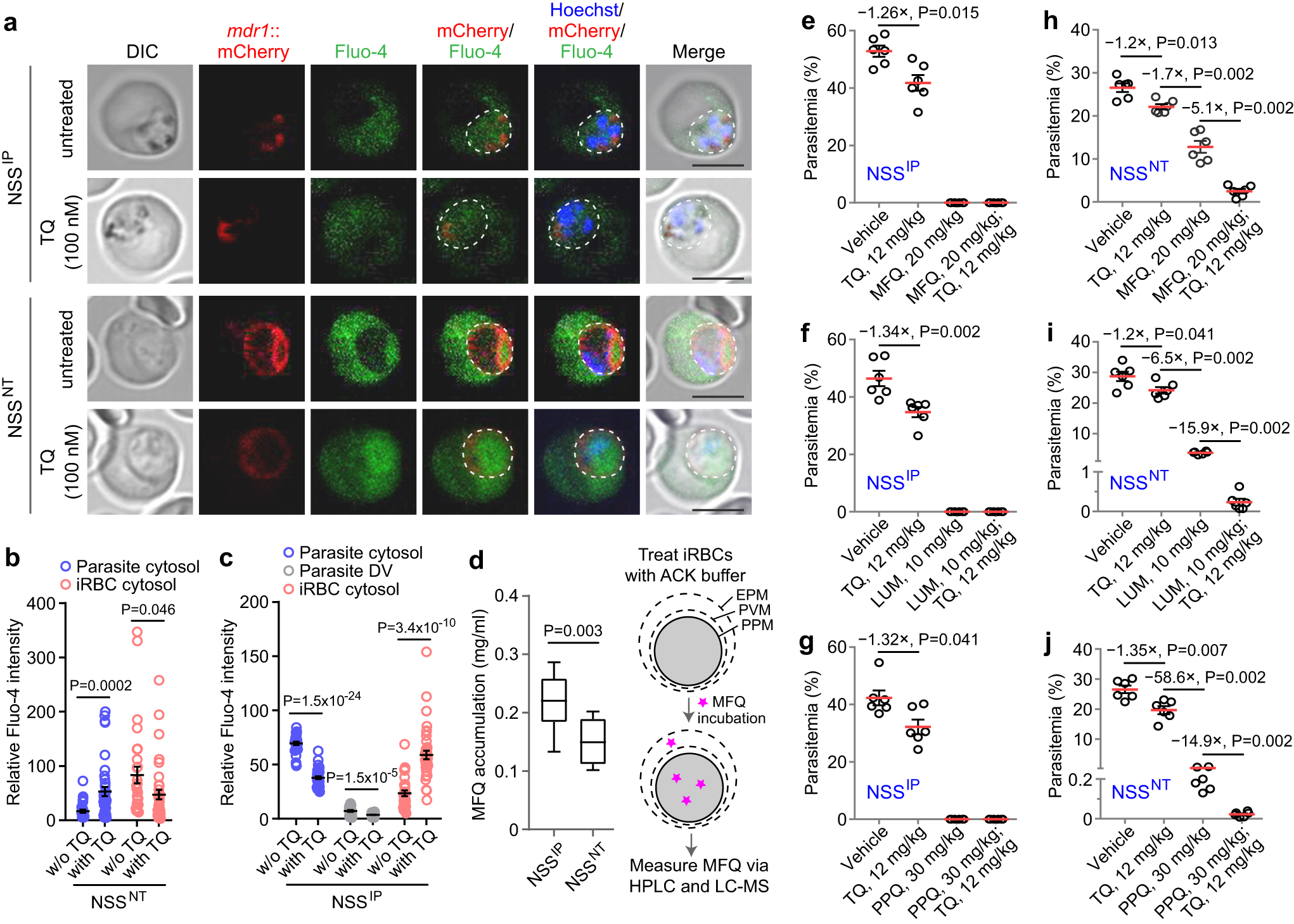
Fig. 7: Fluo-4 fluorescence accumulation and inhibition of MDR1 transport in NSSIP and NSSNT parasites.

a Representative images of mdr1::mCherry trophozoites after loading with Fluo-4 AM in the absence or presence of P-gp inhibitor tariquidar (TQ). Blue, Hoechst 33342. Scale bars, 5 μm. b Relative Fluo-4 intensity within infected RBC (iRBC) cytosol or parasite cytosol in NSSNT parasite with or without tariquidar (TQ) treatment. Mean ± SEM from 30 and 39 cells in the NSSNT (without TQ) and the NSSNT (with TQ) groups, respectively; two-tailed t test. c Relative Fluo-4 intensity within iRBC cytosol, parasite digestive vacuole (DV), or parasite cytosol in NSSIP parasite with or without TQ treatment. Mean ± SEM from 32 and 39 cells in the NSSIP (without TQ) and the NSSIP (with TQ) groups, respectively; two-tailed t test. d Comparison of mefloquine (MFQ) accumulation within isolated parasite cells after lysed with ACK buffer between NSSIP and NSSNT (n = 10 from three representative experiments; Mann-Whitney two-tailed U-test). In boxplots, the central line is the median; the top and bottom hinges correspond to the first and third quartiles, respectively; whiskers extend from the minimum to maximum values. Flow diagram (right panel) showing the MFQ accumulation assay performed on iRBCs. Cells were sequentially treated with ACK buffer to permeabilize the erythrocyte plasma membrane (EPM), incubated in the presence of MFQ (5 µM), and then subjected to HPLC and LC-MS analyses. PVM, parasitophorous vacuole membrane; PPM, parasite plasma membrane. In vivo efficacy tests in mice infected with NSSIP after administration of MFQ (e), lumefantrine (LUM) (f), and piperaquine (PPQ) (g) with or without TQ treatment. In vivo efficacy tests in mice infected with NSSNT after administration of MFQ (h), LUM (i), and PPQ (j) with or without TQ treatment. Mean ± SEM from 6 mice in each group in (e–j); Man-Whitney two-tailed U-test, P values as indicated.