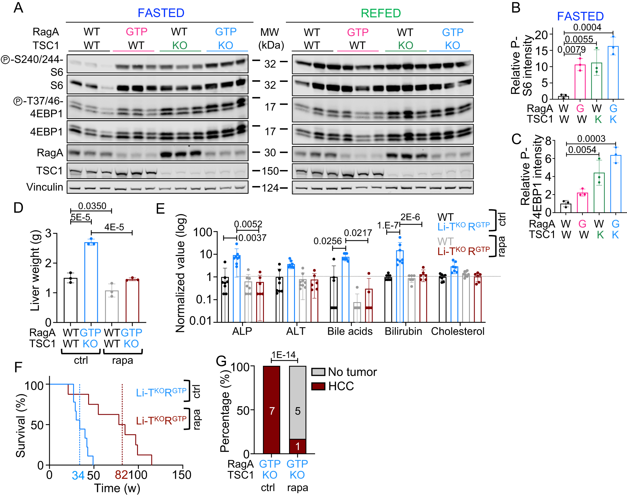
Fig. 2: Pharmacological inhibition of mTORC1 in Li-TSC1KORagAGTP mice suppresses liver damage and extends lifespan.

A 10- to 26-week-old control, Li-RagAGTP, Li-TSC1KO and Li-TSC1KORagAGTP females were deprived from food for 24 h, half of them following a 2 h refeeding, and then sacrificed. Protein lysates from the liver were immunoblotted for the indicated proteins. B Levels of Phospho-S240-244-S6 from fasted state on each lane from A are relative to vinculin levels and presented normalized to the average level of fasted wild-type mice (n = 3). Statistical significance was calculated by using 1way ANOVA with Tukey’s multiple comparisons test. C Levels of Phospho-T37/46-4EBP1 from fasted state on each lane from A are relative to vinculin levels and presented normalized to the average level of fasted wild-type mice (n = 3). Statistical significance was calculated by using 1way ANOVA with Tukey’s multiple comparisons test. D Liver weight of 18- to 20-week-old wild-type control (n = 3), wild-type rapamycin (n = 3), Li-TSC1KORagAGTP control (n = 3) and Li-TSC1KORagAGTP rapamycin (n = 3) male mice. Statistical significance was calculated by using 2way ANOVA with Sidák’s multiple comparisons test. E Levels of circulating alkaline phosphatase (ALP), alanine aminotransferase (ALT), bile acids, bilirubin and cholesterol were measured in aged WT control (n = 8), WT rapamycin (n = 9), Li-TSC1KORagAGTP control (n = 8) and Li-TSC1KORagAGTP rapamycin (n = 6) mice. Values were made relative to the average level in wild-type mice in control condition and presented in log10 scale. Statistical significance was calculated by using 2way ANOVA with Tukey’s multiple comparisons test. F Kaplan–Meier survival curves of Li-TSC1KORagAGTP control (n = 9) and Li-TSC1KORagAGTP rapamycin (n = 8) mice. Mean survival depicted in blue for control Li-TSC1KORagAGTP and garnet for rapamycin-treated Li-TSC1KORagAGTP mice. Statistical significance was calculated with the log-rank (Mantel–Cox) test. G Heterogeneous tumor development in the liver of control (n = 7) and rapamycin-treated (n = 6) Li-TSC1KORagAGTP mice. Statistical significance was calculated with chi-squared test. In all panels, data are presented as mean values ± standard deviation.