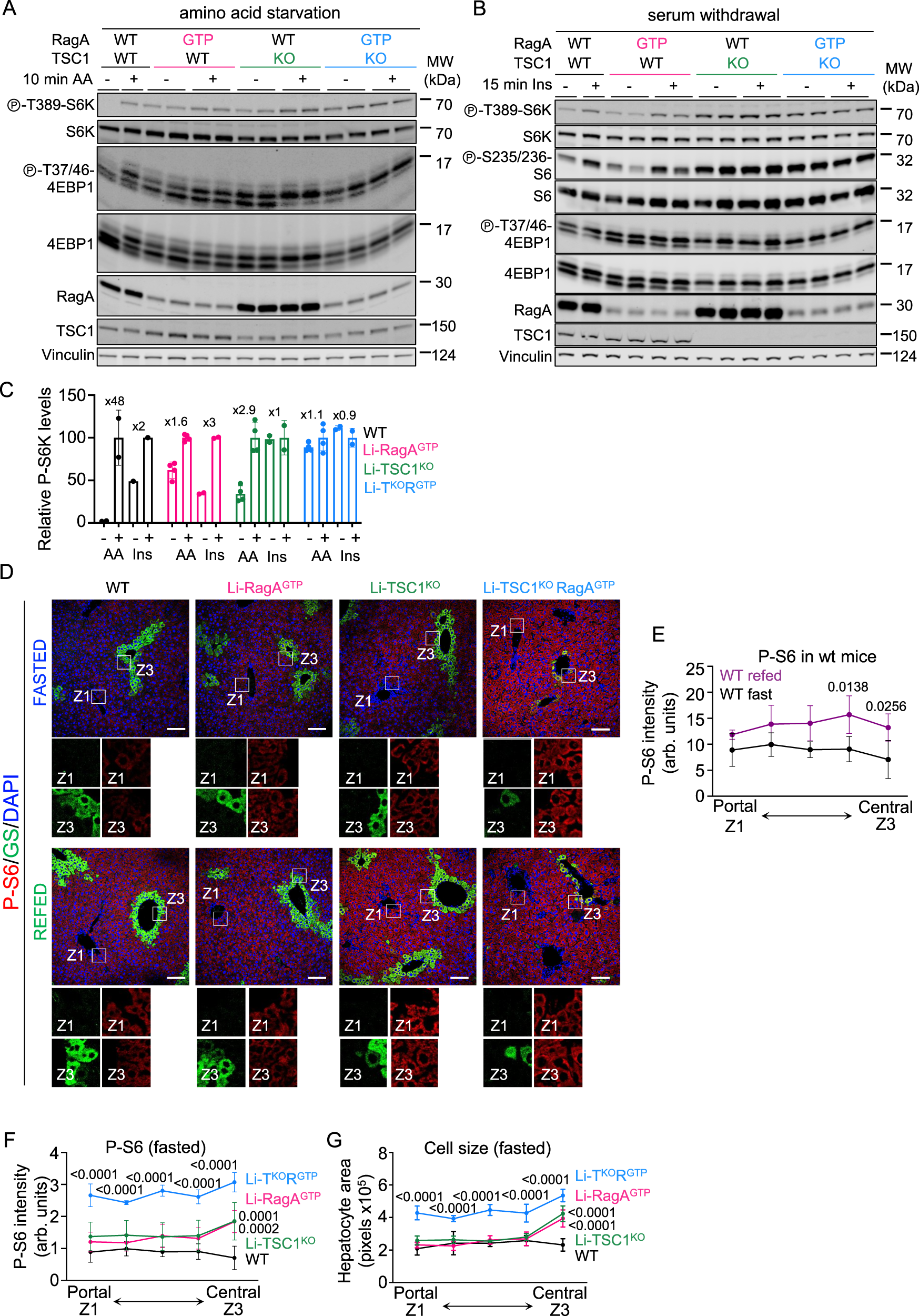
Fig. 3: Nutrients and GF cascades are convergent but independent cues in the control of mTORC1 in the liver.

A Primary hepatocytes from 7- to 14-week-old control wild-type, Li-RagAGTP, Li-TSC1KO and Li-TSC1KORagAGTP male and female mice were deprived from all amino acids in DMEM/F12 for 1 h and re-stimulated with amino acids for 10 min. B Primary hepatocytes from 7- to 9-week-old wild-type, Li-RagAGTP, Li-TSC1KO and Li-TSC1KORagAGTP male and female mice were deprived of serum in DMEM/F12 for 16 h and re-stimulated with insulin for 15 min. C Levels of Phospho-T389-S6K on each lane from A and B are relative to vinculin levels and presented normalized to the maximum activation levels of each genotype (n = 2). Fold change increase after amino acids or insulin stimulation is presented for each genotype. D Representative pictures of immunofluorescence against Phospho-S240-244-S6 and Glutamine Synthetase in the liver of 10- to 26-week-old control wild-type, Li-RagAGTP, Li-TSC1KO and Li-TSC1KORagAGTP male and female mice fasted during 24 h or fasted during 24 h followed by 2-h of refed. Zone 1 and Zone 3 are highlighted in each image. Scale bar 100 μm. E Quantification of the Phospho-S240/244-S6 intensity of 10- to 26-week-old wild-type male and female mice fasted during 24 h (n = 4) or fasted during 24 h followed by a 2-h of refed (n = 4) from portal to central zones. Statistical significance was calculated by using 2way ANOVA with Sidák’s multiple comparisons test. F, G Quantification of the Phospho-S240/244-S6 intensity and hepatocyte area, respectively, of 10- to 26-week-old wild-type (n = 4), Li-RagAGTP (n = 4), Li-TSC1KO (n = 4) and Li-TSC1KORagAGTP (n = 3) male and female mice fasted during 24 h from portal to central zones. Statistical significance was calculated by using 2way ANOVA with Tukey’s multiple comparisons test. P < 0.0001 indicate the statistical significance between the comparisons of L-TR vs L-R, L-T and WT. In all panels, data are presented as mean values ± standard deviation.