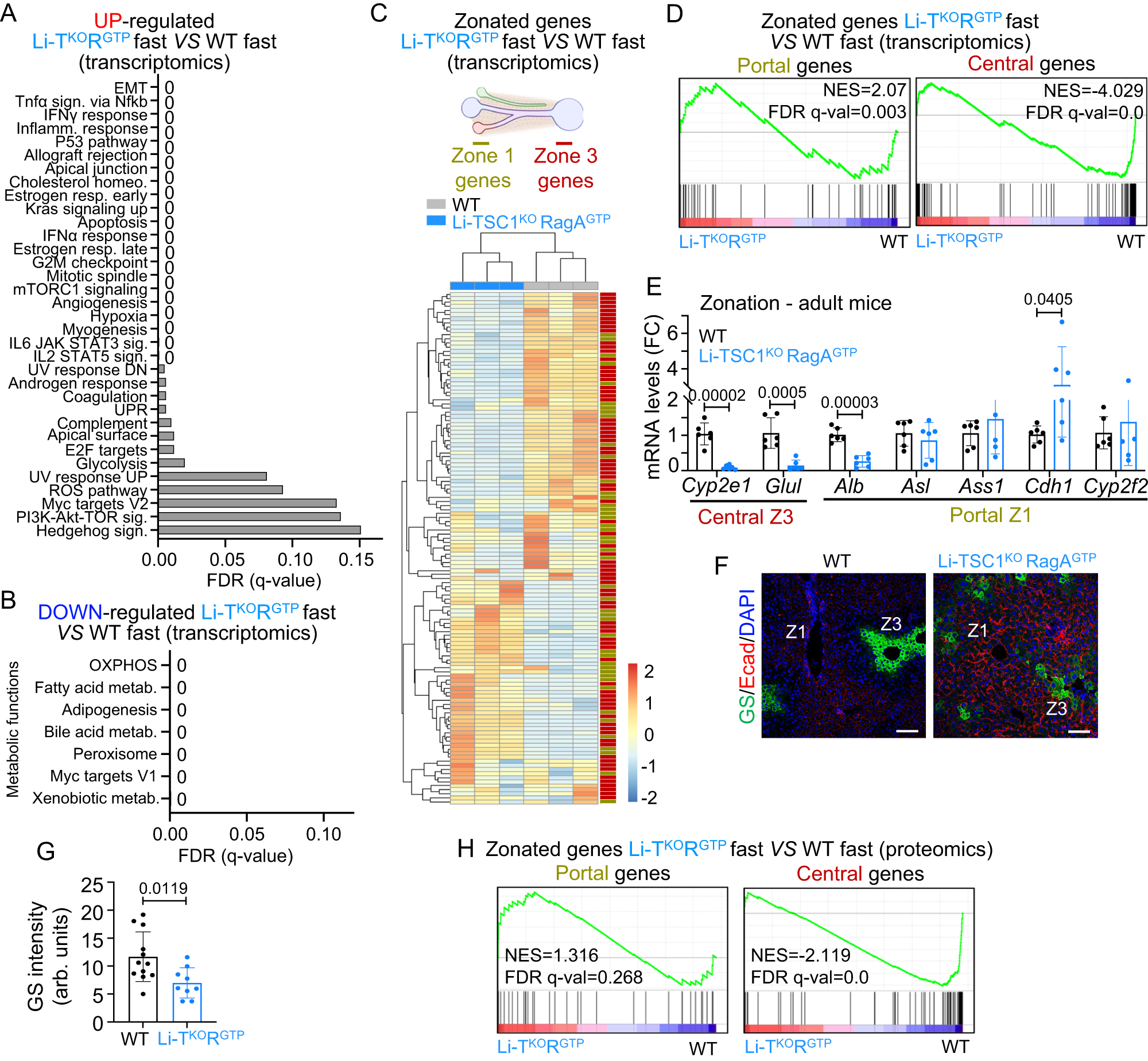
Fig. 4: Metabolic zonation is impaired upon concomitant activation of nutrient and hormonal arms of mTORC1 in the liver.

A Representation of the false discovery rates (FDRs) from the top Hallmark gene sets enriched in livers from 10- to 26-week-old Li-TSC1KORagAGTP (n = 3) versus wild-type (n = 3) female mice in 24 h fasting. B Representation of the false discovery rates (FDRs) from the top Hallmark gene sets downregulated in livers from 10- to 26-week-old Li-TSC1KORagAGTP (n = 3) versus wild-type (n = 3) female mice in 24 h fasting. C Hierarchical clustering Heatmap diagram representing mRNA expression patterns of Li-TSC1KORagAGTP (n = 3) and wild-type (n = 3) livers normalized by z-score. Belonging to Z3 or Z1 is indicated at the right of each gene. Created with BioRender.com. D Enrichment of gene sets related to central and portal signatures in transcriptomics from wild-type (n = 3) and Li-TSC1KORagAGTP (n = 3) livers. NES normalized enrichment score, FDR: false discovery rate. E RT-qPCR of livers from 8- to 21-week-old wild-type (n = 6) and Li-TSC1KORagAGTP (n = 6) male and female mice. Expression levels of the indicated genes involved in zonation relative to the average level in wild-type mice. β-actin was used as housekeeping gene. Statistical significance was calculated by using multiple unpaired two-tailed t-test. F Representative pictures of immunofluorescence against Glutamine synthetase together with E-cadherin in the liver of 10- to 26-week-old wild-type and Li-TSC1KORagAGTP female mice. Zone 1 or Zone 3 are highlighted in each image. Scale bar 100 μm. G Quantification of the Glutamine synthetase intensity of wild-type (n = 12) and Li-TSC1KORagAGTP (n = 9) livers specifically in the central zone. Statistical significance was calculated by using unpaired two-tailed t-test. H Enrichment of gene sets related to central and portal signatures in proteomics from wild-type (n = 4) and Li-TSC1KORagAGTP (n = 4) livers. NES normalized enrichment score, FDR false discovery rate. In all panels, data are presented as mean values ± standard deviation.