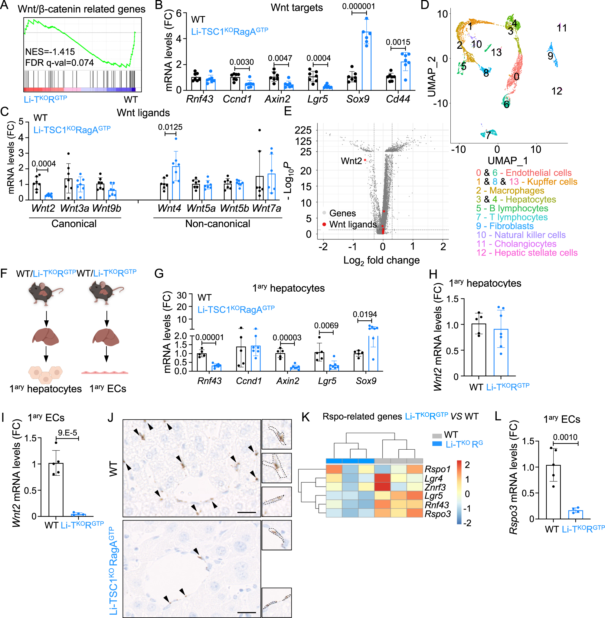
Fig. 5: Wnt/β-catenin pathway is down-regulated in Li-TSC1KORagAGTP livers.

A Enrichment plot for “Wnt/β-catenin related genes” signature for 10- to 26-week-old Li-TSC1KORagAGTP versus wild-type livers from female mice fasted for 24 h followed by 2 h of refeeding at the mRNA level. NES normalized enrichment score, FDR false discovery rate. B, C RT-qPCR of livers from 17- to 25-week-old wild-type (n = 7) and Li-TSC1KORagAGTP (n = 7) female mice. Expression levels of the indicated genes relative to the average level in wild-type mice. β-actin was used as housekeeping gene. Statistical significance was calculated by using multiple unpaired two-tailed t-test. D Uniform Maniform Approximation and Projection for dimension reduction (UMAP) plot of liver cells showing 14 clusters. E Volcano plot highlighting Wnt ligands detected in EC clusters (0 + 6). Y-axis denotes - log10 P-values while X-axis shows Log2 FC values. Dotted lines represent filtering cut-off of log2 fold change above 0.3 and p-value below 0.05. F Primary hepatocytes/EC were isolated (Created with BioRender.com). G, H RT-qPCR of primary hepatocytes from 7-week-old wild-type (n = 5) and Li-TSC1KORagAGTP (n = 7) male/female mice. Expression levels of the indicated genes relative to the average level in wild-type mice. β-actin was used as housekeeping gene. Statistical significance was calculated by using multiple unpaired two-tailed t-test. I RT-qPCR of primary EC from 8- to 15-week-old wild-type (n = 5) and Li-TSC1KORagAGTP (n = 4) mice. Expression levels of Wnt2 relative to the average level in control mice. β-actin was used as housekeeping gene. Statistical significance was calculated by using unpaired two-tailed t-test. J Representative pictures of RNAscope against mWnt2 in the liver of 4-week-old wild-type and Li-TSC1KORagAGTP male/female mice. Scale bar 20 μm. Insets highlight mWnt2 positive EC. K Hierarchical clustering Heatmap diagram representing mRNA expression of Rspo module genes in EC from Li-TSC1KORagAGTP (n = 3) and wild-type (n = 3) livers normalized by z-score. L RT-qPCR of primary EC from 8- to 15-week-old wild-type (n = 5) and Li-TSC1KORagAGTP (n = 4) male/female mice. Expression levels of Rspo3 relative to the average level in control mice. β-actin was used as housekeeping gene. Statistical significance was calculated by using unpaired two-tailed t-test. In all panels, data are presented as mean values ± standard deviation.