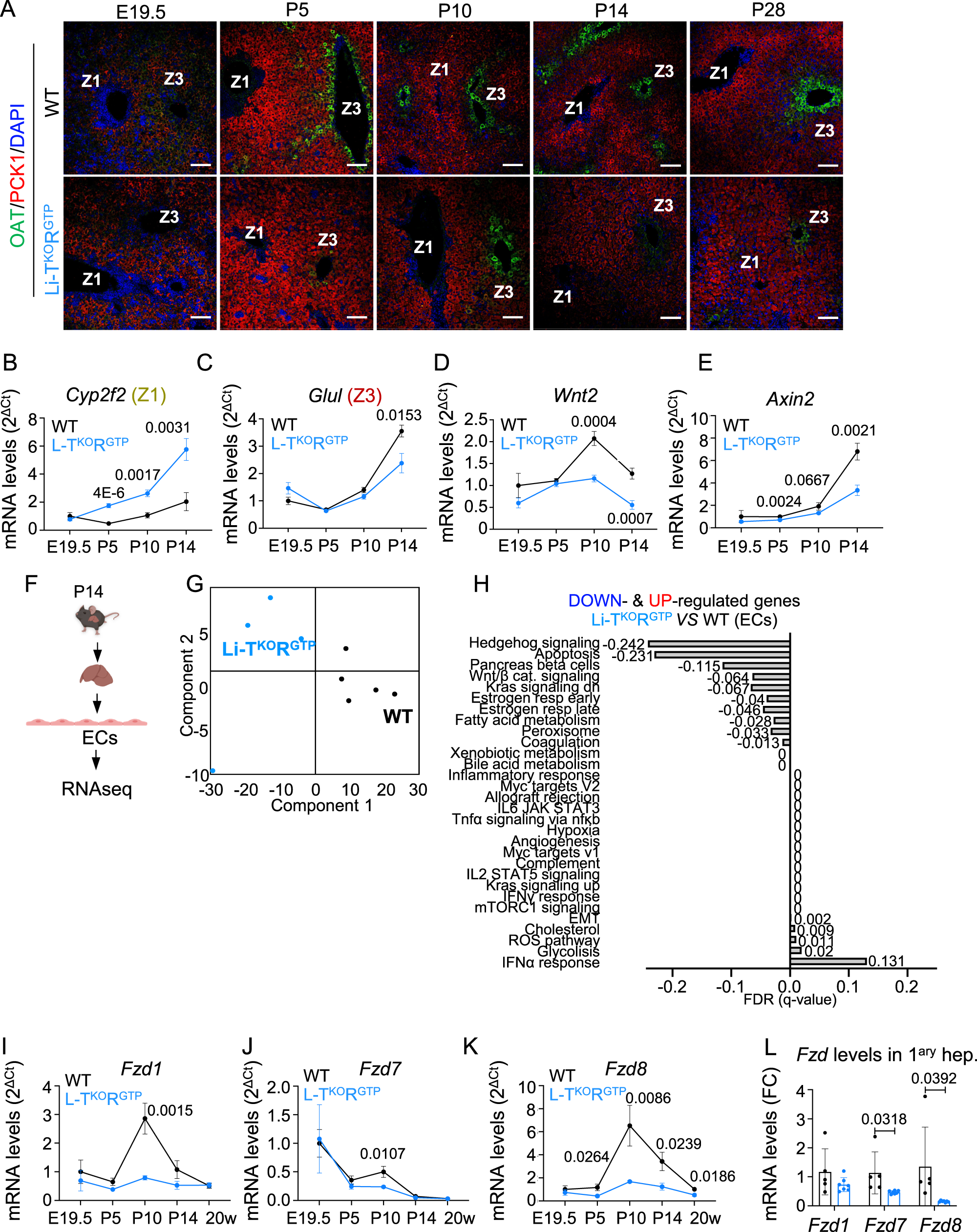
Fig. 6: Hepatic zonation in Li-TSC1KORagAGTP livers is not segregated during postnatal maturation.

A Representative pictures of immunofluorescence against Ornithine aminotransferase (Zone 3) together with Phosphoenolpyruvate Carboxykinase 1 (Zone 1) in the liver of wild-type and Li-TSC1KO RagAGTP male and female mice at E19.5, P5, P10, P14 and P28. Zone 1 and Zone 3 are highlighted in each image. Scale bar 100 μm. B–E RT-qPCR of livers from E19.5 wild-type (n = 6) and Li-TSC1KORagAGTP (n = 5) male and female mice, p5 wild-type (n = 7) and Li-TSC1KORagAGTP(n = 7) male and female mice, p10 wild-type (n = 4) and Li-TSC1KORagAGTP(n = 6) male and female mice, and p14 wild-type (n = 7) and Li-TSC1KORagAGTP(n = 7) male and female mice relative to levels in E19.5 wild-type animals. β-actin was used as housekeeping gene. Data are shown as mean with SEM. Statistical significance was calculated by using multiple unpaired two-tailed t-test. F Primary EC were isolated from the liver of wild-type and Li-TSC1KORagAGTP male and female mice at p14 postnatal stage. Created with BioRender.com. G PCA of the transcriptomic profiles of the samples. Each dot represents individual biological replicates. H Representation of the false discovery rates (FDR) from the top Hallmark gene sets enriched and depleted in EC from Li-TSC1KORagAGTP (n = 4) versus wild-type (n = 5) livers. I–K RT-qPCR of livers from E19.5 wild-type (n = 6) and Li-TSC1KORagAGTP (n = 5) male and female mice, p5 wild-type (n = 7) and Li-TSC1KORagAGTP(n = 7) male and female mice, p10 wild-type (n = 4) and Li-TSC1KORagAGTP(n = 6) male and female mice, and p14 wild-type (n = 7) and Li-TSC1KORagAGTP(n = 7) male and female mice relative to levels in E19.5 wild-type animals. β-actin was used as housekeeping gene. Data are shown as mean with SEM. Statistical significance was calculated by using multiple unpaired two-tailed t-test. L RT-qPCR of primary hepatocytes from 7-week-old wild-type (n = 5) and Li-TSC1KORagAGTP (n = 7) male and female mice. Expression levels of the indicated genes relative to the average level in wild-type mice. β-actin was used as housekeeping gene. Statistical significance was calculated by using multiple unpaired two-tailed t-test. In all panels data are presented as mean values ± standard deviation.