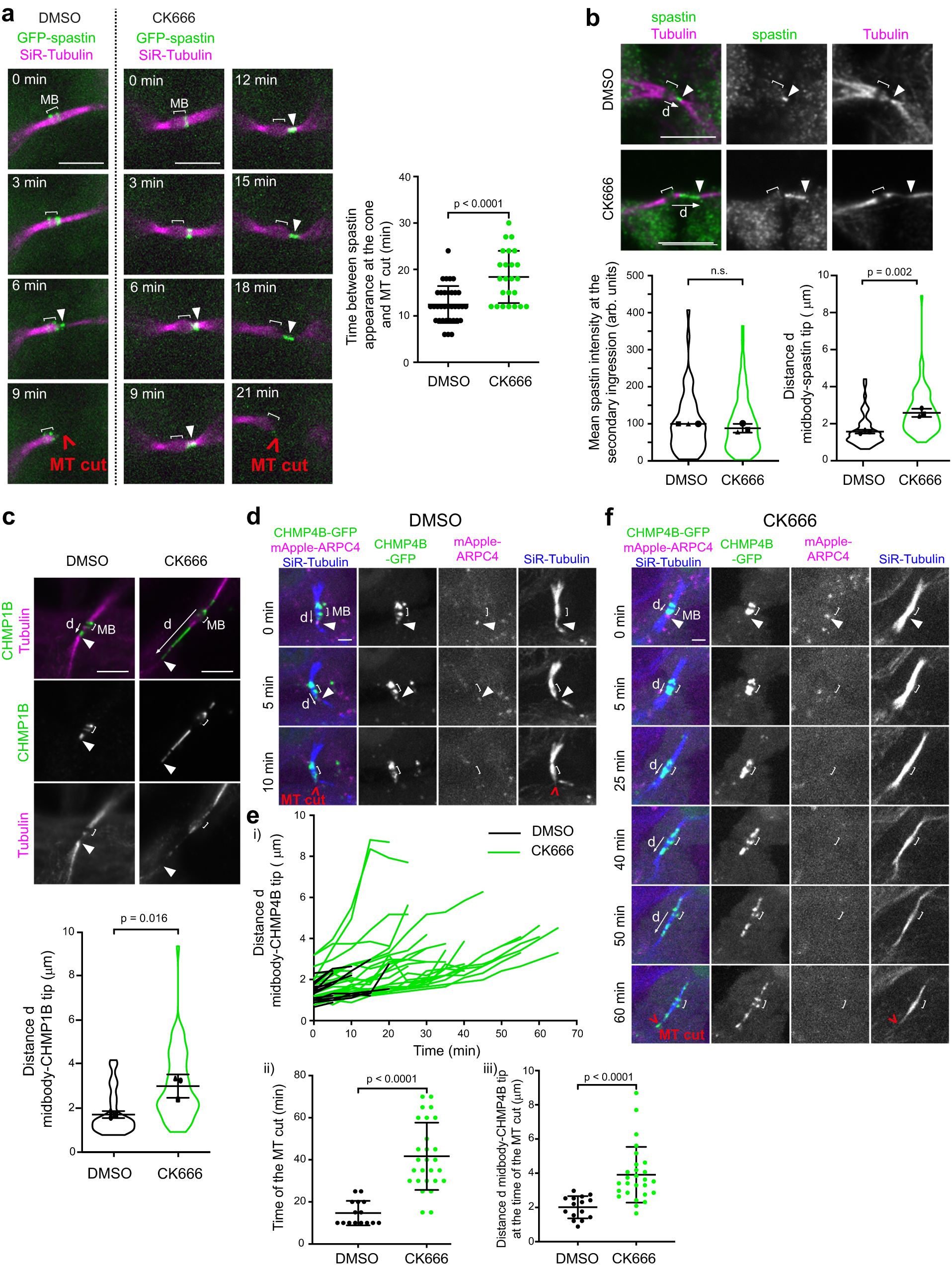
Fig. 7: Branched F-actin prevents excessive ESCRT-III cone elongation and promotes correct spastin localization.
From: Cytokinetic abscission requires actin-dependent microtubule severing

a Left: Snapshots of a spinning disk confocal microscopy movie of cells stably expressing inducible GFP-spastin M87 and incubated with fluorescent SiR-Tubulin, either in the presence of DMSO or 200 μM CK666. Arrowheads: spastin at secondary ingressions. Scale bars= 5 μm. Right: Time (min) elapsed between spastin appearance at the cone and the MT cut. Mean ± SD in indicated cells, n = 30 (DMSO) or 24 (CK666) cells per condition from N = 4 independent experiments. Two-sided Mann-Whitney test. b Top: Staining of endogenous spastin and Tubulin in late ICBs with secondary ingression (arrowhead) after addition of either DMSO or 200 μM CK666. Scale bars = 5 μm. Bottom left: Mean intensity (arbitrary units) of spastin at the secondary ingression. The intensities are normalized in each experiment to the mean intensity of DMSO-treated cells. Mean ± SD, n = 12–43 cells per condition, N = 3 independent experiments (violin plots). Two-tailed unpaired Student’s t-test with Welch’s correction. n.s. = non-significant (p > 0.05). Bottom right: distance d (μm) between the center of the midbody and the tip of the spastin labelling. Mean ± SD, n = 9–38 cells per condition, N = 3 independent experiments (violin plots). Two-tailed unpaired Student’s t-test. c Top: Staining of endogenous CHMP1B and Tubulin in late ICBs with secondary ingression after addition of either DMSO or 200 μM CK666. Arrowheads: tip of the CHMP1B cone. Scale bars = 5 μm. Bottom: distance d (μm) between the center of the midbody and the tip of the CHMP1B cone. Mean ± SD, n = 12–23 cells per condition, N = 3 independent experiments (violin plots). Two-tailed unpaired Student’s t-test. d Snapshots of a spinning disk confocal microscopy movie of cells stably co-expressing CHMP4B-GFP and mApple-ARPC4, incubated with fluorescent SiR-Tubulin and treated with DMSO added between t = 0 and t = 5 min. Arrowheads: ARPC4 localization at the tip of the CHMP4B cone. Scale bar = 2 μm. e (i) Distance d (μm) between the center of the midbody and the tip of the CHMP4B-GFP cone as a function of time from cells recorded as in (d) and treated with either DMSO (black curves) or 200 μM CK666 (green curves). Each line represents a single cell and only cells displaying a dot of ARPC4 at the tip of the CHMP4B cone at the beginning of the movies (t = 0 min) were depicted. Drugs were added between t = 0 and t = 5 min. n = 15 (DMSO) or 27 (CK666) cells. The last point of each curve corresponds to the time of the MT cut. (ii) Time (min) between the start of the movies described in (i) and the MT cut. Mean ± SD, n = 15 (DMSO) or 27 (CK666) cells. Two-sided Mann-Whitney test. (iii) Distance d between the center of the midbody and the tip of the CHMP4B-GFP cone at the timepoint preceding the MT cut from movies described in (i). Mean ± SD, n = 15 (DMSO) or 27 (CK666) cells. Two-sided Mann-Whitney test. f Same as in (d) but after treatment with 200 μM CK666. Scale bar = 2 μm.