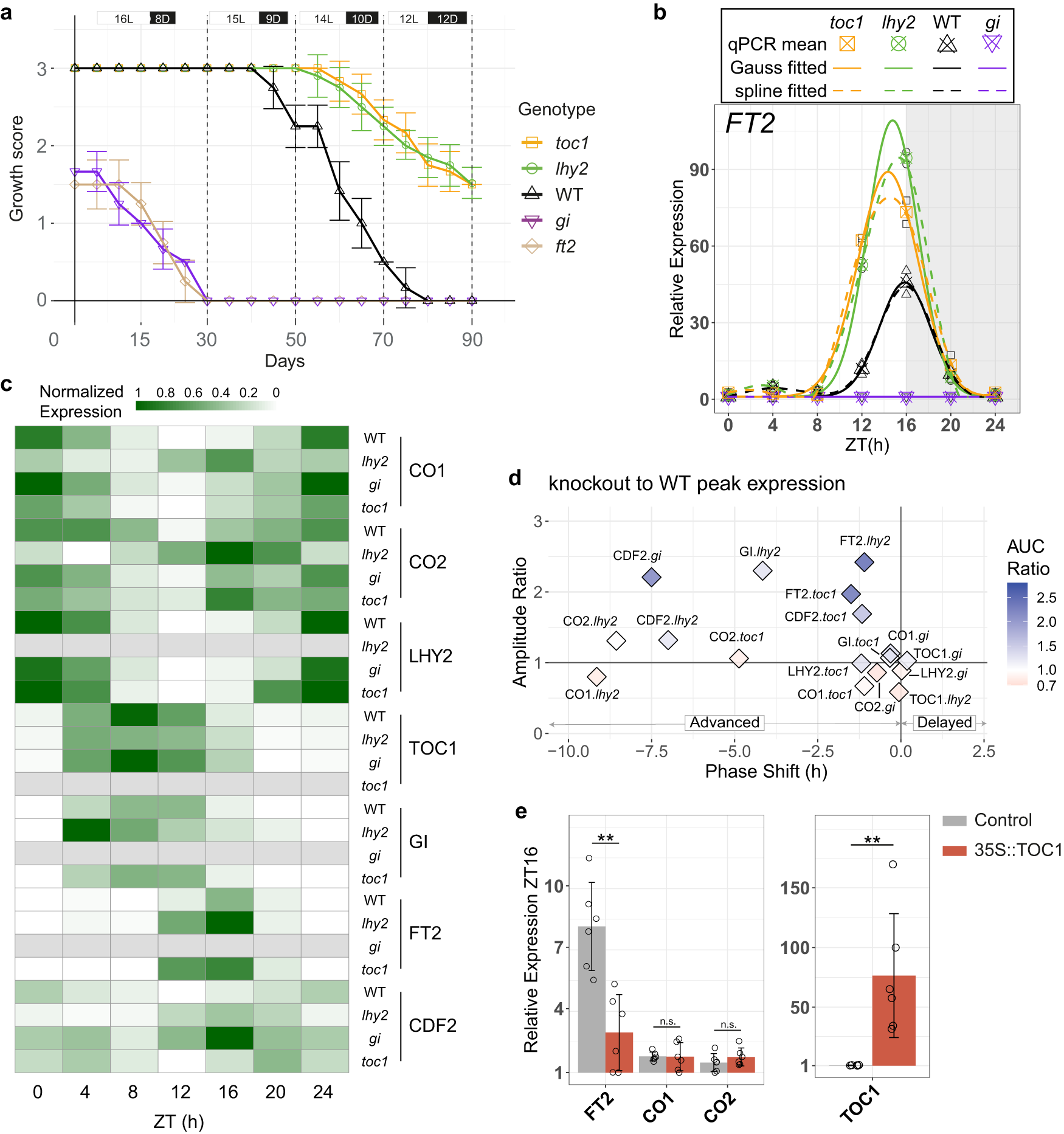
Fig. 2: Circadian clock core genes TOC1, GI, and LHY2 regulate FT2 transcription.
From: Core clock genes adjust growth cessation time to day-night switches in poplar

a Growth scores from 3 (full growth) to 0 (no growth) in LD and gradually shortening the daylength, indicated by boxes on the top, for WT (black) and loss-of-function lines of TOC1 (yellow), LHY2 (green), GI (purple), and FT2 (beige)6. Mean ± sd, n = 6 biological replicates. b Daily FT2 transcription in WT (upward triangles, black) compared to the knockout lines toc1 (squares, yellow), lhy2 (circles, green), and gi (downward triangles, purple) under LD condition. Spots depict qPCR results, with means of the two biological replicates used for fitting highlighted. Solid and dashed lines represent Gaussian and polynomial spline fits, respectively. c Heat map of daily transcription patterns for photoperiodic regulators in WT and toc1, lhy2, and gi knockouts, under LD. qPCR means (b and Supplementary Fig. 5) normalized 0-1 per gene. Grey color indicates non-detection levels. d Deviation of the gene expression patterns shown in (c), comparing the respective knockout line to WT, for phase (time of maximal expression) shift, amplitude ratio, and daily total transcript ratio (AUC—Area Under the Curve). e Relative mRNA accumulation of FT2, CO1, and CO2 at ZT16 (left panel) after transiently overexpressing 35 S::TOC1 (red) or empty vector used as control (grey) in LD. Right panel shows TOC1 levels. Mean ± sd, n = 6 biological replicates. Two-sided Student’s t-test, p-values from left to right: 0.0012 (**), 0.9558 (n.s.—not significant), 0.3056 (n.s.), and 0.0053 (**). b, c, e ZT, Zeitgeber Time in hours.