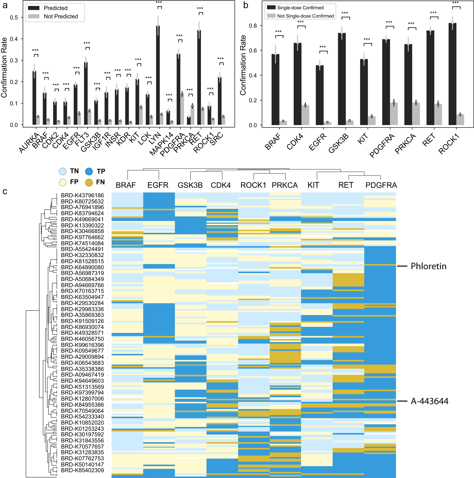
Fig. 5: Experimental confirmation of predicted kinase inhibitors.
From: Drug target prediction through deep learning functional representation of gene signatures

a Single-dose confirmation rate for predicted kinase inhibitors (black) versus those not predicted to bind (gray). b Dose-response confirmation rate for compounds validated by single-dose confirmation versus those not validated. Error bars, mean ± SD, one-sided chi-square test. ***p < 0.001. c The IC50 heatmap of 191 compounds across 9 kinases. True positives are in dark blue and false negatives are in dark yellow. Light blue indicates true negatives and light yellow is for false positives. Overall, 50% of compounds are selective (bound in ≤3 assays). Statistics are provided in Supplementary Table 2–3.