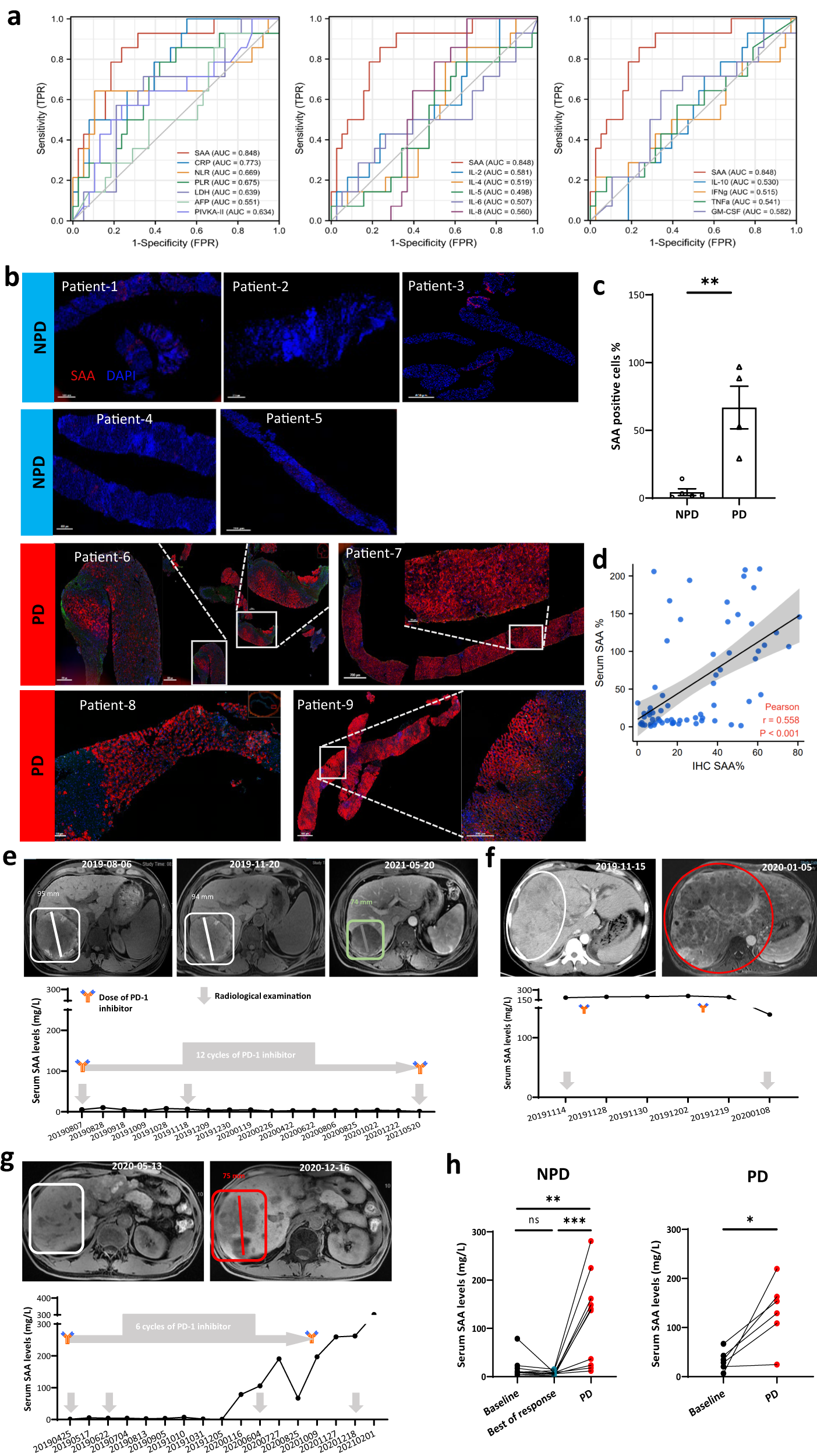
Fig. 1: SAA is associated with outcomes in aHCC patients treated with anti-PD-1.

a Fifteen biomarkers are selected for differentiating PD and NPD patients treated with the anti-PD-1 monotherapy using the ROC curves and the corresponding AUC values. The data reveals that baseline blood SAA had the highest value (AUC: 0.848) in predicting tumor response under the RECIST (v.1.1) criteria. nâ=â52 patients. b The pre-therapeutic cytoplasmic expression of SAA is significantly higher in PD patients (nâ=â4) than NPD patients (nââ=â5) using the mIHC analysis. c The histogram shows that the percentage of SAA-positive cells in PD patientsâ tissue samples is remarkably elevated than in NPD patients. d SAA expression levels in matched circulating and tissue samples from aHCC patients (nâ=â103) by using the Latex Enhanced Immunoturbidimetric Method and IHC, respectively. The Scatter plots show a positive correlation between the levels of peripheral blood SAA and peritumoral SAA expression. eâh Dynamic monitoring of blood SAA indicated that SAA could be a potential biomarker for predicting primary and secondary resistance to PD-1 inhibitors. e A patient with stably low SAA (<20.0âmg/L) has a durable tumor response and favorable clinical outcome of 24 months of progression-free survival. f A patient with pre-treatment high SAA shows disease progression after the anti-PD-1 therapy. g The increase in circulating SAA level is parallel to the progression of HCC in a patient with secondary resistance to the anti-PD-1 inhibitor. h In patients with secondary resistance to PD-1 blockade (nâ=â10 patients), the blood SAA level is significantly higher than both baseline SAA, and SAA detected at tumor response; in patients with primary resistance (nâ=â6 patients), there is also a difference between baseline SAA and SAA at tumor assessment. Statistical data presented in this figure show meanâ±âSEM. ns indicates Pâ>â0.05, *Pâ<â0.05, **Pâ<â0.01 and ***Pâ<â0.001, by two-sided Studentâs t test (c and right panel of h), two-sided Pearson correlation analysis (d), or one-way ANOVA (left panel of h). Source data and exact P values are provided as a Source Data file.