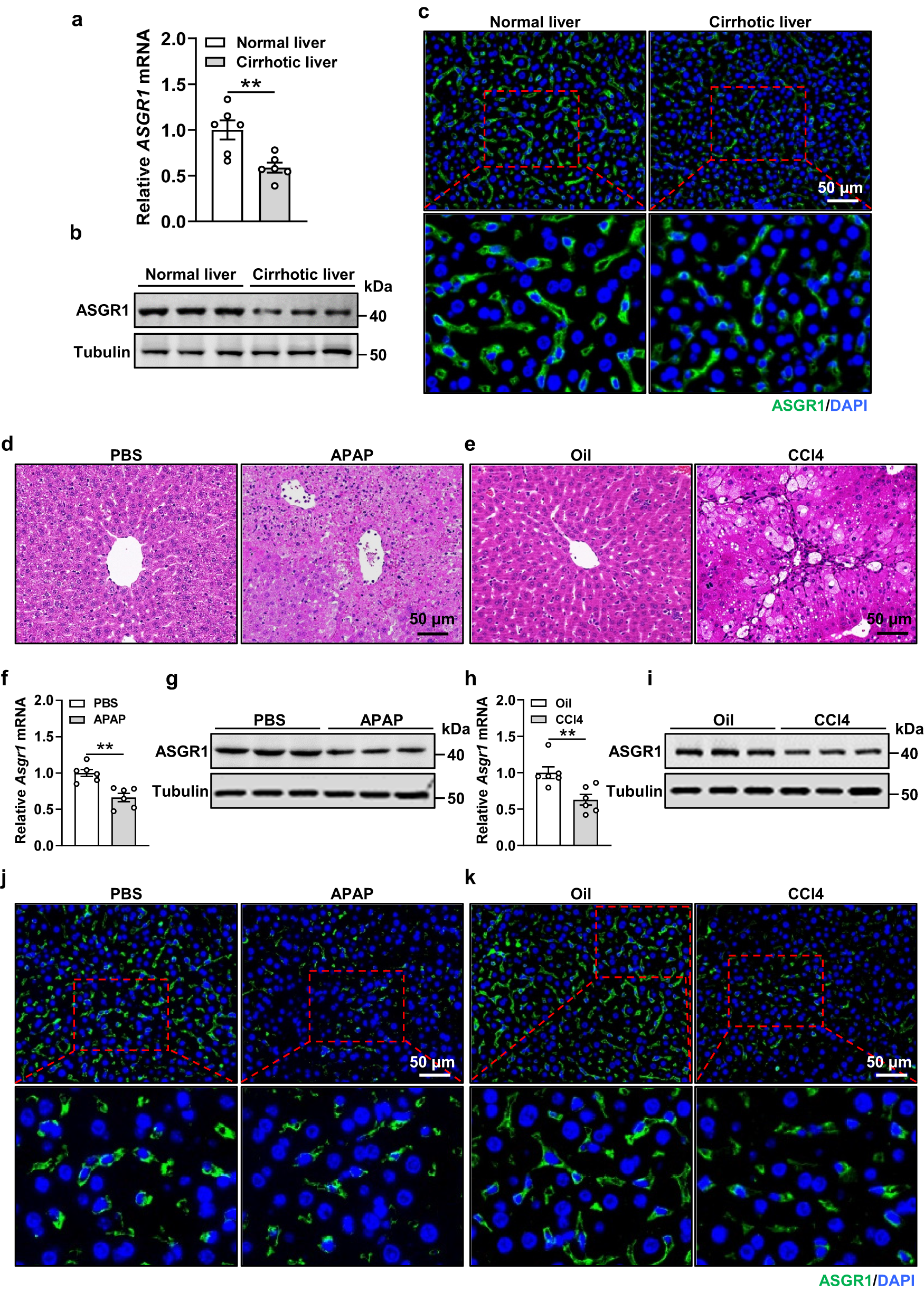
Fig. 1: Hepatic ASGR1 is downregulated in cirrhotic patients and liver injured mice.

a, b Relative mRNA and protein expression of asialoglycoprotein receptor 1 (ASGR1) in normal and cirrhotic human liver tissues (n = 6 per group). c Immunofluorescence staining of ASGR1 in normal and cirrhotic human liver tissues. d–k 8-week-old mice were intraperitoneally injected with either acetaminophen (APAP, 400 mg/kg body weight, a single dose) to induce acute liver injury with PBS as control treatment, or carbon tetrachloride (CCl4, 1 ml/kg body weight, twice a week for 6 weeks) to induce chronic liver injury with oil as control treatment (n = 6 per group). d, e H&E staining of liver sections. Scale bar, 50 μm. f–i Relative mRNA and protein expression of hepatic ASGR1 in mice treated with APAP or CCl4. j, k Representative immunofluorescence staining of ASGR1 in livers of mice treated with APAP or CCl4. Scale bar, 50 μm. Data are presented as mean ± SEM. P values were calculated by two-tailed unpaired t-test. *P < 0.05, **P < 0.01. Source data are provided as a Source data file.