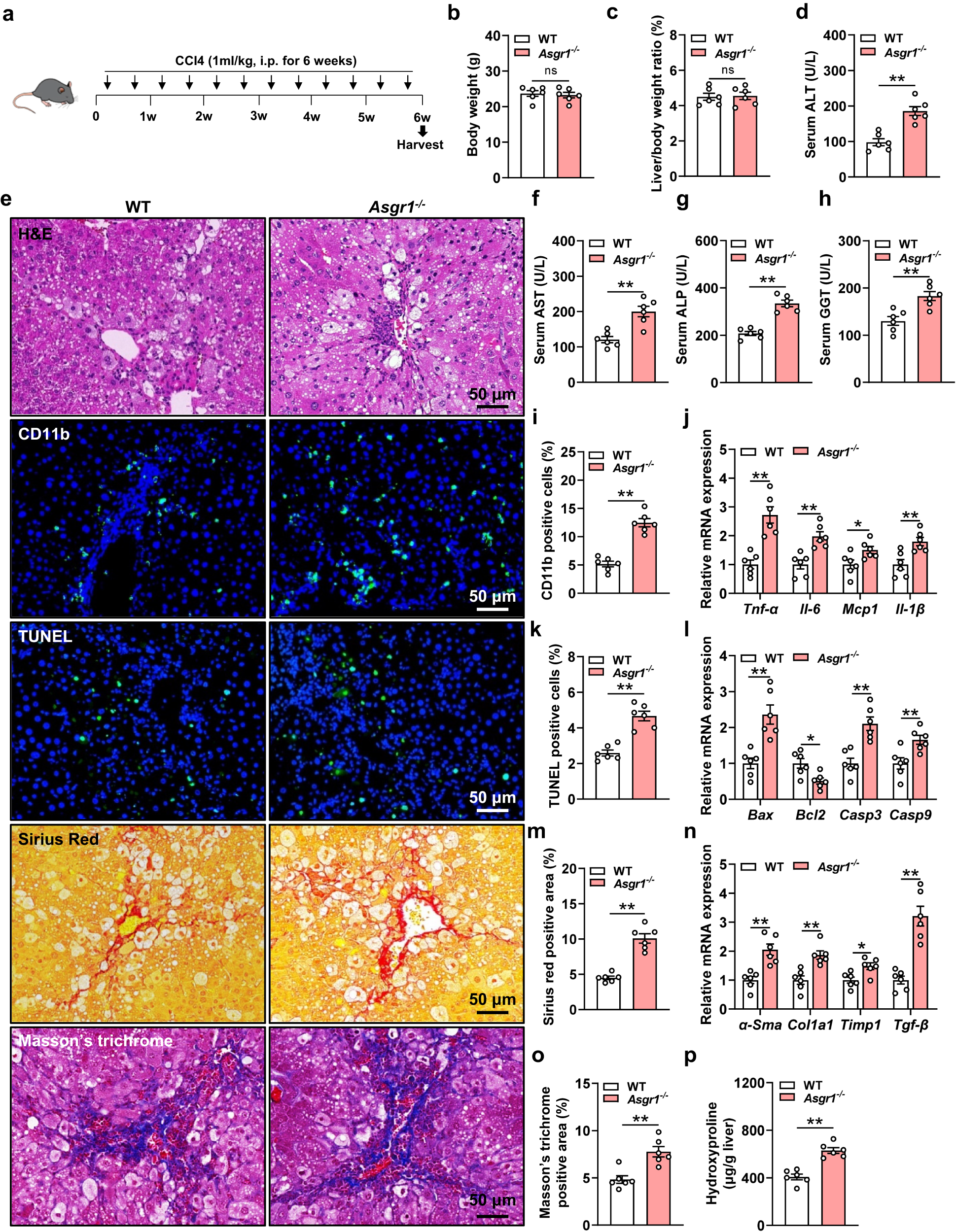
Fig. 2: ASGR1 deficiency exacerbates CCl4-induced chronic liver injury.

a Schematic diagram of mice treatment. 8-week-old Asgr1−/− and WT control mice were intraperitoneally injected with CCl4 (1 ml/kg body weight, twice a week for 6 weeks) (n = 6 per group). b, c Body weight and liver-to-body weight ratio. d Serum levels of ALT. e H&E staining of liver sections and immunofluorescence staining of CD11b, as well as TUNEL staining, Sirius red staining and Masson’s trichrome staining of liver sections. Scale bars, 50 μm. f Serum levels of AST (P = 0.001). g Serum levels of ALP (P = 0.000013). h Serum levels of GGT (P = 0.0027). i Quantification of immunofluorescence staining of CD11b (P = 0.0000083). j Relative hepatic mRNA expression of the proinflammatory genes Tnf-α, Il6, Mcp1 and Il-1β. k Quantification of TUNEL staining (P = 0.000069). l Relative hepatic mRNA expression of the apoptosis-related genes Bax, Bcl2, Casp3 and Casp9. m Quantification of Sirius red staining (P = 0.000014). n Relative hepatic mRNA expression of the profibrotic genes α-Sma, Col1a1, Timp1 and Tgf-β. o Quantification of Masson’s trichrome staining. p Hepatic hydroxyproline content (P = 0.000066). Data are presented as mean ± SEM. P values were calculated by two-tailed unpaired t-test. *P < 0.05, **P < 0.01. Source data are provided as a Source data file.