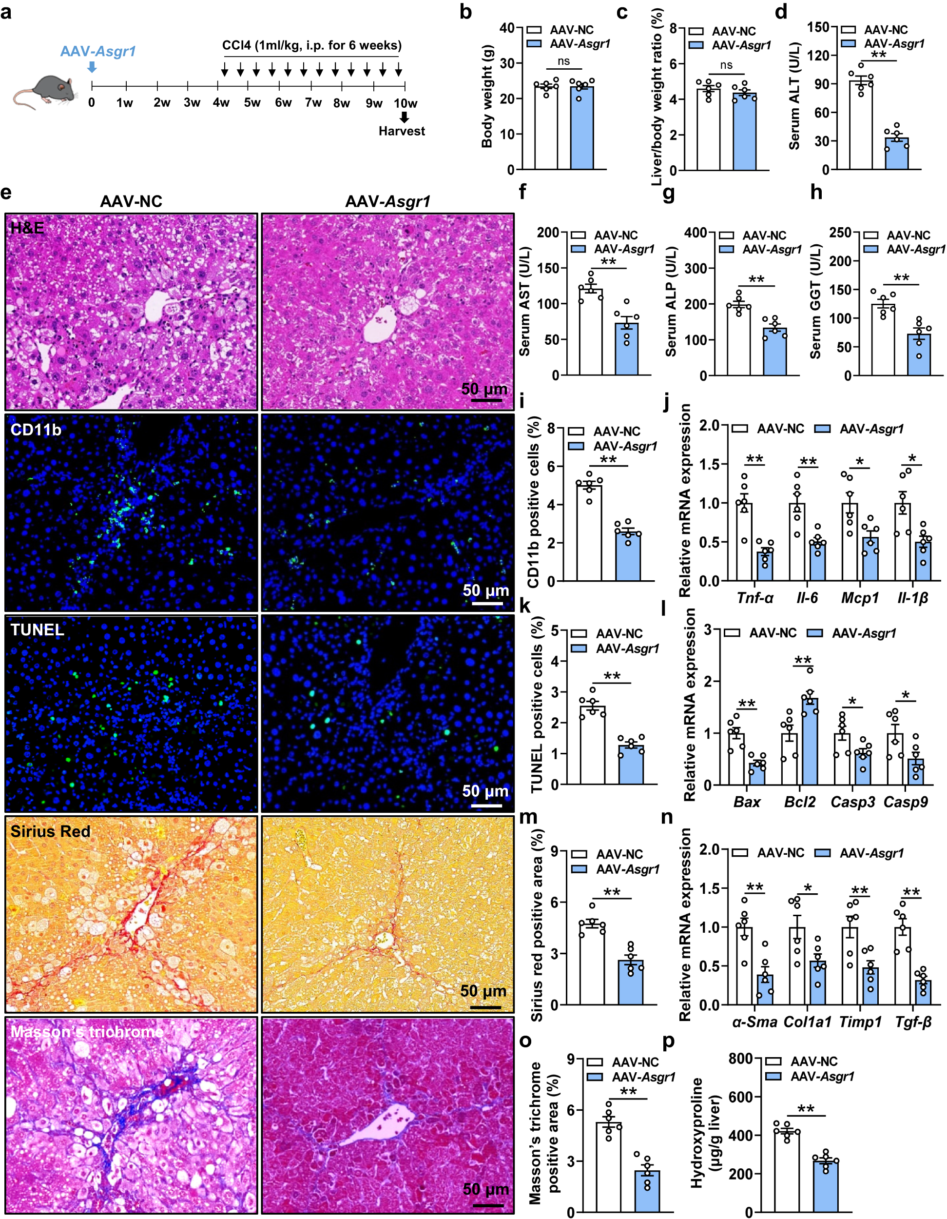
Fig. 3: Hepatic overexpression of Asgr1 ameliorates CCl4-induced chronic liver injury.

a Schematic diagram of mice treatment. 8-week-old mice were treated with adeno-associated virus-Asgr1 (AAV-Asgr1) or adeno-associated virus-negative control (AAV-NC) (n = 6 per group). After 4 weeks, mice were intraperitoneally injected with CCl4 (1 ml/kg body weight, twice a week for 6 weeks). b, c Body weight and liver-to-body weight ratio. d Serum levels of ALT (P = 0.0000017). e H&E staining of liver sections and immunofluorescence staining of CD11b, as well as TUNEL staining, Sirius red staining and Masson’s trichrome staining of liver sections. Scale bars, 50 μm. f–h Serum levels of AST, ALP and GGT. i Quantification of immunofluorescence staining of CD11b (P = 0.0000037). j Relative hepatic mRNA expression of the proinflammatory genes Tnf-α, Il6, Mcp1 and Il-1β. k Quantification of TUNEL staining (P = 0.000023). l Relative hepatic mRNA expression of the apoptosis-related genes Bax, Bcl2, Casp3 and Casp9. m Quantification of Sirius red staining. n Relative hepatic mRNA expression of the profibrotic genes α-Sma, Col1a1, Timp1 and Tgf-β. o Quantification of Masson’s trichrome staining (P = 0.000076). p Hepatic hydroxyproline content (P = 0.00002129). Data are presented as mean ± SEM. P values were calculated by two-tailed unpaired t-test. *P < 0.05, **P < 0.01. Source data are provided as a Source data file.