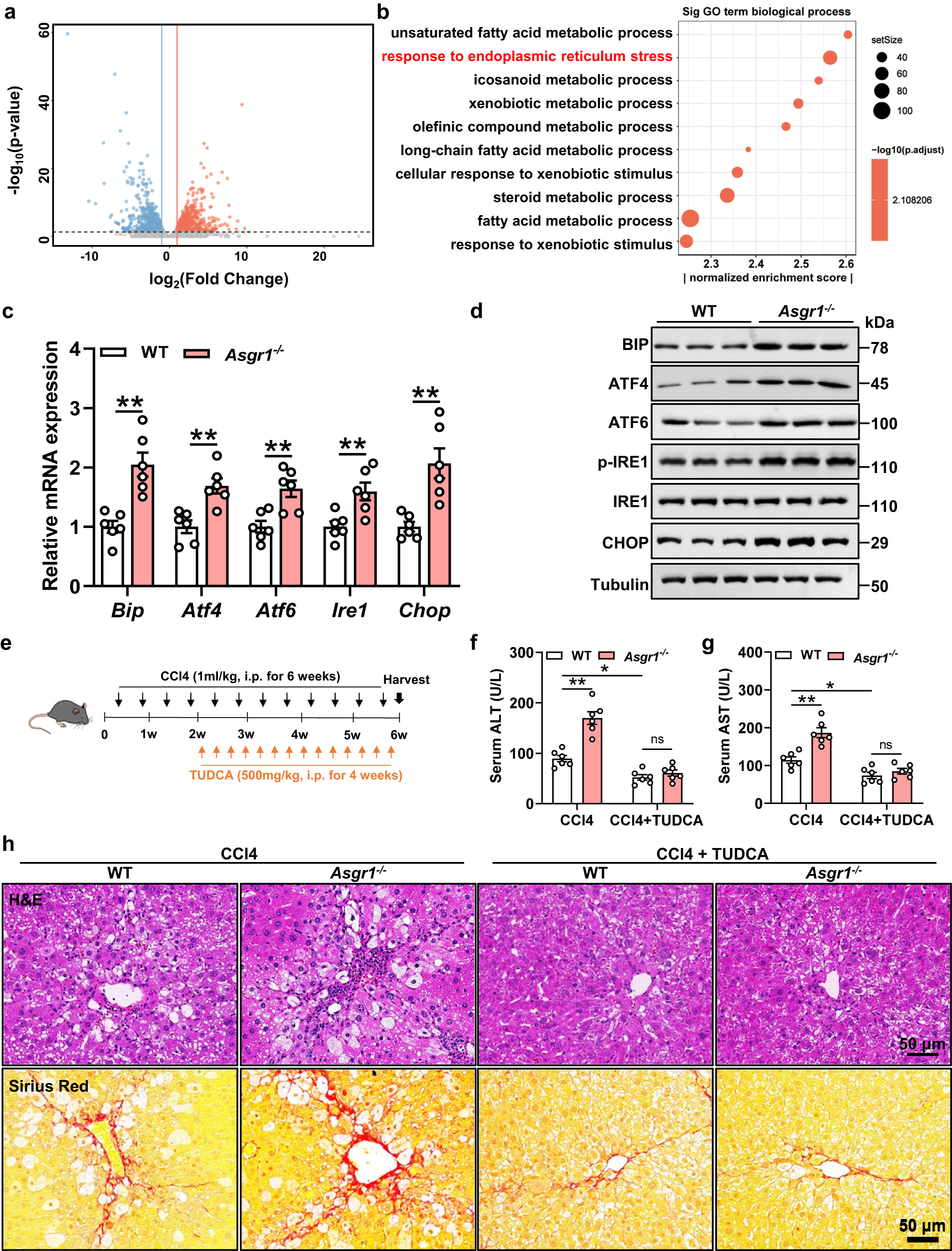
Fig. 4: ASGR1-deficient mice show elevated hepatic ER stress.

RNA sequencing was performed on livers of Asgr1−/− mice and WT controls at 6 months. a Volcano plot representation of significantly up- and downregulated genes. b Gene Ontology (GO) analysis of significantly changed genes in biological processes. The top 10 enriched GO terms were shown in b. c, d Relative hepatic mRNA and protein expression of genes related to ER stress signaling pathways in Asgr1−/− and WT mice (BIP, ATF4, ATF6, IRE1 and CHOP) (n = 6 per group). e Schematic diagram of mice treatment. 8-week-old Asgr1−/− mice and WT controls were intraperitoneally injected with CCl4 (1 ml/kg body weight, twice a week for 6 weeks). During the last 4 weeks, mice were received either an ER stress inhibitor TUDCA (500 mg/kg body weight, every two days) or vehicle (n = 6 per group). f Serum levels of ALT (CCl4+WT vs. CCl4+Asgr1−/−, P = 0.0000053; CCl4+WT vs. CCl4+TUDCA + WT, P = 0.020; CCl4+TUDCA + WT vs. CCl4+TUDCA+Asgr1−/−, P = 0.87). g Serum levels of AST (CCl4+WT vs. CCl4+Asgr1−/−, P = 0.0002; CCl4+WT vs. CCl4+TUDCA + WT, P = 0.0309; CCl4+TUDCA + WT vs. CCl4+TUDCA+Asgr1−/−, P = 0.8308). h H&E staining and Sirius red staining of liver sections. Scale bars, 50 μm. Data are presented as mean ± SEM. Data were analyzed using Wald test (a) and hypergeometric test (b). P values were calculated by two-tailed unpaired t-test (c), or two-way ANOVA with Tukey’s multiple comparison test (f, g). *P < 0.05, **P < 0.01. Source data are provided as a Source Data file.