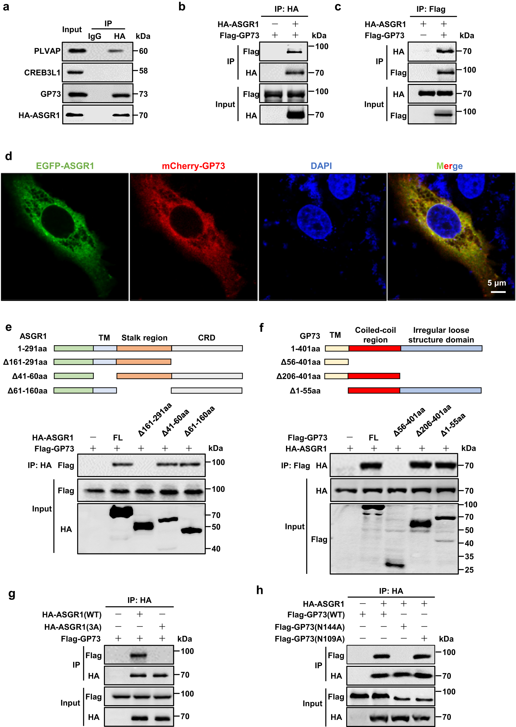
Fig. 5: ASGR1 physically interacts with the ER stress mediator GP73.

a Endogenous Immunoprecipitation (IP) assay examining the interaction between three candidate proteins and ASGR1 in HepG2 cells, n = 3 biologically independent samples. b, c Exogenous Co-IP assays assessing the interaction of ASGR1 and GP73 in HepG2 cells expressing HA-tagged ASGR1 and Flag-tagged GP73, n = 3 biologically independent samples. d Immunofluorescence analysis showing colocalization of ASGR1 and GP73 in HepG2 cells expressing EGFP-ASGR1 and mCherry-GP73. Scale bars, 5 μm, n = 3 biologically independent samples. e, f Schematics of the ASGR1 and GP73 full-length and fragment constructs (upper panel), and Co-IP assays analyzing the interaction domains of ASGR1 and GP73 (lower panel), n = 3 biologically independent samples. g Co-IP assays assessing the interaction of ASGR1 (WT) or mutant ASGR1 (3A) with GP73 in HepG2 cells. ASGR1 (3 A), the three residues Gln240, Trp244 and Glu253 of ASGR1 were mutated to alanine, n = 3 biologically independent samples. h Co-IP assays assessing the interaction of GP73 (WT), GP73 (N109A) and GP73 (N144A) with ASGR1 in HepG2 cells. Two asparagines (N) of GP73 in 109 and 144 were mutated to alanine, n = 3 biologically independent samples. Source data are provided as a Source data file.