Fig. 4: PPAR-α in CD11b+ myeloid cells counters hyperalgesic priming.
From: NAAA-regulated lipid signaling in monocytes controls the induction of hyperalgesic priming in mice

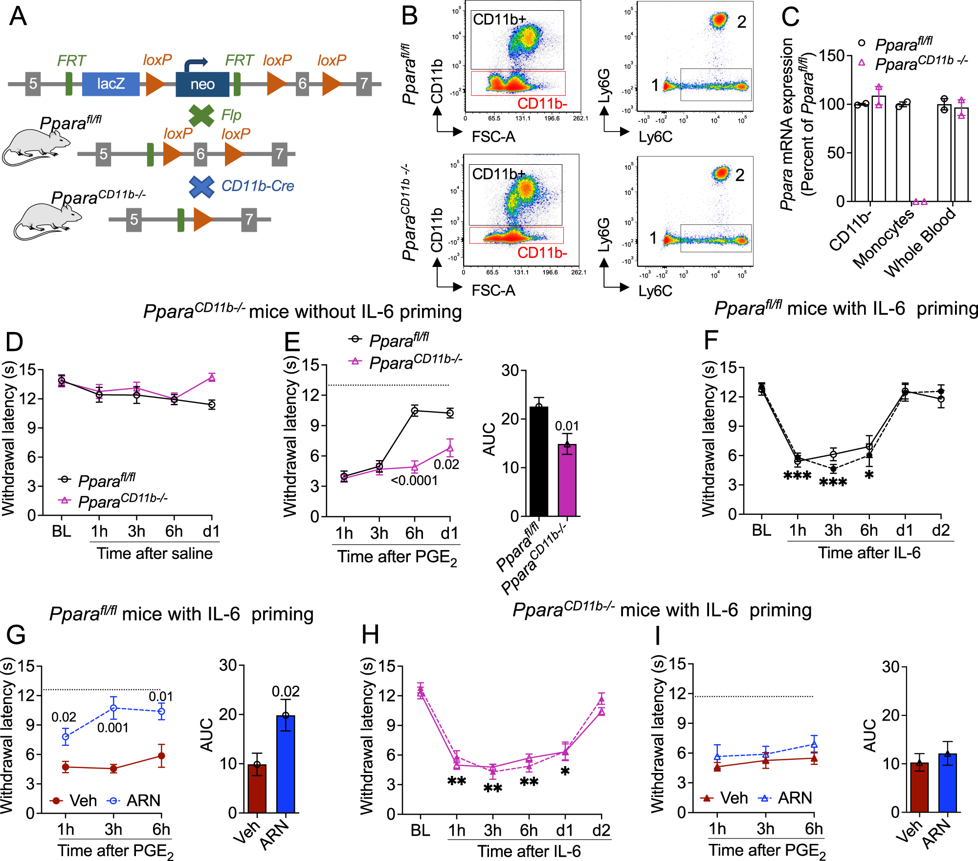
A Generation of PparaCD11b-/- mice. Global Ppara-/- mice were mated with flippase (fl) FLPo-10 mice and the offspring was cross-bred with CD11b-Cre mice to yield the PparaCD11b-/- line. Gray boxes: Ppara coding sequences; green boxes, Flp recognition target (FRT) sites; gray triangles: loxP sites flanking the deleted Ppara sequence. The illustration was generated in PowerPoint. Mouse image was obtained from ChemDraw. B FACS tracings showing the isolation of monocytes from blood samples of (top) Pparafl/fl and (bottom) PparaCD11b-/- mice. Left, isolation of CD11b+ cells; right, isolation of Ly6C+ monocytes. The square denotes the Ly6Chigh (‘classical’) monocyte subpopulation collected for RT-qPCR analysis. 1, Ly6Clow (‘non-classical’) monocytes; 2, neutrophils. C Ppara mRNA levels (assessed by RT-qPCR) in FACS-isolated CD11b- cells and Ly6Chigh monocytes from Pparafl/fl (open circles, n = 2) and PparaCD11b-/- (magenta triangles, n = 2) mice. Whole blood is shown for comparison. Bars represent the average of 2 biological replicates. D Normal heat sensitivity in Pparafl/fl and PparaCD11b-/- mice (n = 8 per group) after saline injection (20 μL). E Effects of PGE2 in non-primed (saline-injected) Pparafl/fl and PparaCD11b-/- mice. Right panel, area under the curve (AUC). F, G IL-6-primed Pparafl/fl mice were treated on 1d-3d with vehicle or ARN19702 (30 mg-kg−1). F Effect of IL-6 before administration of vehicle (open symbols, n = 10) or ARN19702 (closed symbols, n = 10). G Effects of PGE2 in IL-6-primed Pparafl/fl mice after administration of vehicle (red circles) or ARN19702 (blue circles). Right panel, AUC. H, I IL-6-primed PparaCD11b-/- mice (n = 7 per group) were treated on 1d-3d with vehicle or ARN19702 (30 mg-kg−1). H Self-resolving heat hypersensitivity elicited by IL-6 before administration of vehicle (open symbols) or ARN19702 (closed symbols). (I) Effect of PGE2 in IL-6-primed PparaCD11b-/- mice after administration of vehicle (red triangles) or ARN19702 (blue triangles). Right panel, AUC. Data are represented as mean ± S.E.M. and were analyzed using the two-tailed unpaired Student’s t test (AUC) or two-way repeated measure ANOVA. ***P < 0.001, **P < 0.01, *P < 0.05, versus baseline. P values versus Pparafl/fl or vehicle are shown, when possible. Dotted lines indicate baseline withdrawal latency. Source data are provided as a Source Data file.