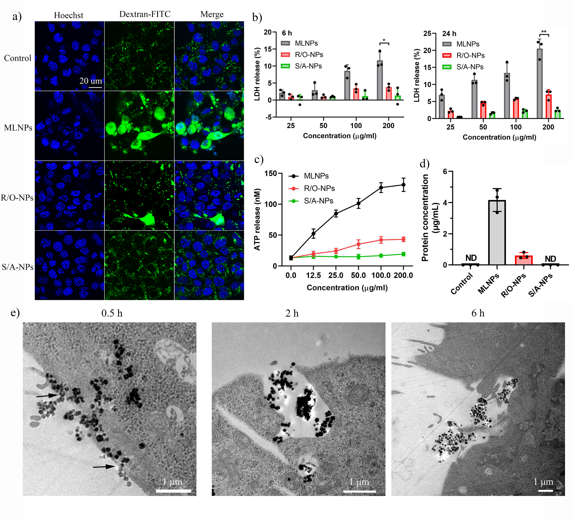
Fig. 3: The membranolytic and perforation activity of MLNPs.
From: Mesoporous nanoperforators as membranolytic agents via nano- and molecular-scale multi-patterning

a CLSM images of 4T1 cells treated with Dextran-FITC and different nanoparticles (n = 3 independent samples with similar results). Cell nuclei were stained with Hoechst (blue). Green punctae seen in the cell cytoplasm are indicative for Dextran-FITC molecules trapped in endo/lysosomes. The diffuse cytosolic and nuclear staining indicates free cytosolic Dextran-FITC as a result of membrane perforation. b The release of LDH from 4T1 cells after treatment with different nanoparticles for 6 h (p = 0.0184) and 24 h (p = 0.0051) (n = 3 independent experiments). c The release of ATP from 4T1 cells after treatment with different nanoparticles for 24 h (n = 3 independent experiments). d The release of intracellular proteins into the supernatants after treatment with different nanoparticles for 24 h (n = 3 independent experiments). ND non-detected. e Bio-TEM images of 4T1 cells treated with MLNPs for 0.5 h, 2 h and 6 h. Each experiment was repeated three times independently with similar results. Black arrows indicate the nanoparticles that were “stuck” in the plasma membrane. Statistical significance was determined by unpaired t-test. Data were shown as mean ± SD. *p < 0.05, **p < 0.01, ***p < 0.001, ****p < 0.0001.