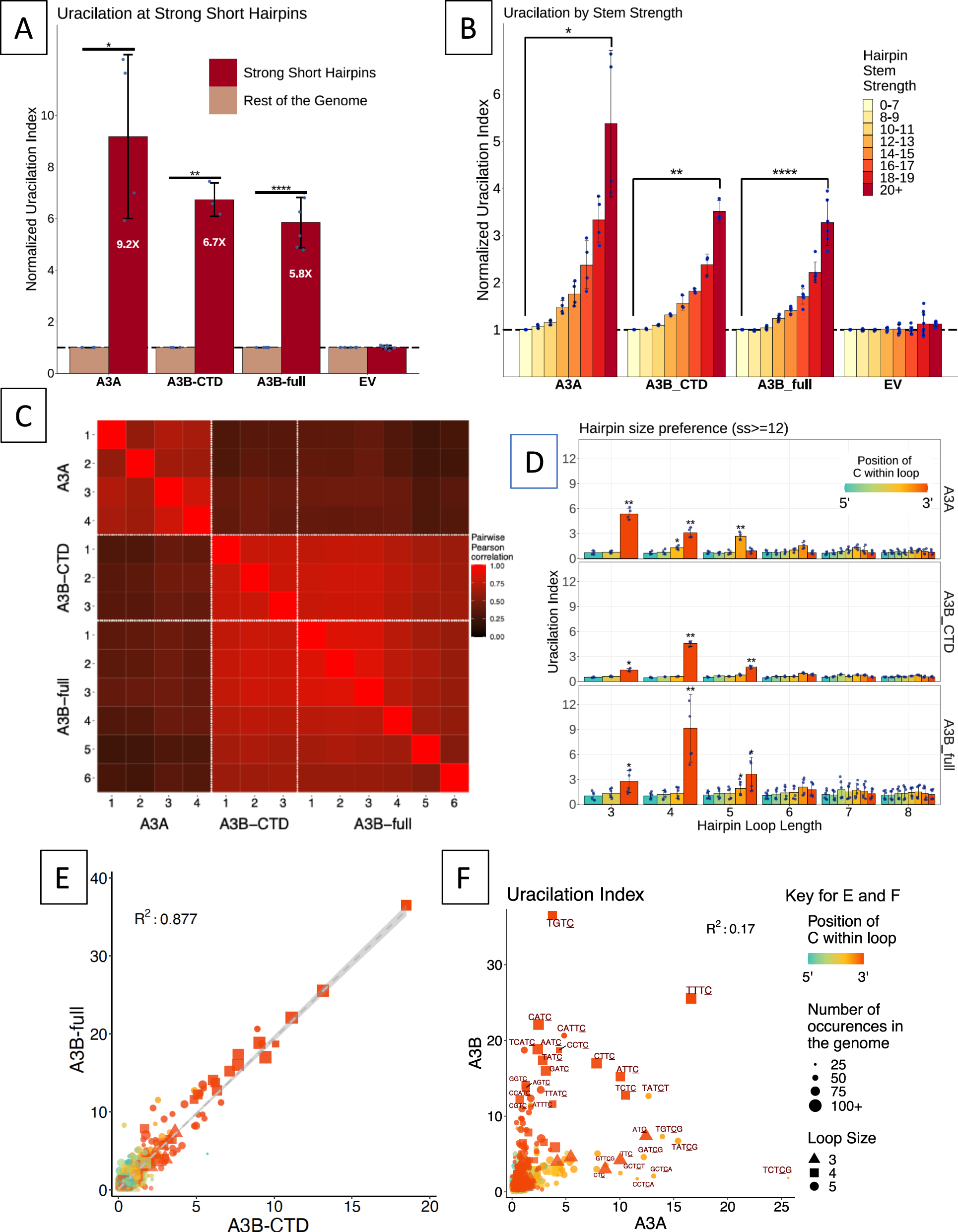
Fig. 2: Preferences of A3A and A3B for cytosines in hairpin loops.

A Uracilation of hairpins with short loops (less than 6 nt) with stable stems (SS ≥ 15) for A3A, A3B-CTD, and A3B-full are compared with the empty vector (EV) control. The uracilation index (UI) was normalized to the value of genome-wide UI. Bar heights and whiskers respectively represent mean and standard deviation. A paired two-sided t-test compared the A3A, A3B-CTD, or A3B-full against the EV values and the P-values were corrected for multiple testing hypotheses. The exact P-values are: A3A−0.01423; A3B-CTD- 0.00423; A3B-full- 6.6×10−5. B Dependance of normalized UI on stem strength of hairpins. Bar heights and whiskers respectively represent mean and standard deviation. A paired two-sided t-test compared UI values for the highest and lowest interval of stem strength hairpin loops. The exact P-values are: A3A − 0.01109; A3B-CTD- 0.002869; A3B-full- 9.2 × 10−5. C Pairwise comparison of different UPD-seq samples. The comparison is based on uracilation within hairpin loops. D Preferences of A3A, A3B-CTD and A3B-full for cytosines in different loop sizes and at different positions within the loops. Bar heights and whiskers respectively represent mean and standard deviation. The statistical significance was determined in the following way- A one-way ANOVA test was performed to determine if significant difference exists between the samples in each loop length-loop position group. A post-hoc t-test (unpaired, two-sided t-test) was performed on significant groups from the ANOVA test, comparing each of the A3A, A3B-CTD, or A3B-full against EV samples. These P-values were then adjusted for multiple comparisons using Benjamini-Hochberg method. The exact P-values are reported in the Source Data File for this figure. In parts (A) through (D), the bars with high statistical significance are marked with “*” (P ≤ 0.05), “**” (P ≤ 0.01), “***“ (P ≤ 0.001) or “****“ (P ≤ 0.0001). E. Correlation between UI of A3B-CTD and A3B-full for hairpin loops of different sizes and loop sequences. Only loops with 3, 4, or 5 nt are shown. F. The UI values of A3B-full and A3A hairpin loops for different loop sequences. Only loops with 3, 4, or 5 nt are shown. The color scheme for the position of cytosine within the loop, symbols for loops of 3, 4, and 5 nt, and size for the occurrence of each loop sequence in the genome for both (E) and (F) are presented to the right of part (F). Bar heights and whiskers respectively represent mean and standard deviation. Source data are provided as a Source Data file.