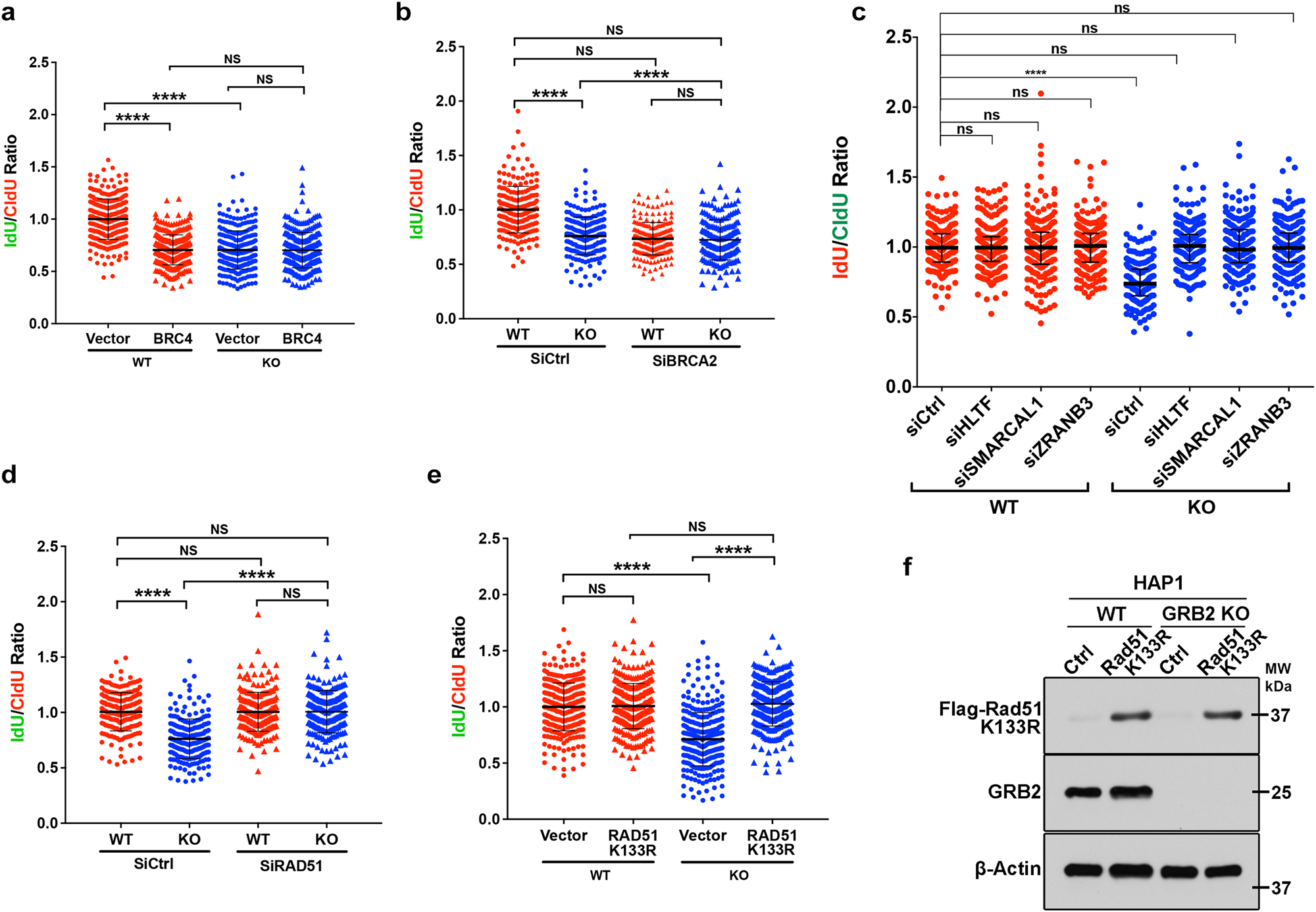
Fig. 2: Inhibition of fork reversal rescues fork degradation in GRB2 deficient cells.

a Overexpression of BRC4 has no further fork degradation effect on GRB2 deficient cells. b BRCA2 knockdown has no further fork degradation effect on GRB2 deficient cells. c Knockdown of HTLF, SMARCAL1 or ZRANB3 is sufficient to alleviate replication fork degradation in GRB2-depleted cells. d Knockdown of RAD51 rescues the observed fork degradation in GRB2-depleted cells. e Overexpression of K133R ATPase deficient mutant RAD51 is sufficient to prevent fork degradation in GRB2-depleted HAP1 cells. f Western blot analysis showing the expression of K133RRAD51 mutant in WT and GRB2 KO HAP1 cells using anti-Flag antibody. Antibody targeting GRB2 was used to distinguish WT from GRB2 KO cells. Beta-Actin serves as a loading control. In (a–e), radiometric analysis of ≥200 fibers, n = 3. The significance was analyzed by two-sided Student’s t test. *P ≤ 0.05, **P ≤ 0.01, ***P ≤ 0.001, and ****P ≤ 0.0001; NS, not significant. Error bars showing standard deviations (SD). For (a–f), source data are provided as a Source Data file.