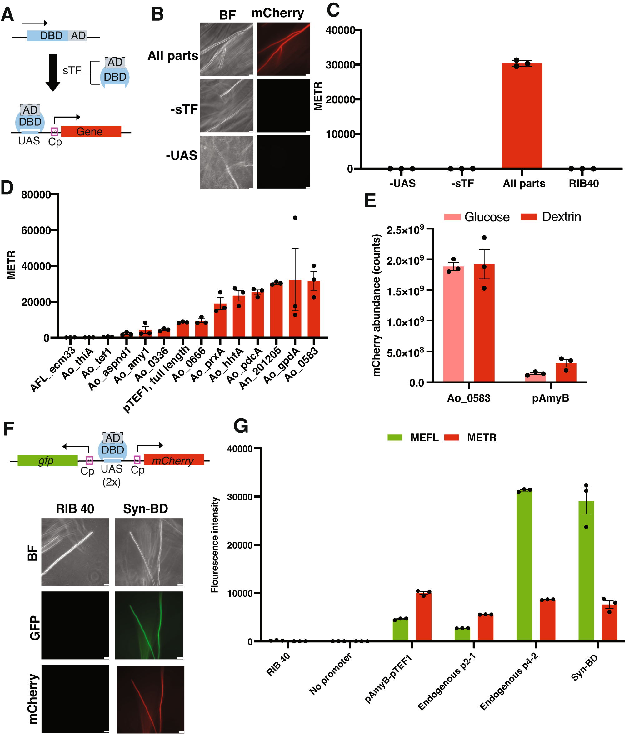
Fig. 3: Expanding the promoter toolkit using a synthetic expression system and bidirectional promoters.

A Design of synthetic expression system (SES). Coupling a synthetic transcription factor (sTF, composed of an Activating Domain = AD and DNA binding domain = DBD) and Upstream Activating Sequences (UAS) enables orthogonal and highly programmable gene expression from core promoters (Cp). B Confirmation of the Bm3R1-VP16-based SES in A. oryzae using the An_201205 core promoter. Fluorescence imaging that the SES in A. oryzae requires both the sTF and the UAS for expression. Scale bar = 50 µm for −UAS, 25 µm for other strains. C Conidia from strains shown in (B) were subjected to flow cytometry for fluorescence quantification of the constitutively expressed mCherry (expressed as Mean Equivalents of Texas Red, or METR). Results are average and SEM of three biological replicates. D Core promoter screen using the SES in A. oryzae. 200-bp sequences were cloned upstream of mCherry and fluorescence intensity was quantified using flow cytometry of conidia. The full-length, constitutively expressed promoter pTEF1 was included as a benchmark for promoter strength. Results are average and SEM of three biological replicates. E Proteomic comparison of intracellular mCherry abundance between the core promoter, Ao_0583, and the full-length starch-inducible endogenous promoter pAmyB from A. oryzae. Proteomics was conducted on lyophilized mycelia grown in liquid cultures (CDA medium with dextrin or glucose as the sole carbon source). Results are average and SEM of three biological replicates. F A minimal bidirectional promoter (Syn-BD) constructed of 2x UAS binding sites and the gpdA and hhfA core promoters can drive dual mCherry and GFP expression. Scale bar = 25 µm for RIB40, 50 µm for engineered strain. G Identification and evaluation of endogenous bidirectional promoters from A. oryzae. Flow cytometry quantification indicated that two promoters, p2-1 and p4-2, could drive bidirectional gene expression at varying levels. p4-2 was similar to Syn-BD in terms of expression. A concatenated sequence of pAmyB and pTEF1 pointing in opposite directions was included as a positive control. MEFL = mean equivalents of fluorescein. METR = mean equivalents of Texas red. Results are average and SEM of three biological replicates.