Fig. 7: AFMFlip-based nanomedicine for hepatitis B virus (HBV) infection treatment in mice.
From: An antifouling membrane-fusogenic liposome for effective intracellular delivery in vivo

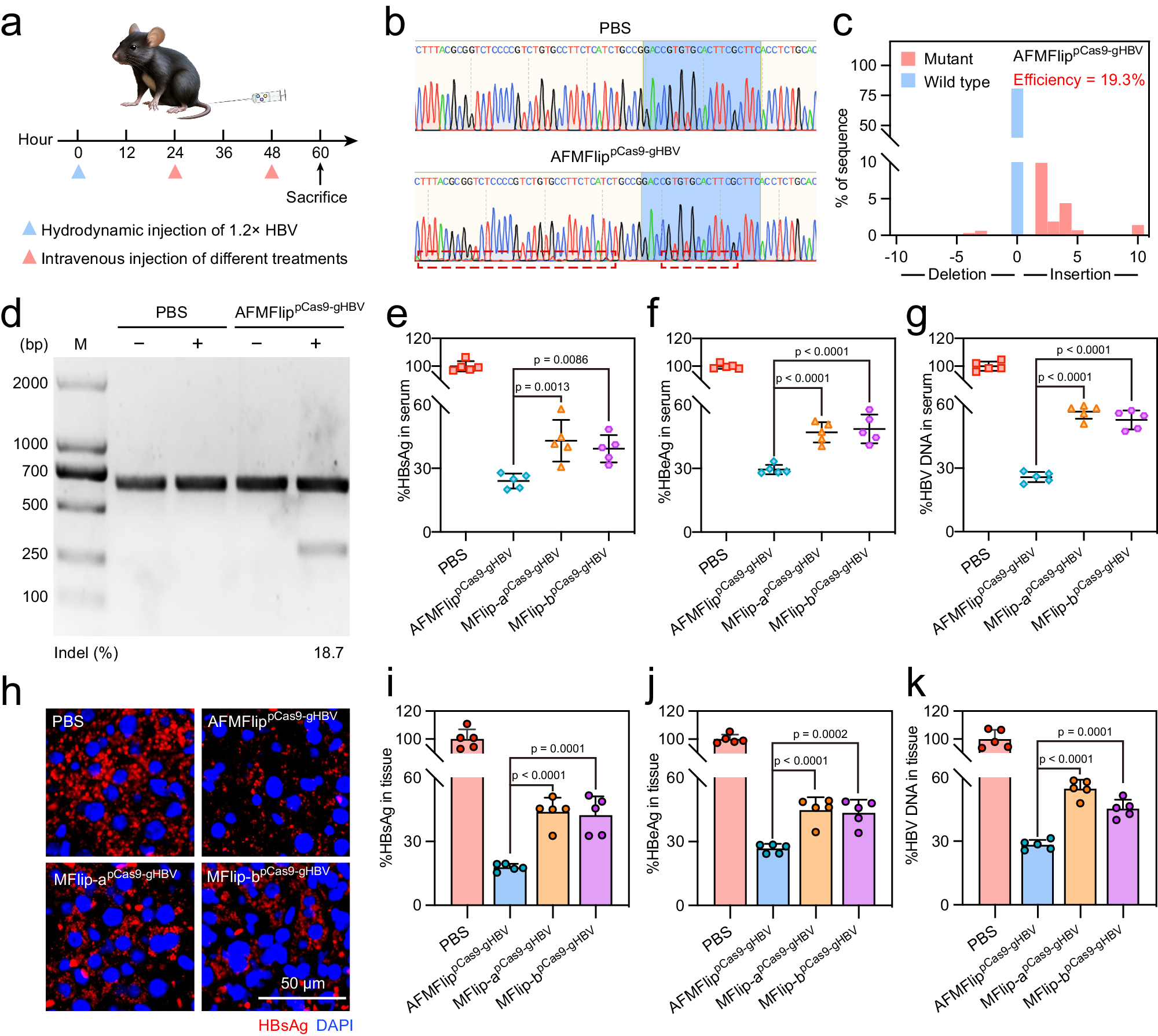
a Schematic illustration of the protocol of PBS, AFMFlippCas9-gHBV, MFlip-apCas9-gHBV, and MFlip-bpCas9-gHBV treating HBV infection. b Sanger DNA sequencing results of the gene editing at HBV-targeting sites amplified from the liver tissue DNA of mice treated with PBS and AFMFlippCas9-gHBV. The experiment was repeated three times independently with similar results. c Tracking of indels by decomposition (TIDE) analysis of sequencing results at the targeted HBV genome from liver tissue DNA of mice treated with AFMFlippCas9-gHBV. The editing efficiency for TIDE analysis was calculated online (https://tide.nki.nl/). The experiment was repeated three times independently with similar results. d T7 endonuclease I (T7E1) assay at the HBV-targeting site in the liver tissue DNA from mice treated with PBS and AFMFlippCas9-gHBV. The cutting efficiency of indel was determined by band densitometry using ImageJ software. The experiment was repeated three times independently with similar results. e–g Analysis of HBV-related viral loads in the serum from HBV-replication mice treated with PBS, AFMFlippCas9-gHBV, MFlip-apCas9-gHBV, and MFlip-bpCas9-gHBV, including HBsAg (e), HBeAg (f), and HBV DNA (g). Data are presented as mean ± SD and statistically analyzed using one-way ANOVA (n = 5 biologically independent animals). h Immunofluorescence staining of HBsAg in the liver sections harvested from HBV-replication mice treated with PBS, AFMFlippCas9-gHBV, MFlip-apCas9-gHBV, and MFlip-bpCas9-gHBV. The experiment was repeated three times independently with similar results. i–k Determination analysis of HBsAg (i), HBeAg (j), HBV DNA (k) from liver tissues. All values shown were normalized to the negative control group with PBS treatment. Data are presented as mean ± SD and statistically analyzed using one-way ANOVA (n = 5 biologically independent animals). Source Data are provided as a Source Data file.