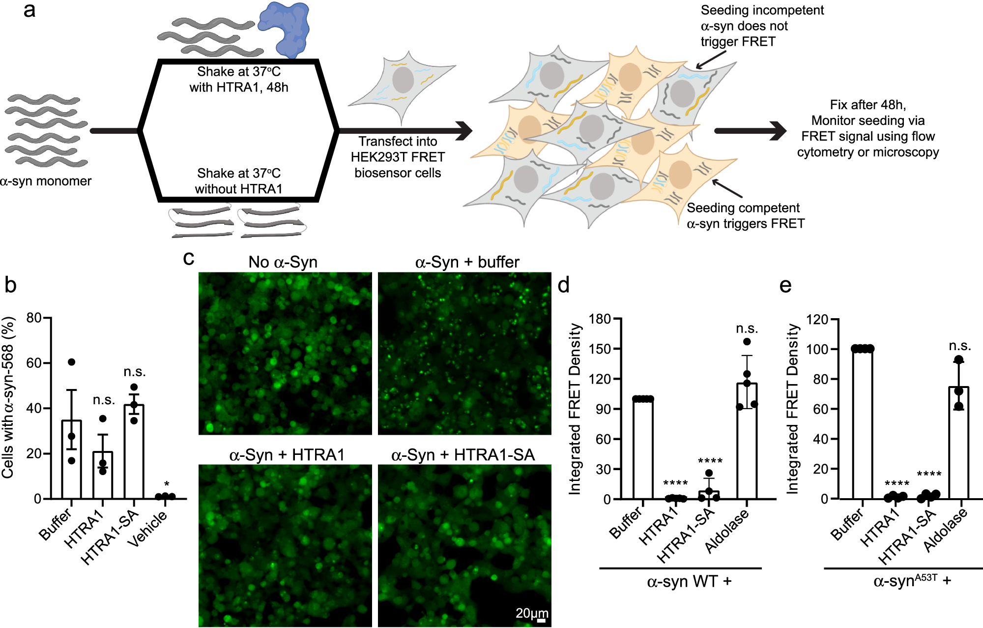
Fig. 3: HTRA1 prevents α-Syn from forming seeding competent species.

a Schematic showing experimental design. b α-Syn-Alexa568 (25 μM) monomer was incubated with buffer, HTRA1, or HTRA1S328A (5 μM) at 37 °C for 48 h. Reaction products were transfected into HEK293T biosensor cells (50 nM α-syn in media). 48 h following treatment, cells were analyzed by flow cytometry for quantification of internalization based on Alexa-568 signal. Values were compared to control reactions with α-syn alone using a one-way ANOVA with a Dunnett’s multiple comparisons test (N = 3 independent experiments, data represent means ± SEM, *p = 0.037). c α-Syn (25 μM) monomer was incubated with buffer, HTRA1, or HTRA1S328A (5 μM) at 37 °C for 48 h. Reaction products were transduced into HEK293T biosensor cells (50 nM α-syn in media). Cells were assessed by microscopy 48 h following treatment. d Cells from c were analyzed by flow cytometry and integrated FRET density was calculated. Values were compared to control reactions with α-syn alone using a one-way ANOVA with a Dunnett’s multiple comparisons test (N = 5 for buffer, HTRA1, and aldolase; N = 4 for HTRA1-SA, biological replicates are shown as dots, bars represent means ± SEM, ****p < 0.0001). e Experiments were performed as in c but with α-synA53T. Values were compared to control reactions with α-syn alone using a one-way ANOVA with a Dunnett’s multiple comparisons test. Data represent means ± SEM, (N = 4 (buffer) and 3 (HTRA1, HTRA1-SA, and aldolase) independent experiments, ****p < 0.0001)).