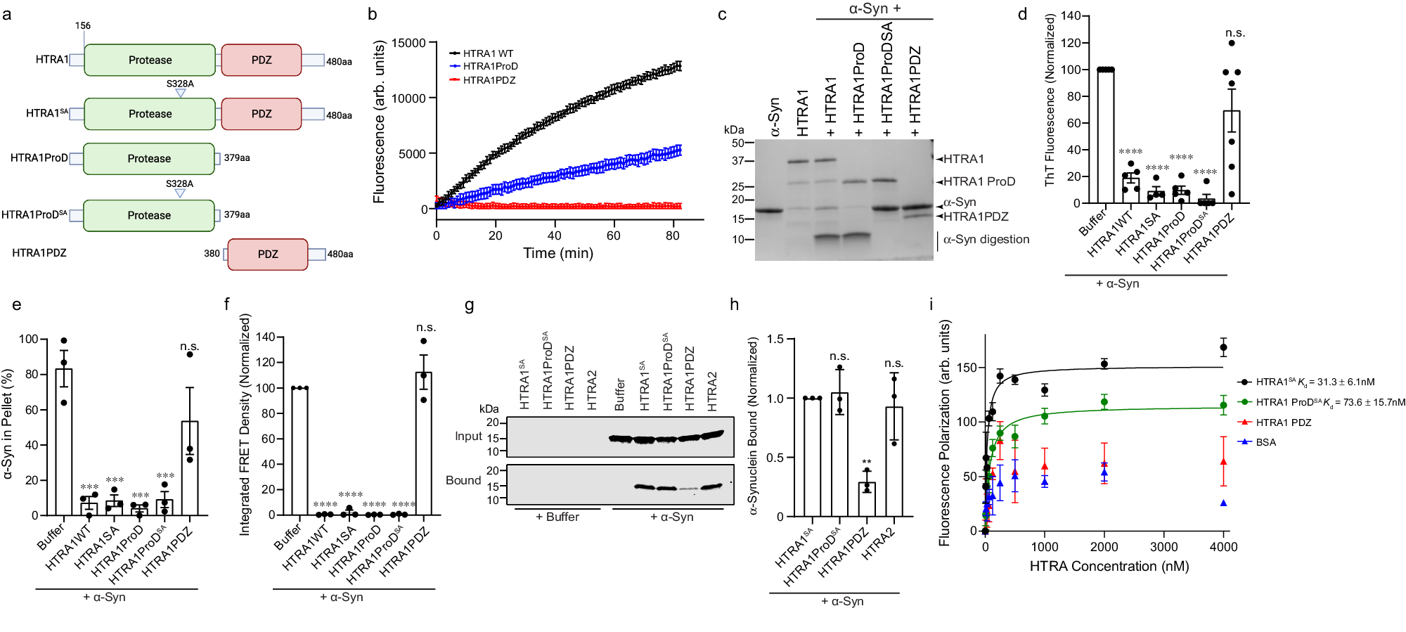
Fig. 4: The protease domain of HTRA1 is necessary and sufficient for remodeling α-syn.

a Constructs used in these experiments. b HTRA1 (Black), HTRA1ProD (blue), or HTRA1PDZ (red) (2 μM) were incubated with FITC-casein (10 μM). FITC-casein degradation was monitored by fluorescence. N = 3 independent experiments, representative data from one trial is shown. Error bars show SEM for this technical triplicate. c α-Syn (25 μM) monomer was treated with buffer, HTRA1, HTRA1ProD, HTRA1ProDSA, or HTRA1PDZ (5 μM) for 24 h at 37 °C. Samples were processed by SDS-PAGE to assess α-syn proteolysis (N = 3 independent experiments). d α-Syn monomer (25 μM) was incubated with buffer or indicated HTRA1 construct (5 μM) for 48 h. Amyloid content was assessed by ThioflavinT (ThT) fluorescence. N = 5 for buffer, HTRA1WT, HTRA1ProD, HTRA1ProDSA, and HTRA1PDZ; N = 4 for HTRA1SA, and N = 7 for HTRA1PDZ, biological replicates are shown as dots, bars are means ± SEM (****p < 0.0001 by one-way ANOVA with Dunnett’s multiple comparisons test compared to buffer). e Sedimentation assays with α-syn monomer (25 μM) and the indicated HTRA1 construct (5 μM) at 37 °C. After 48 h, samples were assessed by sedimentation and quantified by SDS-PAGE. N = 3 independent experiments, bars represent means ± SEM, ***p = 0.0004 (buffer vs HTRA1WT), 0.0004 (buffer vs HTRA1SA), 0.0003 (buffer vs HTRA1ProD), 0.0005 (buffer vs HTRA1ProDSA) by one-way ANOVA with Dunnett’s multiple comparisons test. f Samples from d were transduced into HEK293T biosensor cells. FRET was assessed by flow cytometry after 48 h (N = 3 independent experiments, bars represent means ± SEM, ****p < 0.0001 by one-way ANOVA with Dunnett’s multiple comparisons test as compared to α-syn alone). g His-tagged HTRA constructs (10 μM) were immobilized on Ni-NTA resin and incubated with α-syn monomer (20 μM) overnight. Input and bound fractions were processed by immunoblotting (N = 3 independent experiments). h Experiments from g were quantified and normalized to the HTRA1S328A condition. N = 3, bars represent means ± SEM, **p = 0.0052, n.s. p > 0.05 by one-way ANOVA with Dunnett’s multiple comparisons test, as compared to HTRA1SA). i Fluorescence polarization binding analysis (N = 3 independent experiments, means are shown as dots, bars show ± SEM).