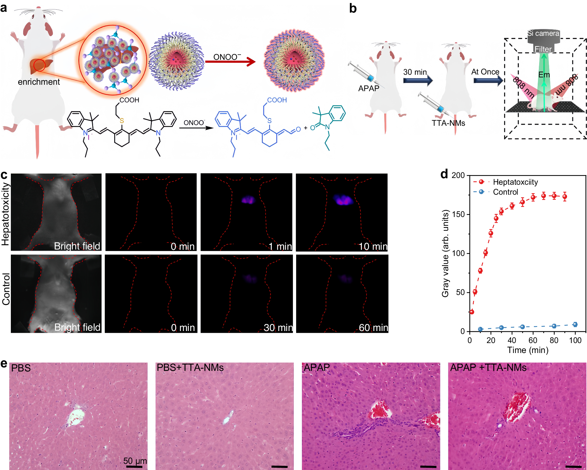
Fig. 5: In vivo upconversion fluorescence imaging of ONOO− using the TTA nanomicelles (TTA-NMs).
From: Molecular near-infrared triplet-triplet annihilation upconversion with eigen oxygen immunity

a A schematic representation of the Cy7-coated TTA-NMs for turn-on nitrosative hepatotoxicity monitoring in vivo. Parts of the figure was drawn using elements from Servier Medical Art under a Creative Commons license CC BY 3.0. b Schematic illustration of the in vivo imaging protocols for mice hepatotoxicity. Parts of the figure was drawn using elements from Servier Medical Art under a Creative Commons license CC BY 3.0. c Representative upconversion imaging of TTA-NMs in mouse pre-treated with APAP (top) and PBS (bottom). A 750 nm short-pass optical filter was used to isolate 808 nm excitation photons. d Temporal changes of upconversion emission signals in liver in normal and hepatotoxic mice. Upconversion emission intensities are presented as mean ± standard deviations (SD) (n = 3). e H&E-stained histological sections of the liver organ in different treatment groups, scale bar: 50 μm; three independent experiments were repeated, yielding similar results.