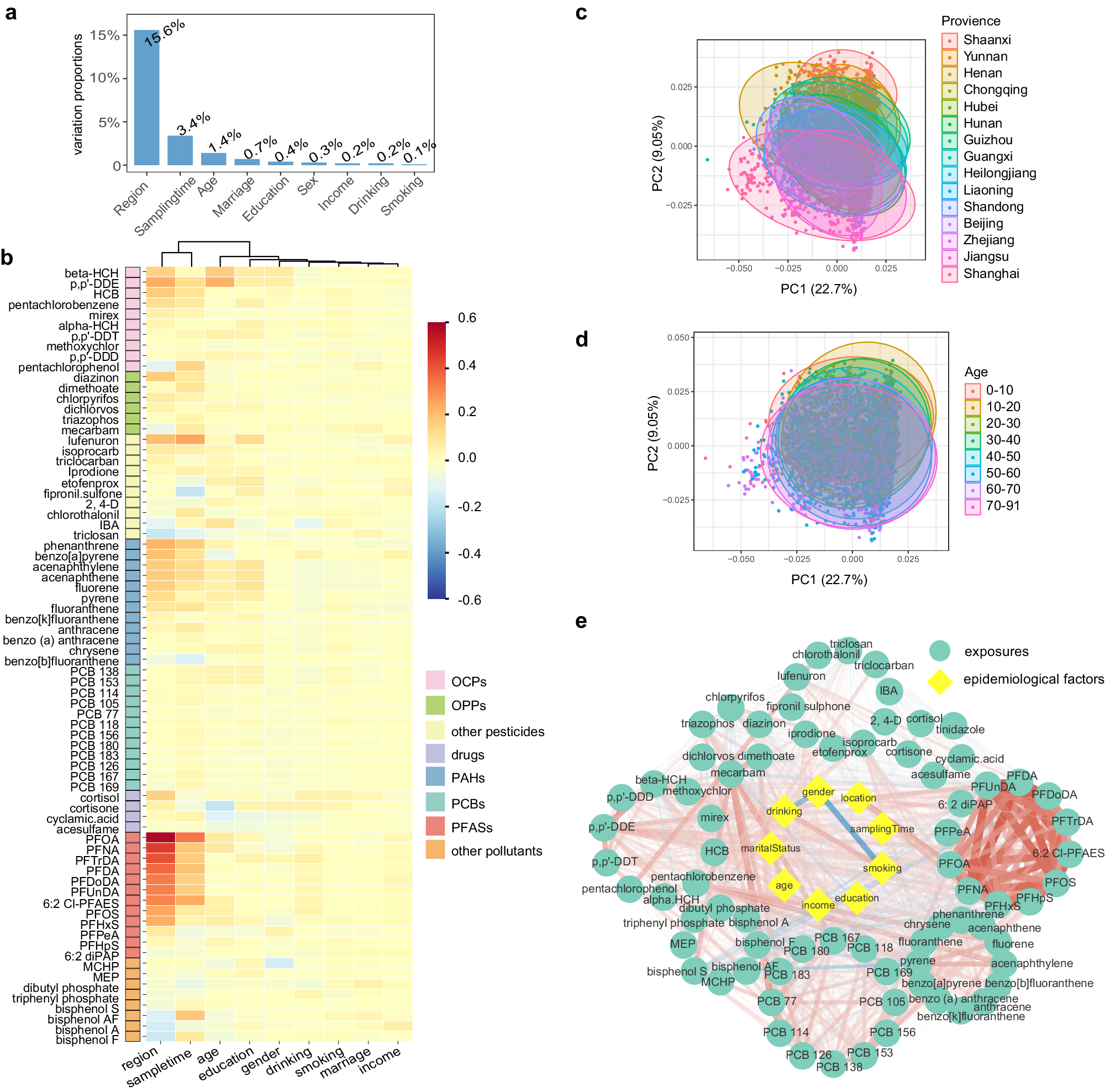
Fig. 2: Correlation analysis of the basic epidemiological factors and exposures.
From: An exposome atlas of serum reveals the risk of chronic diseases in the Chinese population

a Explanation of exposure variations using epidemiological information based on variation partitioning analysis. b Correlations between each exposure and 9 basic epidemiological factors. The correlation coefficients obtained from the partial spearman correlation analysis were used to plot the heatmap. Principal component analysis score plot for 15 provinces (c) and different age ranges (d). e Correlation network of exposures and epidemiological factors. Red line represents positive correlation, blue line represents negative correlation obtained by Spearman correlation analysis. HCH hexachlorocyclohexane, DDD dichlorodiphenyldichloroethane, DDE dichlorodiphenyldichloroethylene, DDT dichlorodiphenyltrichloroethane, IBA indole-3-butyric acid, PFOA perfluorooctanoic acid, PFNA perfluorononanoic acid, PFDA perfluorodecanoic acid, PFUnDA perfluoroundecanoic acid, PFDoDA perfluorododecanoic acid, PFTrDA perfluorotridecanoic acid, PFOS perfluorooctanesulfonate, PFHxS perfluorohexanesulfonate, 6:2 Cl-PFAES 6:2 chlorinated polyfluoroalkyl ether sulfonate, 6:2 diPAP bis[2-(perfluorohexyl)ethyl] phosphate, PFPeA perfluoro-n-pentanoic acid, PFHpS perfluoroheptanesulfonic acid, MCHP monocyclohexyl phthalate, MEP monoethyl phthalate.