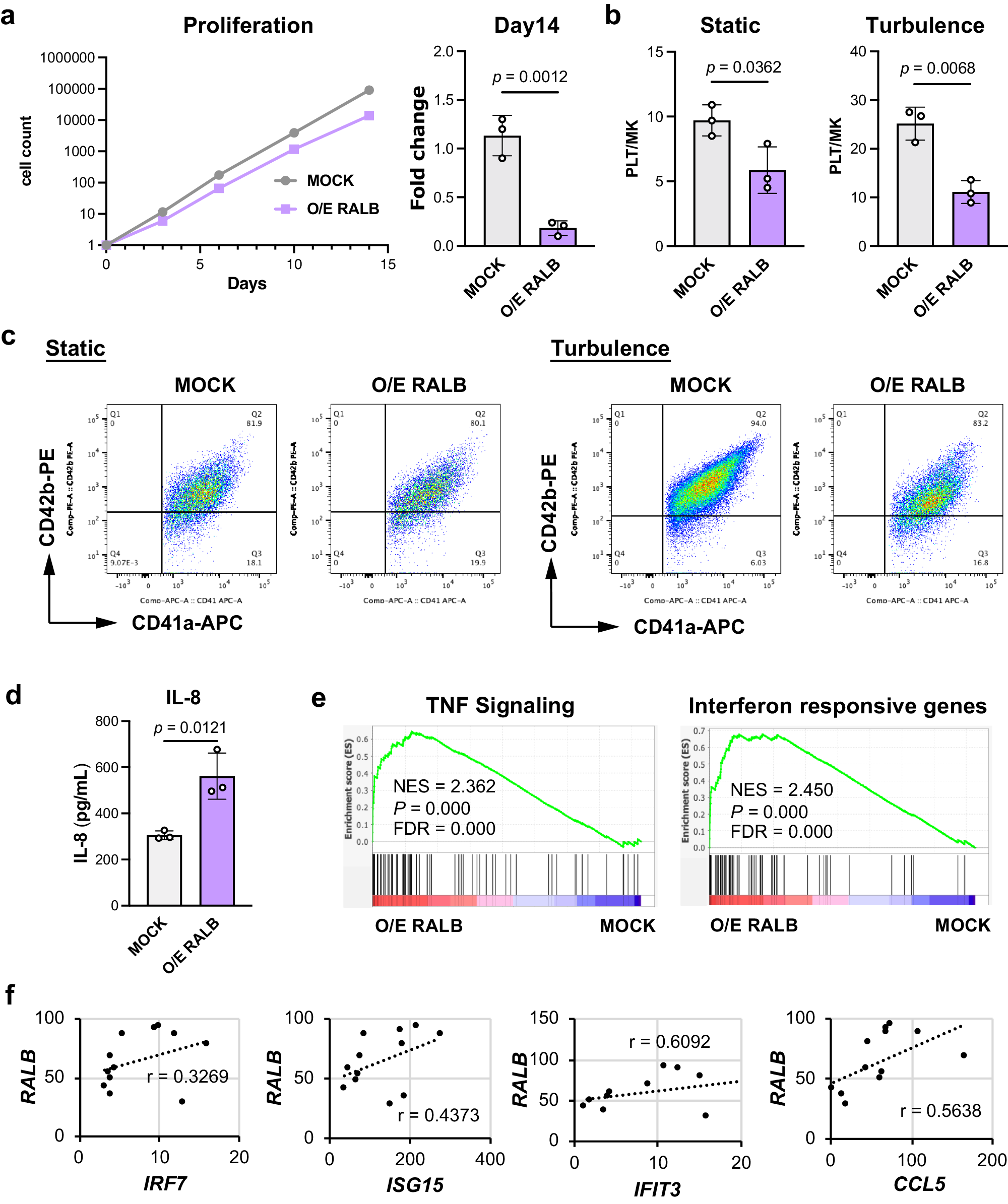
Fig. 7: The overexpression of RALB diminishes the proliferation and iPSC-PLT generation capacity of imMKCLs, potentially by inducing the dysregulation of their immune properties.

The lentiviral-mediated overexpression (O/E) of RALB leads to arrested proliferation (a) and deficient iPSC-PLT generation (b) in imMKCLs (Clone 7). c Representative flow cytometry plots of iPSC-PLTs generated from MOCK and O/E RALB in static or turbulent flow conditions. d IL-8 is secreted more by O/E RALB than by MOCK imMKCLs. e GSEA were performed to compare mock (n = 3) and RALB overexpressing cells (n = 3). GSEA plots showing enriched TNF signaling and interferon responsive gene sets in O/E RALB imMKCLs at the maturation stage. Representative enrichment plots from each group are displayed with the NES, non-adjusted p-value, and FDR derived from GSEA software. f A gene expression correlation analysis of RALB and immune-related genes. Data are expressed as the mean ± SEM from three independent experiments. Unpaired two-tailed student’s t-tests were used to assess statistical significance. Source data are provided as a Source Data file.