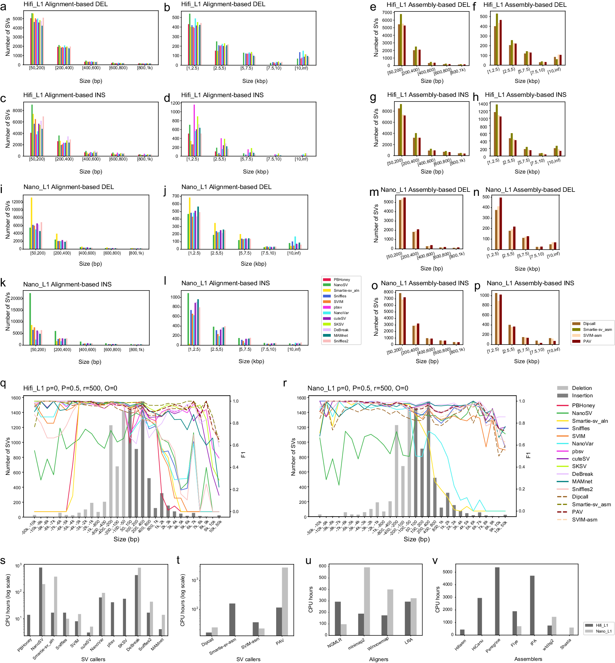
Fig. 2: Size distribution, accuracy, and CPU time consumption for SV discovery in Hifi_L1 and Nano_L1.

a–d Deletion and insertion SV size distribution (50 bp–1 kb and ≥1kb) discovered by read alignment-based tools on Hifi_L1. e–h Deletion and insertion SV size distribution (50 bp–1 kb and ≥1kb) discovered by assembly-based tools on Hifi_L1. i–l Deletion and insertion SV size distribution (50 bp–1 kb and ≥ 1kb) discovered by read alignment-based tools on Nano_L1. m–p Deletion and insertion SV size distribution (50 bp–1 kb and ≥1 kb) discovered by assembly-based tools on Nano_L1. q, r F1 accuracy of SV detection at different size ranges by tuning four different combinations of evaluation parameters. Negative size range represents deletion SVs, and positive size range represents insertion SVs. Bar plot shows benchmark SV distribution at different size ranges. The line plot shows the F1 score of 16 different SV calling methods. O is the minimum reciprocal overlap between SV call and gold standard SV. p is the minimum percentage of allele sequence similarity. r is the maximum reference location distance between SV call and gold standard SV. O and p vary from 0–1 with a 0.1 interval, while r varies from 0–1000 bp with a 100 bp interval. s–v CPU time consumption for read alignment-based and assembly-based SV callers, different aligners, and assemblers. Source data are provided as a Source Data file.