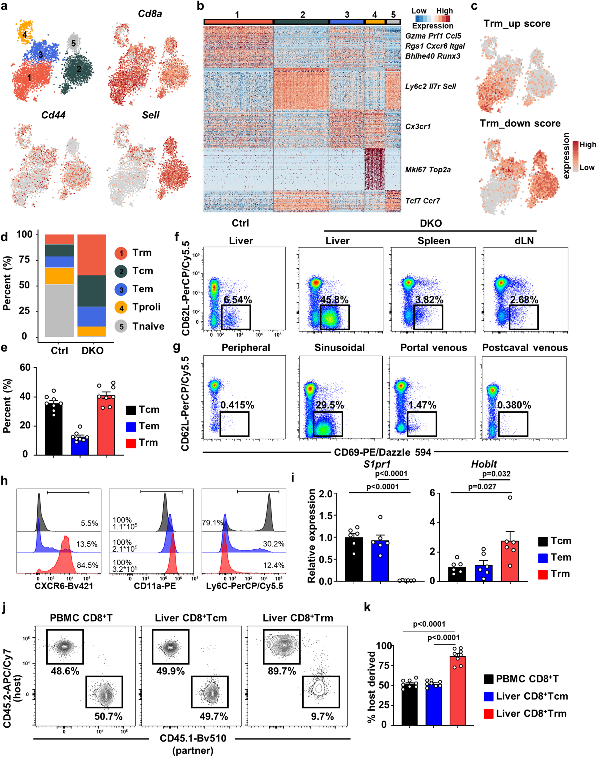
Fig. 2: Accumulation of tissue-resident memory CD8+ T cells in liver of DKO mice.

a tSNE plots of WT and DKO liver CD8+ T cells, colored by cell clusters. Feature plots showing Cd8a, Cd44, Sell expression of all the CD8+ T cell clusters. b Expression heatmap shows top 50 differentially expressed genes of each cluster. Selected genes are indicated to the right, and complete lists of top genes are available in Supplementary Table 1. c Feature plots showing Trm up-or downregulated genes expression of all the CD8+ T cell clusters. d Percentage of CD8+ cell clusters by Sc-RNA-seq data of WT and DKO mice. e Percentage of CD8+ cell clusters by flow cytometry of DKO mice (n = 8). f Representative FACS plot showing percentage of CD69+CD62L−CD8+ T cell subset from liver of Ctrl mice or liver, spleen and draining lymph node of DKO mice. g Representative FACS plot showing percentage of CD69+CD62L−CD8+ T cell subset from peripheral, sinusoidal, portal venous and postcaval venous blood of DKO mice. h Representative FACS histogram of CXCR6, CD11a and Ly6C expression on CD8+ Tcm, Tem and Trm cell subsets. The ranged gate, the percentages of the positive population and gMFI of CD11a are shown in the figure. i Relative mRNA expression level of S1pr1 and Hobit on CD8+ Tcm, Tem and Trm cell subsets in DKO mice liver (n = 6). Representative frequency plots (j) and statistical analysis (k) of peripheral blood CD8+ T cells or liver CD8+ Tcm and Trm cells derived from host (CD45.2+) or partner (CD45.1+) DKO mice (n = 8) after parabiosis. Data in (f–h, j) are representative results of at least three independent experiments. The p values were determined by a one-way ANOVA with Tukey’s multiple comparisons test (i, k). Data are shown as Means ± SEM.