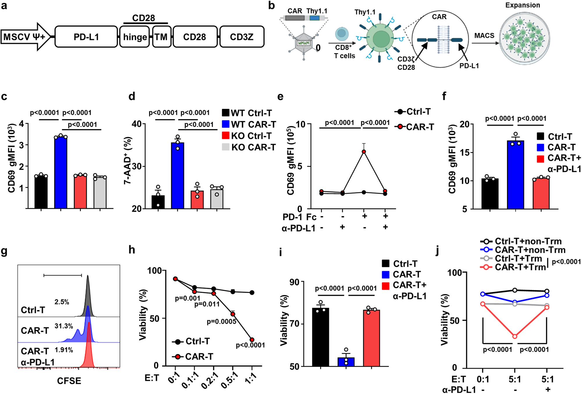
Fig. 5: PD-1 targeting CAR-T cells respond specifically to CD8+ Trm cells.

a Schematic representation of the retroviral vector expressing the anti-PD-1 CAR. (TM transmembrane). The diagram was created with BioRender.com. b The experimental procedure of anti-PD-1 CAR-T preparation. c Level of CD69 expression 5 days after transduction. n = 3 cells examined over two independent experiments. d Percentage of 7-AAD+ cells 5 days after transduction. n = 3 cells examined over two independent experiments. e Level of CD69 expression of anti-PD-1 CAR-T and Ctrl-T cells under the stimulation of PD-1 FC and the blockade of anti-PD-L1 antibody. n = 3 cells examined over three independent experiments. Level of CD69 expression (f) and proliferation (g) of anti-PD-1 CART and Ctrl-T cells 1 day after coculture with αCD3/28 stimulated PD-1+ T cells with/without the PD-L1 blockade. The ranged gate and the percentages of the positive population are shown in the figure. n = 3 cells examined over three independent experiments. Cytotoxicity assay of anti-PD-1 CAR-T and Ctrl-T cells against (h, i) αCD3/28 stimulated PD-1+ T cells or (j) sorted Trm/non-Trm cells from liver of DKO mice at indicated effector/target ratio, with/without the PD-L1 blockade. n = 3 cells examined over three independent experiments. Data in (g) are representative results of three independent experiments. The p values were determined by a one-way ANOVA with Tukey’s multiple comparisons test (c–f, i, j), two-tailed unpaired t-test (h). Data are shown as Means ± SEM.