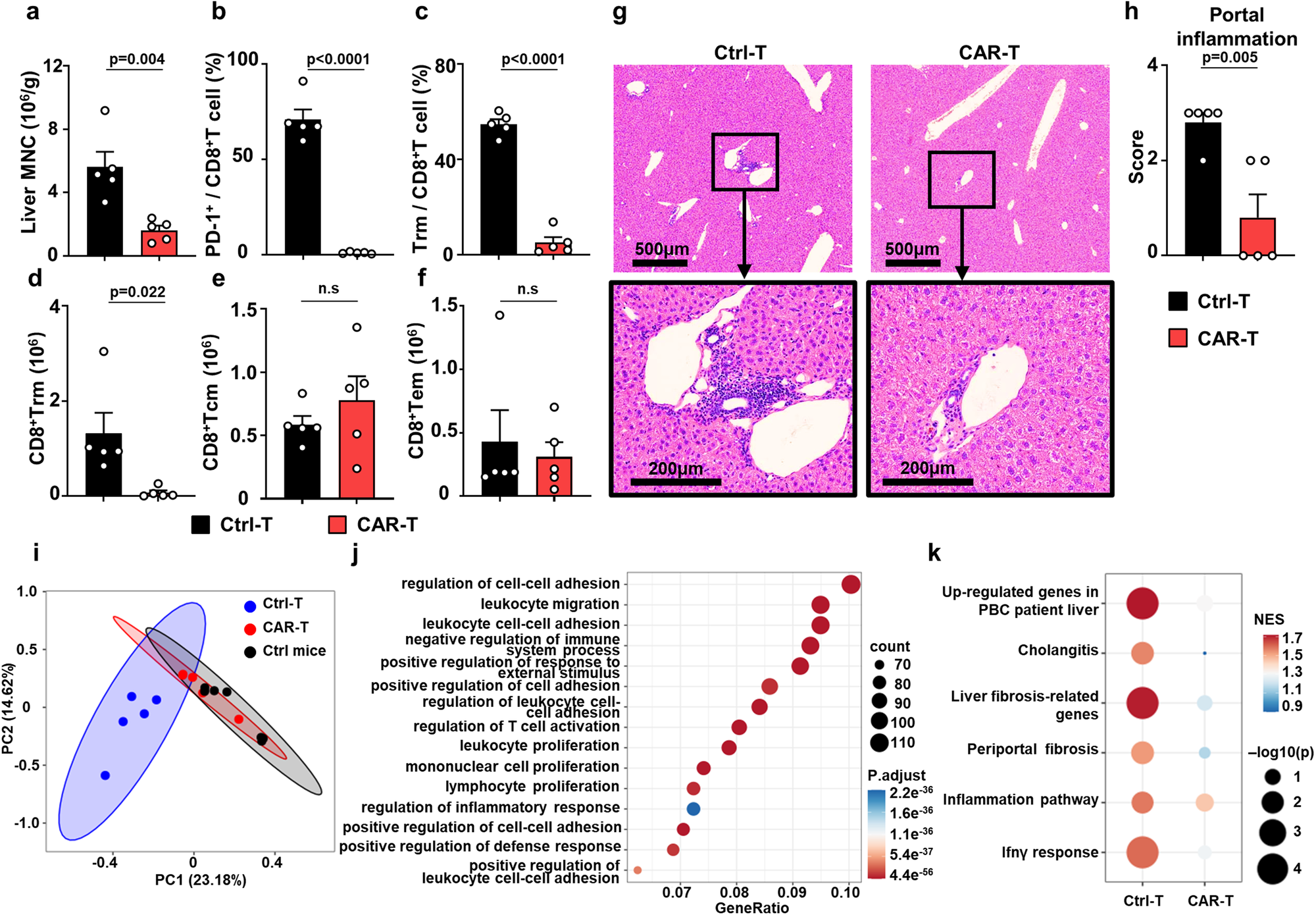
Fig. 6: Depletion of liver CD8+ Trm cells by PD-1 targeting CAR-T cells ameliorates autoimmune cholangitis.

a Number of hepatic mononuclear cells, (b) percentage of hepatic PD-1+CD8+T cells and (c) Trm cells in DKO mice after anti-PD-1 CAR-T (n = 5) or Ctrl-T infusion (n = 5). Absolute number of liver CD8+Trm (d), Tcm (e) or Tem (f) after anti-PD-1 CAR-T (n = 5) or Ctrl-T infusion (n = 5). g Representative H&E staining pictures of liver from DKO mice treated with anti-PD-1 CAR-T or Ctrl-T infusion, magnification showing the portal area. h Pathological score of portal inflammation of DKO liver after anti-PD-1 CAR-T (n = 5) or Ctrl-T infusion (n = 5). i PCA plots of liver transcriptome data of DKO mice after anti-PD-1 CAR-T (n = 5) or Ctrl-T infusion (n = 5) or ctrl mice (n = 7). j GO analysis of the upregulated genes in DKO mice liver after anti-PD-1 CAR-T infusion comparing to Ctrl-T infusion. k Dot plot shows gene sets NES (normalized enrichment score) and p value of DKO mice liver after anti-PD-1 CAR-T (n = 5) or Ctrl-T infusion (n = 5), comparing to ctrl mice liver respectively. The color of dots represents the NES score and size for −log10(p value). The p values were determined by a two-tailed unpaired t-test (a–f, h). The p values of GO analysis was generated in R using a Fisher’s exact test (j). The p values of GSEA was generated in GSEA software using an empirical phenotype-based permutation test (k). All experiments were repeated for 2–3 times. Data are shown as Means ± SEM.