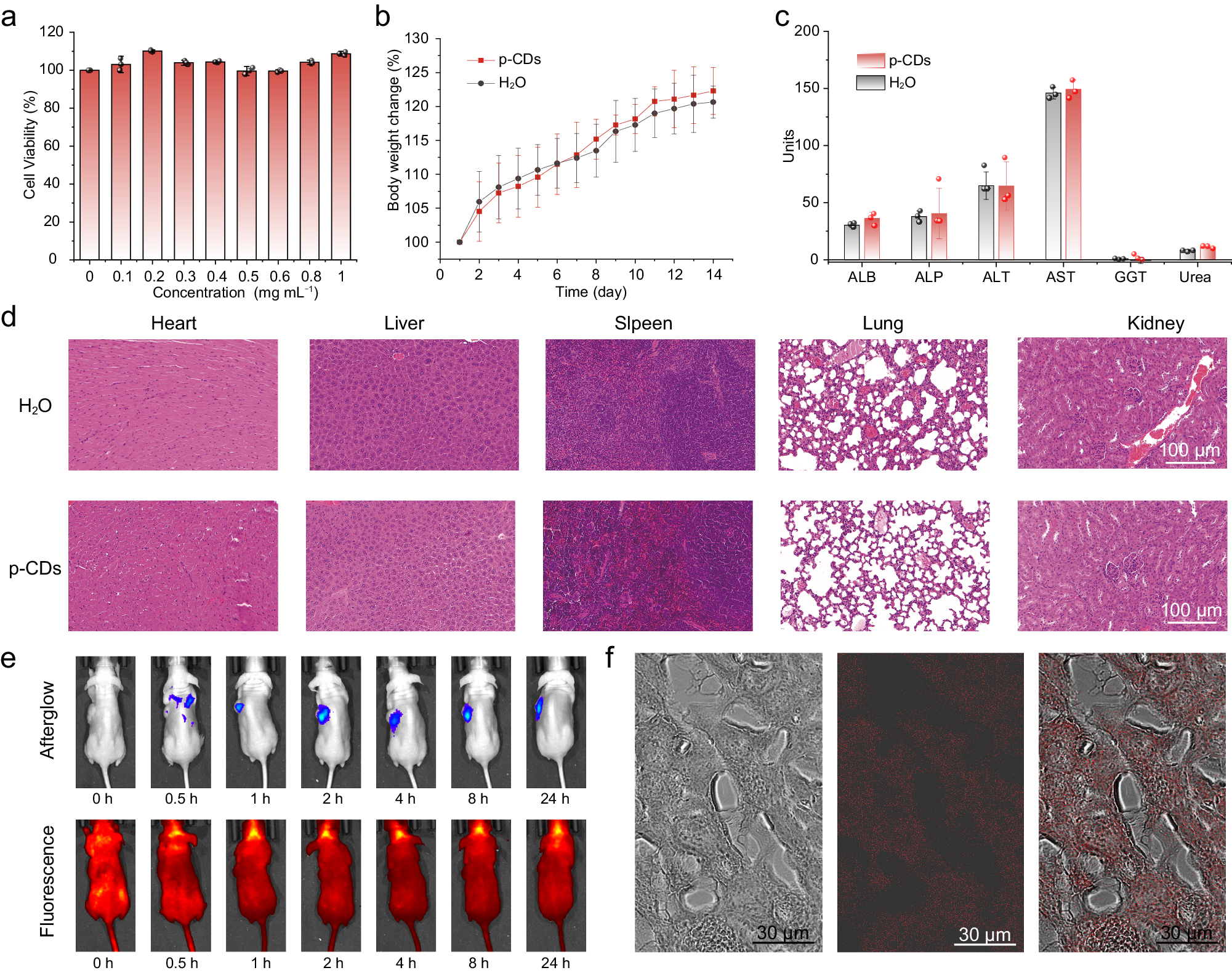
Fig. 6: In vivo biosafety and tumor targeting analysis of the p-CDs.
From: Photooxidation triggered ultralong afterglow in carbon nanodots

a Cell viability of EC-9706 cells after 24 h incubation in the different concentration of the p-CDs. b Body weight change in healthy mice after fed with H2O and p-CDs for 14 days, respectively (n = 3 mice). c Blood biochemical analysis test of healthy mice after fed with H2O and p-CDs for 14 days, respectively (n = 3 mice). d Hematoxylin-eosin staining images of the tissue sections of heart, liver, spleen, lung, and kidney, obtained from healthy mice after fed with H2O and the p-CDs for 14 days, respectively (n = 3 mice, scale bars: 100 μm). e Afterglow (upper) and fluorescence (lower) images of tumors of mouse after 24 h tail vein injection with the p-CDs. f The confocal microscopic images of tumor tissue sections (the red area corresponds to the fluorescence of p-CDs, scale bars: 30 μm). The error bars presented in a–c indicate the statistical distribution derived from three independent measurements, the data show means + SD. The imaging in f derived from three independent measurements.