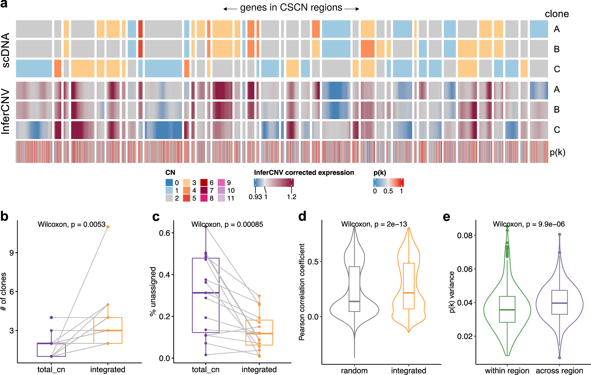
Fig. 5: Incorporating allele specific expression increases clone assignment resolution.

a Heat map representations of genes in CSCN regions in HGSC PDX SA1053BX1XB01603. Top heat map: clone-level total CN from scDNA; bottom heat map: InferCNV-corrected expression profiles from scRNA; bottom track: p(k) estimated by TreeAlign. b Number of clones characterized by total CN and integrated model (n = 15, Two-sided Wilcoxon signed-rank test). c Frequencies of unassigned cells (Methods) from total CN and integrated model (n = 15, Two-sided Wilcoxon signed-rank test). d Distribution of Pearson correlation coefficients (R) between scDNA-estimated total CN and InferCNV-corrected expression for cells assigned by the integrated model but unassigned by the total CN model (n = 8829 cells, Two-sided Wilcoxon signed-rank test). Left, correlation distribution calculated by comparing InferCNV profiles to CN profiles of a random subclone; Right, correlation distribution calculated by comparing InferCNV profiles to CN profiles of subclones assigned by integrated TreeAlign. e Variance of p(k) sampled from the same genomic regions and across regions (n = 314 regions, Two-sided Wilcoxon signed-rank test). For the box plots in b–e, box limits extend from the 25th to 75th percentile, while the middle line represents the median. Whiskers extend to the largest value no further than 1.5 times the inter-quartile range (IQR) from each box hinge. Points beyond the whiskers are outliers. Source data are provided as a Source Data file.