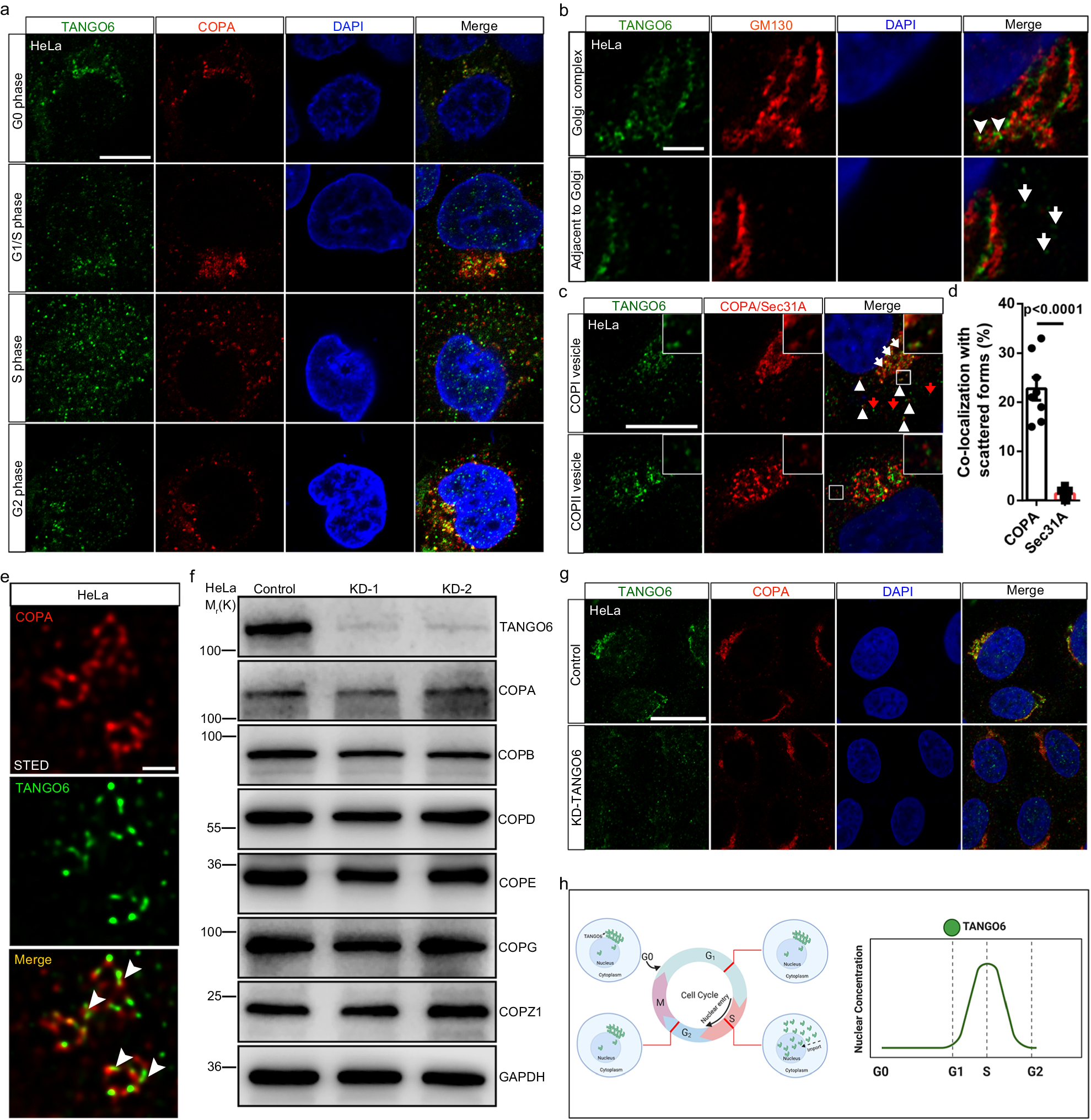
Fig. 1: The dynamic distributions of COPI-docked TANGO6 in cell cycle.
From: TANGO6 regulates cell proliferation via COPI vesicle-mediated RPB2 nuclear entry

a The immunofluorescent staining images of TANGO6 and COPA in G0, G1/S, S and G2 phases of HeLa cells. Scale bar, 10 μm. b The immunofluorescent staining images of TANGO6 and GM130. The white arrowheads and arrows indicate the TANGO6+ dots adjoining (arrowheads) and adjacent (arrows) to the GM130+ clusters. Scale bar, 10 μm. The immunofluorescent staining images (c) and corresponding statistical results (d) of co-localization of TANGO6 with COPA and Sec31A. The up-right corners of each panel represent the enlarged images of the boxed regions. The white arrows and triangles indicate the co-localization of condensed and scattered forms of TANGO6 with COPA. The red arrows present the TANGO6 solely signals. (COPA, 22.75% ± 2.32%; Sec31A, 1.38% ± 0.38%. n = 8 cells in each group). Scale bar, 10 μm. e Super-resolution images of TANGO6 and COPA by STED. The white arrowheads indicate the merged signals. Scale bar, 200 nm. f Western blot analysis of COPI subunits (COPA/B/D/E/G/Z1) after knocking down TANGO6 by siRNA. GAPDH is the internal standard. KD, knock down. g The immunofluorescent staining images of COPA when transiently knocking down TANGO6 by siRNA. Scale bar, 20 μm. h The diagram of TANGO6 distribution (left) and nuclear concentration (right) during interphase of cell cycle (G0, G1, S, G2) progression. Statistical significance for (d) was assessed using unpaired one-tailed Student’s t test. Mean ± s.e.m. The models were created with BioRender.com. Source data are provided as a Source Data file.