Fig. 3: Characterization of homozygous GLI2P>L HOMO cells during pancreatic cell differentiation.
From: Heterozygous missense variant in GLI2 impairs human endocrine pancreas development

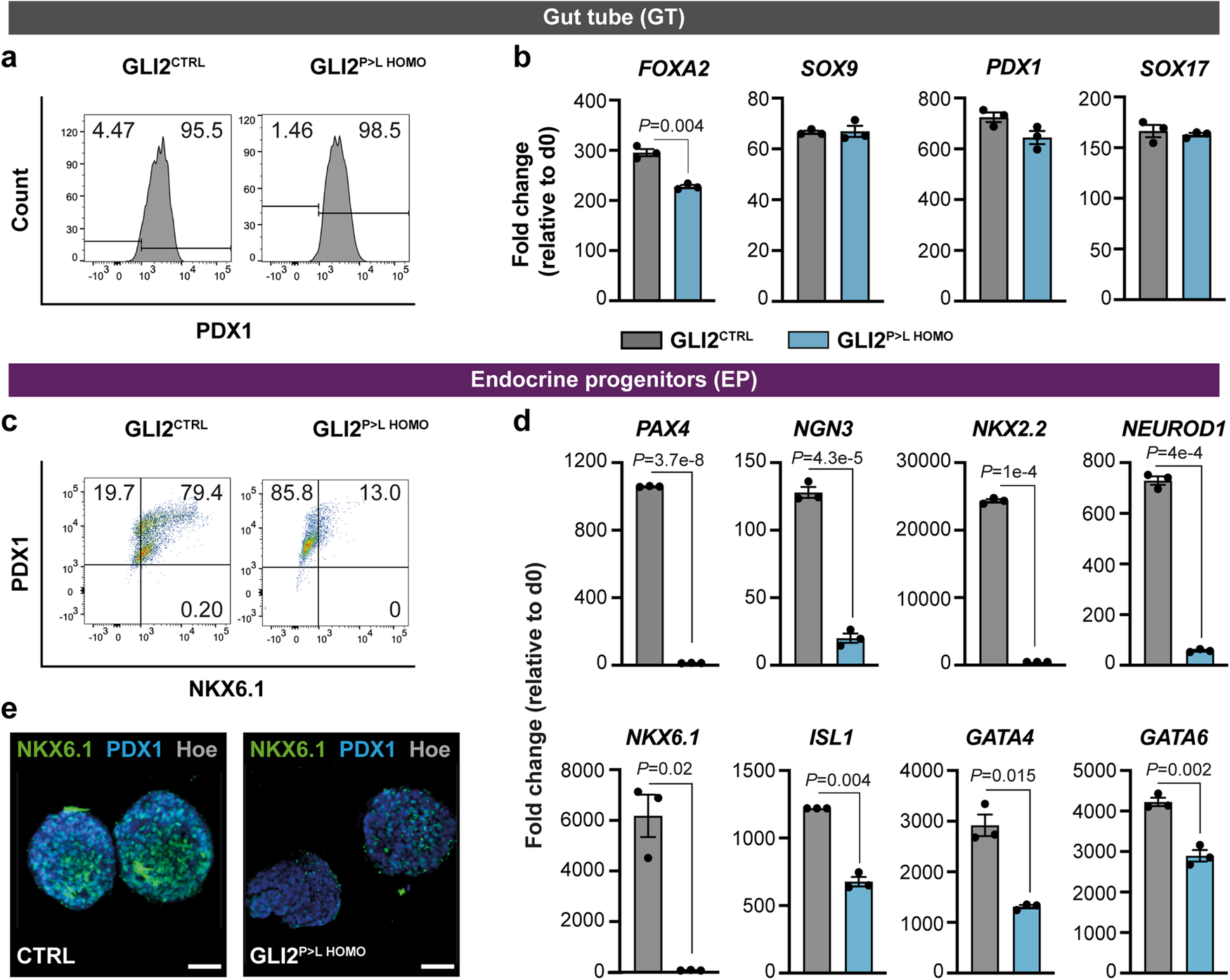
a Representative flow cytometry plots of PDX1+ cells (shown as %) in GLI2CTRL and GLI2P>L HOMO-derived cells at day (D) 5 of differentiation. n = 3 differentiation experiments on two GLI2P>L HOMO independent clones. b RT-qPCR analysis of selected gene transcripts in GLI2CTRL- and GLI2P>L HOMO differentiated cells at D5. Values were normalized to GAPDH and shown as fold change relative to undifferentiated cells (D0). Values shown are mean ± SEM. n = 3 differentiation experiments on two GLI2P>L HOMO independent clones. c Representative FACS plot of NKX6.1+ and PDX1+ cells (shown as %) in GLI2CTRL- and GLI2P>L HOMO-derived cells at D14. n = 3. d RT-qPCR analysis of selected gene transcripts in GLI2CTRL and GLI2P>L HOMO differentiated cells at D14. Values were normalized to GAPDH and shown as fold change relative to undifferentiated cells (D0). Values shown are mean ± SEM. n = 3. Two-tailed Student’s t-test; exact P-values are reported in the figure. Source data are provided as a Source Data file. e Whole-mount immunostaining for PDX1 and NKX6.1 in GLI2CTRL and GLI2P>L HOMO-derived endocrine progenitor clusters. Immunostaining experiments were performed 2 independent times, and each experiment showed similar results. Nuclei were labeled with Hoechst (Hoe). Scale bars, 50 μm.